近年来,招聘单位对毕业生学历的要求层出不穷,一家更比一家卷。今年秋招,纵观网络平台上的讨论,可谓“哀鸿遍野”。
前几日,话题#985名校硕士因本科普通被多家企业婉拒#冲上微博热搜,不少网友纷纷表示“第一学历含金量更高”,甚至流传着“金本、银硕、铜博”的说法,更有多位求职者吐槽“第一学历似乎成了人生污点”。

图源:微博
从升学深造,到就业升迁,甚至在相亲社交中,一条赤裸裸的“学历鄙视链”生生把人分出“三六九等”。毫不夸张地说,天下苦“学历歧视”,久矣。
没学历,不行?
不断暴增的毕业生,让大学生就业逐渐如高考一般万军过独木桥。《2022秋季校园招聘白皮书》中调研了2022年秋招求职招聘难度,约65%的应届生认为求职难度达5星,是招聘难度的3.25倍。
同时,“高校招行政,要求全员博士”“某银行2023招录名单,硕士只是门槛”“上市公司秋招仅面向24届硕士/博士”......近年来,越来越多的硕博毕业生进入求职市场,进一步抬高了招聘门槛,让本科毕业生拥有一份满意度的工作更是难上加难。
当本科学历作为区别人才的标准越来越不明显,研究生学历成为筛选简历时的“入场券”时,考研“理所应当”成为了最新的“门槛”。在这种情况下,越来越多人选择“卷个学历”。

数据来源:研招网考研调查
据公开数据显示,我国研究生招生数23年激增15倍。2022年考研人数达到457万,2023年则达到474万,人数创出历史新高,仅在2022年,毕业本专科生为967.3万人,近乎一半的毕业生,加入考研队伍......“全民考研热”已名副其实,只要学历仍有上升的空间,就有人重回考场,加入考研的泱泱大军。“考试”成为某种“路径依赖”,似乎只要能继续“上岸”,人人都有一个光明的未来。
但凡事“物以稀为贵”。今年,全国大学毕业生继续超过千万,其中硕士研究生毕业人数约119万人,博士研究生毕业生35万人,高学历毕业生不断进入就业市场,叠加疫情冲击、市场经济放缓、新锐行业吸纳新人能力疲软,研究生就业难的问题也开始从幕后走上台前。
依靠不懈努力提升学历的大多数,前进之路并非更加容易。
有学历,不够?
“10年过去了,我还在为当初不给力的高考买单”这话,出自一名武汉大学博士。
即使考上研,“第一学历”这道隐的门槛,总能让那些“高考欠债”的人碰一鼻子灰,连站在象牙塔顶端的博士也躲不过。
前程无忧对1300位拥有硕士研究生及以上学历职场人的一项调研显示:7成受访者曾遇到“第一学历限制”。其中,有4成受访者曾接触到企业在招聘信息中明确标注了“985/211本科优先”、“仅限统招/全日制本科”等字句;近3成受访者在应聘时虽然企业对“第一学历”没有明确标注,但仍感受到“隐形门槛”。同时,这项调研还发现,本科985/211院校求职者成功拿到offer的人数是本科非985/211院校求职者的1.8倍,也在一定程度上说明“第一学历歧视”普遍性存在。

图源:小红书
在2022年某省份定向选调公告中,对硕士、博士研究生的本科学校作了要求:必须是“双一流”建设高校全日制本科学历学位。在一档电视求职类节目中,嘉宾直言:对于应届毕业生,只看“第一学历”,并当场拒绝北大硕士。
2020年10月,一篇发表于《经济研究》的论文《学历的信号机制:来自简历投递实验的证据》明确显示,硕士学历毕业生中,第一学历为非“211”院校本科的,比第一学历为“211”大学本科的,在初次就业中会收到显著更低的简历回复(低41%)。这一情况在今年秋招中进一步得到印证。
据媒体报道,在今年记者采访的多名2024届应届毕业生中,面对这种不平等对待,虽然很多人都知道可以向劳动监察部门反映这一情况,但他们均选择了“沉默”。原因各种各样:对方没有明示,不能确定是因为“第一学历”而导致未被录用;只想继续找工作;并非一家企业存在“第一学历”歧视,投诉了也没用。
多年来,无数类似的案例都真切地发生在求职圈,多项研究证明着“第一学历歧视”的真实存在,也有很多求职者面临着“学历起点”的质疑。所以真的是“一考定终身”,硕博都白读了吗?
“唯学历”,破除!
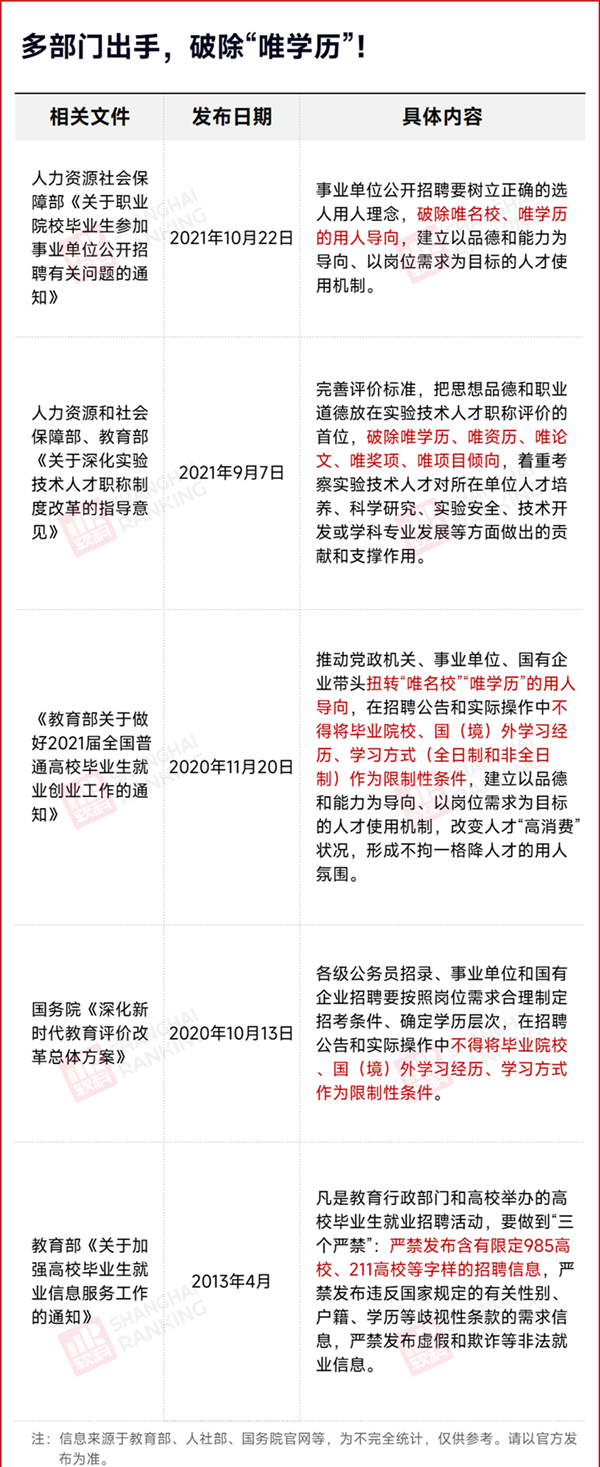
实际上,“第一学历”本身就是个伪概念。在破除“唯学历”的道路上,多部门早已出手。

此前,教育部针对网友提问“专升本(非成人高招专升本)毕业后的第一学历是专科还是本科”进行答复时强调:学历是指人们在教育机构中接受科学文化教育和技能训练的学习经历,国家教育行政部门相关政策及文件中没有使用“第一学历”这个概念。我们在管理过程中所说“学历”通常指的是个人获得的最高或最后的学历......给强调“出身正统”的用人风向来了一记猛锤。
2021年,人社部印发《关于职业院校毕业生参加事业单位公开招聘有关问题的通知》,提出“事业单位公开招聘中有职业技能等级要求的岗位,可以适当降低学历要求,或者不再设置学历要求。
2020年10月,国务院印发《深化新时代教育评价改革总体方案》,提出各级公务员招录、事业单位和国有企业招聘要按照岗位需求合理制定招考条件、确定学历层次,在招聘公告和实际操作中不得将毕业院校、国(境)外学习经历、学习方式作为限制性条件。同年11月,教育部再次重申扭转“唯名校”“唯学历”用人导向,尤其党政机关、事业单位、国有企业在招聘公告和实际操作中不得将毕业院校、国(境)外学习经历、学习方式(全日制和非全日制)作为限制性条件。
学历固然能一定程度上区分实力,但并不是评判一个人的唯一标准。若人生数十载,仅一考定终身,那么强调终身学习便毫无意义。让人才得以“人尽其才,才尽其用”,不拔高用人学历,不造成人才浪费,或许是能够给烧得过火的“学历至上”社会降温的一剂良方。
注:本文内容来源软科,由江苏招生考试网团队(微信公众号:jszkwx)排版编辑,如有侵权,请及时联系管理员删除。

