从中共中央、国务院决定设立河北雄安新区开始,已经过去了6年。
近日,“百所高校雄安行”活动圆满落幕,雄安建设迎来了一个新的里程碑。
为促进毕业生高质量就业创业,搭建高校与雄安新区企事业单位合作桥梁,引导毕业生投身雄安新区发展建设,包括北京大学、清华大学、中国人民大学、北京师范大学、复旦大学、上海交通大学、西安交通大学、中国科学技术大学等150所高校与雄安新区签署共建引才工作站合作意向书,23个校企、校地产学研项目集中签约。

雄安
雄安新区是继深圳经济特区、上海浦东新区之后又一具有全国意义的新区,是新时代中国改革开放新地标。
千年大计、国家大事,雄安新区是疏解北京非首都功能、推进京津冀协同发展的历史性工程。
高校作为科技第一生产力、人才第一资源、创新第一动力的最大交汇点,在落实国家重大战略、服务雄安新区高质量建设中责无旁贷、重任在肩。
今年9月,首批疏解到雄安新区的北京交通大学、北京科技大学、北京林业大学、中国地质大学(北京)四所高校联合发起成立雄安高校协同创新联盟。

图丨雄安高校协同创新联盟,成立。
会上,明确了在推动四校校园物理空间共建,教育科研资源共享,公共服务设施共用,学科建设方向共融等“四共”的重点合作内容。
据悉,4所京校的总体规划均已出炉,正积极推进“一校两区”协同发展,预计于2025年秋季对外招生,2035年全部搬迁完毕。

在疏解北京非首都功能和高校办学用地严重不足的双重考虑下,越来越多的高校把目光投向了雄安。
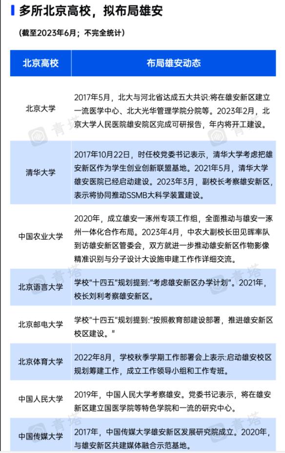
清华大学和北京信息科技大学前往雄安新区考察调研;北京大学人民医院雄安院区完成可研报告,年内将开工建设;北京语言大学在前往北京科技大学调研雄安校区建设情况时表示,北语将以雄安校区建设为重大契机,推动北京校区和雄安校区协同布局、协调发展。

河北
不仅仅是雄安,北京高校的办学目光是整个大河北。
北京理工大学、北京交通大学、中南大学、中央美术学院、中国农业大学、北京化工大学等高校分别在张家口、唐山、燕郊、涿州、秦皇岛办学。
北京理工大学唐山研究院、北京交通大学唐山研究院、天津工业大学沧州研究院等相继揭牌成立。
在河北,主体位于天津市的河北省唯一一所“双一流”——河北工业大学,也于今年1月揭牌了石家庄市电子信息产业创新研究院。
这对高教资源匮乏的河北来说,无疑是一个利好的重要消息。
一边是高考人数连续多年全国前五,以“衡水模式”闻名、越来越多的复读生,一边是本土985、“双一流”挂零,“700分无缘清北、600分难进211”。
2022年,河北高考生的985录取率仅为1.48%,211录取率为4.42%。没有一所地理位置上位于省内的“双一流”,大量历经苦战、手握高分的河北学子,留在省内最好的结果,无非是好一点的一本,想上“双一流”,只能出走省外。
作为高考大省的河北考生,可以说在开局就进入了“地狱模式”。

奋起直追
在积极承接京校的同时,河北地方也在积极培育本土高校。
2021年,《河北省教育事业发展“十四五”规划》明确,支持部省合建河北大学,加快建设燕赵文化、生命科学与绿色发展优势特色学科群,支持燕山大学机械工程、材料科学与工程学科群建设,争取进入国家“双一流”建设序列。

图丨一批河北高校,获政府重点支持
作为省内唯一的部省合建高校,河北大学的肩上承担着7400万人的期待。
“我们现在处在‘拱石上山’阶段,没有退路,如果用的劲儿小一点儿,‘石头’便可能要倒回来”,河北大学校长康乐院士这样描述学校发展面临的挑战,“我们不仅焦虑,而且焦急。”
这份时不我待的紧迫感中,河北大学近年来进步明显:获批学校首个教育部工程研究中心,新增17个国家级一流本科专业建设点,新增临床医学、植物与动物科学进入ESI全球前1%……
拥有省内唯一A类学科、素有“机械四小龙”之称的燕山大学,同样被寄予冲击“国家队”的厚望。
2022年,燕山大学获批国自然基础科学中心项目,成为目前唯一一所拿下该项目的“双非”高校;起重机械关键技术全国重点实验室成功获批,并于近日揭牌;中国科学院院士阎锡蕴院士受聘为学校“双聘院士”……
石家庄铁道大学、河北师范大学等高校,作为河北省内的种子选手,同样在争创“双一流”的征途上步履不停。
此外,华北科技学院与防灾科技学院合并筹建“应急管理大学”的事项,已由应急管理部公示,拟向教育部申报。

图|应急管理大学,拟向教育部申报
伴随着京津冀一体化的深入推进,积极合作对接京津高校、集中力量争创“双一流”、筹建一批新大学的河北,站在了全新的历史起点。
改变已然发生,在命运的十字街口,吾辈只能抓紧时机奋勇直追。
随着教育蓝图的徐徐铺展,期待河北的高等教育强势崛起,重回巅峰。
注:本文内容来源软科,由江苏招生考试网团队(微信公众号:jszkwx)排版编辑,如有侵权,请及时联系管理员删除。

