每年这时候,保研大军都会加入这样一些人:
他们或是保研边缘人,自觉无望已经认命;或是错过轰轰烈烈的夏令营,准备出国;或者已经开始准备考研/考公/找工作……
今年的保研大战,与往年有一些不同。多所大学的学生表明院方已收到保研名额,并且保研名额大涨10%!江苏招生考试网小编对历年保研形式进行分析,发现推免名额的增加是一个不可阻挡的大趋势!

学校保研名额突然增加这个意料之外的幸运,让一些学生措手不及。在惊喜和慌忙之间抓紧联系导师,才发现保研本校也困难了。
保研率大涨,今年名额好多
推免生,全称即“推荐优秀应届本科毕业生免试攻读硕士学位研究生”。同保研生是一个意思。整理24所高校推免生人数的变化,发现几乎所有高校都增加了推免名额。
重庆交通大学、安徽理工大学、华北理工大学和山西农业大学的推免生人数增幅也均超过了20%。

有保研名额,也无学可上
名额的增加,让一些保研边缘的学生获得了机会。不过既没有参加夏令营,也没赶上预推免的集中时间,曾经被作为保底选择的本校,也不再托底保研生了。

保研上不了本校
也有一些学生选择向下保研:从985到了“双非”。

本校不兜底,从985保研去“双非”
近几年考研热度居高不下,难度也逐年上涨,从大一开始规划考研/保研都不算早!
想进一步了解考研/保研相关具体信息,欢迎扫描下方二维码,填写表单,让老师为您评估。

更有超实用的《保研蓝皮书》免费领取!《保研蓝皮书》内页预览:


强基生转段,占用研究生招生计划和推免生接收计划
强基计划覆盖了39所985高校,今年是强基计划第一批本科生准备升学的年份。实行强基计划的985高校,都已经完成了本研衔接转段工作:符合资格的强基生可以申请免试攻读本校研究生。
高二、高三关注强基综评!帮孩子争取多一次录取名校的机会!
想知道自家孩子的分数、个人条件适合报考强基综评吗?欢迎扫描下方二维码,填写表单,让志愿通老师免费为您评估。
综合评价咨询:https://x6152x616cgxwldt.mikecrm.com/fNVyKW6

▲微信扫码咨询
据华中科技大学相关通知介绍,强基生的推免名额由教育部专项下达,占用培养单位2024年研究生招生计划和推免生接收计划。

强基生占用2024年招生计划和推免接受计划
既然有更多的推免名额,以及第一批强基生转段升学,那么蛋糕有没有做大呢?
目前,各个高校已经发布了2024年硕士研究生招生章程,部分公布了拟招收推免生人数。不过仅从拟计划招生人数来看,大部分高校并没有太多变化。
当下的招生计划只能作为参考,因为教育部尚未下达2024年的招生计划。且各个学校还在进行推免工作,计划推免人数也并不等于最终的实际推免人数。
武汉大学历史学院2024年推免结果公示:拟录取推免生49名,其中强基计划18人,本年度剩余可招生人数为35人。而在去年,该学院推免生人数为35名,剩余统考的招生名额有50人。名额的减少,对于考研人来说,绝不是一个好消息。

考研更难了?
推免的结果,最终将影响考研。
根据《东南大学2024年硕士研究生招生章程》显示:统考招生人数将会根据教育部正式下达的招生计划数和实际录取推免硕士生人数等因素而增加或减少。
推免录取人数少,留给统考的名额就多;反之,推免录取人数多,留给统考的名额就少。但推免招生人数的总占比,一直有得到控制。
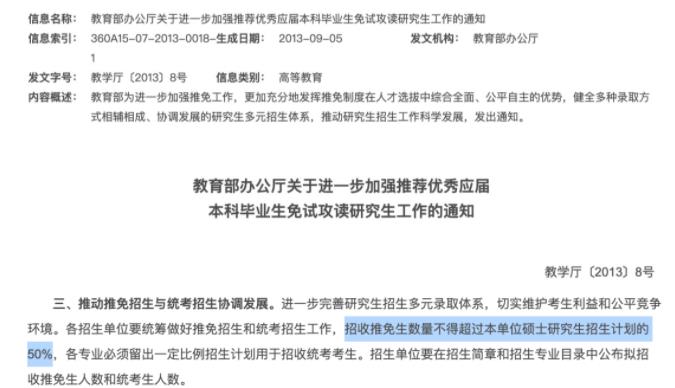
2013年,教育部发布《关于进一步加强推荐优秀应届本科毕业生免试攻读研究生工作的通知》,明确:招收推免生数量不得超过本单位硕士研究生招生计划的50%。

控制推免生数量
随着保研名额的扩增,今年的考研是否会更难,目前还需等待10月下旬推免接收工作结束,答案才会浮现。
但今年保研出现的新情况,如强基转段,或许也预示着未来保研格局的变化。
注:本文内容来源网络,由江苏招生考试网团队(微信公众号:jszkwx)综合整理,如有侵权,请及时联系管理员删除。

