就在这个火热的夏天,福建工程学院终于成功更名为“福建理工大学”。
几代人的努力一朝得偿所愿,“福建理工大学”的校名被镌刻成金字印在了新生的录取通知书上。
这无疑是一针强心剂,激励着更多学院在更名大学的道路上一路飞驰。
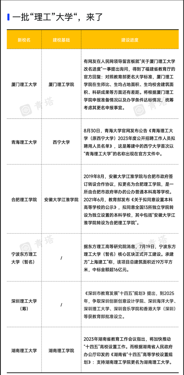
多校,拟更名为理工大学
随着福建理工大学的确立,厦门理工大学也有了急迫之感。
在厦门市教育局发布的《关于市政协十四届二次会议第20233104号提案办理情况答复的函》中,在“做优本地高等教育资源,促进构建高质量高等教育体系”的措施与成效方面,提到:厦门理工学院更名为厦门理工大学工作已列入省高等学校设置“十四五”规划中,正稳步推进。
而早在2019年,湖南理工学院“申大”的相关事宜就已经上报给了教育部。
湖南理工学院的办校历史,可以追溯到1910年创建的湖滨大学,距今已有百年。2003年,学校的前身岳阳师范学院正式更名,湖南理工学院沿用至今。
进入“十四五”,在建设成一所综合性的理工院校上,湖南理工又定下了一个新的建设目标,确定了改办大学和建设博士学位授予单位“两大任务”。
据不完全统计发现,已有超过5所的理工学院都发出了申大的信号,希望能把校名后缀里的“学院”改为“大学”。

理工大学,实力强劲
新中国成立之初,百废待兴,在连一个铁钉都要进口的状况下,我国从“落后的农业国”发展为现在的“基建狂魔”,离不开理工科的发展和贡献。
“科学技术是第一生产力”、“学好数理化,走遍全天下”的口号,塑造了几代人对于自然科学的热情。
“理工大学”,成了一块响亮的金字招牌。在147所“双一流”高校中,就有8所理工大学的18个学科入选一流学科。
在教育部主持的第四轮学科评估结果中,理工高校斩获了30个A类学科。其中,作为“双非”院校的长春理工大学和河南理工大学,其光学工程和安全科学与工程科学在全国高校中排名前5%~10%,实力强劲。

日前,有网友在人民网领导留言板“请求加强对长春理工大学双一流建设的支持”,得到了吉林省教育厅的官方回复:
我省已实施“世界一流学科”培育项目,通过资源整合,政策扶持和加大投入等举措,重点支持长春理工大学光学工程等具备较好发展基础、具有鲜明优势特色、形成良好发展态势的学科,加快实现内涵发展、特色发展、创新发展,力争使若干学科进入国家一流学科建设行列。

1958年由中国科学院创办的长春理工大学,是新中国第一所培养光学专门人才的高等院校,也是全国唯一获得光学工程一级学科国家重点学科的“双非”高校。
作为“兵工七子”高校之一的长春理工大学,在激光、光通信等方面取得上千种研究成果,为我国兵器工业培养输送了大批优秀人才,为我国北斗工程、载人航天等领域保驾护航,是当之无愧的“中国光学英才摇篮”。
更名不易!路漫漫其修远兮
在更名为常州大学的7年后,江苏工业学院录取分数线跃居至一本线;泸州医学院在更名西南医科大学后,和当地政府建立战略合作关系,泸州市每年投入1000万用于学校科研基金……
一个好校名,带来的影响实在是太大了。在中国家长的心中,依然秉持着朴素的“以名识校”的择校标准:大学当然好过学院,带有“理工”、“科技”的学校自然好过“农业”、“纺织”……
只是长路漫漫,更名这条路并不好走。
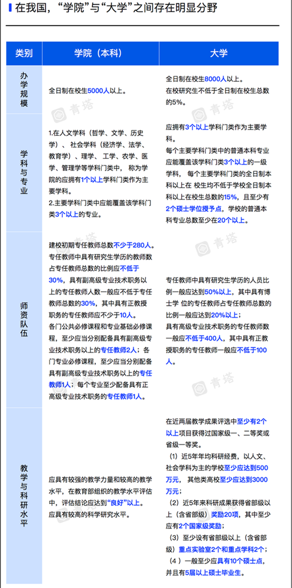
尽管厦门理工学院迫切地希望更名为“厦门理工大学”,但对照教育部更名大学标准,厦门理工学院在生师比、生均占地面积、生均校舍建筑面积、科研成果等方面还有差距。
在《普通本科学校设置暂行规定》中,教育部对“学院”和“大学”进行了层次分明的划分,在硬件设施、办学规模、学科专业、师资队伍、教学科研等方面都有着具体数据的规定。

长期以来,中国高校处于政府强势主导的模式,资源配置大多依赖于政府的分配。不同的层级往往意味着不同的教育资源,以经费来说,“985”“双一流”大多高于地方院校,同在浙江,2022年经费预算宁波大学比嘉兴学院整整高出14亿元。
随着教育部的更名工作已经重启,可以预见的未来,将有一批高校即将迎来自己的新名字。
打铁还需自身硬,为了实现更名大学的建设目标,越来越多的高校举全校之力,力争梦圆!
注:本文内容来源青塔,由江苏招生考试网团队(微信公众号:jszkwx)排版编辑,如有侵权,请及时联系管理员删除。

