近日,教育部印发《2024年全国硕士研究生招生工作管理规定》,2024年全国硕士生招生考试初定于2023年12月23日-24日开考,10月8日-25日报名。
目前,江苏16所“双一流”已经陆续发布2024年硕士研究生招生简章。据江苏招生考试网小编梳理发现部分高校招生计划有所增加。东南大学、南京师范大学较去年增加300人,南京理工大学增加90人,南京邮电大学增加50人。在此,江苏招生考试网小编将其中的关键信息为大家整理好啦,快来看看吧。
南京大学
2024年度我校拟招收硕士研究生5700名左右,其中,拟招收校内外推荐免试生2300名左右。各专业实际招生人数将根据国家下达我校的招生计划、各专业上线生源情况以及我校学科建设情况进行适当调整。
复试采取差额形式,比例一般不低于120%。具体差额比例由各院系根据生源状况确定。复试形式和内容由各学院系根据专业要求、相关知识及能力考核标准确定,并在复试前通过各学院系网站向考生公布。思品考核或复试不合格者均不予录取。
2024级专业学位硕士研究生原则上学校不提供校内住宿,学生需自行安排住宿,学校给予全日制专业学位硕士研究生适当的交通补贴。苏州校区2024级硕士研究生住宿事宜另行通知。
报考苏州校区各专业的考生,录取后根据院系要求在苏州或南京培养,相关事宜另行通知。苏州校区各单位在我校2024年硕士研究生招生目录备注信息中注明,其它单位均在南京校区。
东南大学
东大拟招收全日制攻读硕士学位研究生(包括学术学位和专业学位)和非全日制攻读硕士专业学位研究生共计6300名左右(最终以教育部正式下达的招生计划文件为准),其中拟招收校内外推荐免试生2900名左右(最终以在“全国推荐免试攻读研究生(免初试、转段)信息公开管理服务系统”接收的推荐免试硕士生人数为准)。
东南大学实行差额复试,复试比例一般不低于120%,合格生源比例不足的,按实际合格生源数组织复试。
考生学业水平必须符合下列条件之一:
1.国家承认学历的应届本科毕业生(含普通高校、成人高校、普通高校举办的成人高等学历教育等应届本科毕业生)及自学考试和网络教育届时可毕业本科生。考生录取当年入学前必须取得国家承认的本科毕业证书或教育部留学服务中心出具的《国(境)外学历学位认证书》,否则录取资格无效。
2.具有国家承认的大学本科毕业学历的人员。
3.获得国家承认的高职高专毕业学历后满2年(毕业后到录取当年入学前,下同),以及国家承认学历的本科结业生,符合以下条件,可按本科毕业同等学力身份报考:1)提供由大学教务部门出具的本科专业全部必修课程学习证明及成绩单;2)参加全国大学英语四级考试取得合格证书或成绩在425分及以上;3)以第一作者在核心期刊上发表过与报考专业相关的学术论文。
4.已获硕士、博士研究生学历或学位的人员。在校研究生报考须在报名前征得所在培养单位同意。
南京航空航天大学
各学院各专业(或研究方向)用于公开招考的人数将根据国家最终下达的招生计划数、实际录取的推免生数、考生报考情况等进行适当调整。未使用完的接收推免生计划由学校统筹调配使用。
我校硕士研究生学制2.5年,在校学习年限2.5-4.5学年。非全日制硕士研究生不提供住宿。
中外合作办学项目
(一)南航-南特联合学院
招生专业:力学、机械工程、控制科学与工程、机械、管理科学与工程、工业工程与管理。
报考条件:考生需符合简章第一条报名条件,复试时须持有英语雅思成绩(6.0及以上)证明或同等水平托福成绩(75分及以上)。
培养模式:学制3年,学习方式为全日制,采取“1.5+1.5”模式。
(二)中英学院
报考条件:考生符合简章第一条报名条件,复试时须持有英语雅思成绩(6.0及以上)证明或达到英语六级水平。
培养模式:学制3年,学习方式为全日制,采取“1+1+1”模式。
南京理工大学
2024年我校硕士研究生招生规模约4800名(含退役大学生士兵专项计划和少数民族高层次骨干人才计划),其中全日制硕士研究生约4150名、非全日制硕士研究生约650名,最终招生计划以教育部下达为准。我校全日制硕士生原则上按“非定向就业”类别录取(专项计划除外),非全日制硕士生均按“定向就业”类别录取。
2024年我校招收的部分硕士研究生在江阴校区培养,主要包括:
(1)全日制硕士研究生:工业工程(0802Z1)和网络空间安全(083900)专业的硕士生;所有学院(除体育部外)的专业学位硕士研究生。
(2)非全日制硕士研究生:工程管理硕士全部硕士生;工商管理和公共管理硕士,工作所在地为苏州、无锡、常州、南通、泰州、盐城等地区的硕士生。
河海大学
各专业招生计划详见招生目录。招生目录中公布的“招生人数”为参考计划,实际招生计划将根据教育部正式下达计划、招收推免生人数及生源情况等予以适当调整。最终招生总人数以教育部正式下达的招生计划文件为准。
攻读学术学位硕士的标准学制为3年;攻读专业学位硕士的标准学制为2年或3年,学习年限最短不少于2年,最长不超过5年。各专业学位硕士的标准学制详见下表。

商学院工商管理(MBA)硕士(全日制、非全日制)、会计硕士(非全日制)、图书情报硕士(非全日制)、工程管理硕士(非全日制)、项目管理硕士(非全日制)、工业工程与管理硕士(非全日制)、物流工程与管理硕士(非全日制)在南京江宁校区培养;公共管理学院公共管理(MPA)硕士(非全日制)在南京江宁校区培养。
学校其他所有专业硕士研究生一年级在常州校区培养,二年级后在各自学院(系)所在校区培养。学院(系)名称以录取当年度实际情况为准。
南京信息工程大学
南京信息工程大学2024年拟招收硕士研究生2500名左右,退役大学生士兵计划20名左右,非全日制硕士研究生125名左右。目录中公布的招生人数为拟招生数,在录取时,依据教育部正式下达的计划、推免生录取情况、生源情况和学校发展需要适当调整各专业招生规模。
2024年我校除公共管理、工商管理、教育管理等专业学位外其他全日制硕士专业均接收推免生,欢迎取得推荐资格的优秀应届本科毕业生申请我校免试攻读硕士学位。
中外合作办学项目招生说明
1.电子信息(大数据技术与工程)(雷丁学院中外合作办学):
招生计划:30人。
招生学院:自动化学院,学院代码009,教育部许可证编号MOE32GBA02DNR20151697N。
培养模式:学制3年,培养任务由南京信息工程大学与雷丁大学教师共同承担。
2.电子信息(沃特福德学院中外合作办学):
招生计划:30人。
招生学院:(1)计算机学院、网络空间安全学院,学院代码011;(2)自动化学院,学院代码009。
培养模式:学制三年,采取“0+3”全日制培养模式,即全部三年在南京信息工程大学开展课程学习和科学研究。
南京农业大学
2024年预计硕士研究生招生人数3400名左右(含推荐免试生),其中学术型硕士1400名左右,全日制专业学位研究生1600名左右,非全日制专业学位研究生400名左右。我校2024年硕士生招生专业目录公布的拟招生计划包含接收推荐免试生、公开招考、少数民族骨干、退役大学生士兵专项(预计20名左右,具体以教育部下达为准)等各类计划。各学院各专业用于公开招考的人数将根据国家最终下达的招生计划数、实际录取的推免生数、考生报考情况等进行适当调整。
硕士研究生招生专业的学制为3年,其中翻译硕士、工程管理硕士(MEM)、工商管理硕士(MBA)和会计硕士(MPAcc)学制为2年。
我校研究生授课地点:南京农业大学卫岗校区、南京农业大学浦口校区、南京农业大学江北校区、南京农业大学无锡渔业学院和南京农业大学海南研究院,具体授课地点以学校最终安排为准。
南京师范大学
2024年计划招收硕士研究生4800人左右,其中学术学位2200人左右,专业学位2600人左右(含非全日制专业学位500人左右)。
2024年我校“退役大学生士兵计划”为15人,“农村学校教育硕士师资培养计划”为35人,“少数民族高层次骨干人才计划”26人。最终录取人数以教育部下达的计划数为准。
硕士研究生在校学习年限实行弹性学制,学术学位基本学制为3年,全日制专业学位基本学制为3年,非全日制专业学位基本学制为2.5~3年。学术学位硕士研究生中特别优秀者,可按规定申请提前毕业,也可按硕博连读方式提前攻读博士学位。
研究生培养所在学院分布在仙林校区和随园校区,根据当年录取情况确定学习地点。联合培养研究生的学习地点根据联合培养方案确定。全日制硕士研究生在基本学制内可申请住宿,住宿费用自理。非全日制硕士研究生原则上不安排住宿。
中国药科大学
学校2024年硕士研究生招生计划包括统考生和推免生两部分。待后期因正式招生计划下达或者实际录取推免生情况再进行调整。
思想政治理论、英语(一)、英语(二)、日语、数学(三)、管理类综合能力为全国统一命题科目,全国统一命题科目的命题工作由教育部考试中心统一组织,考试大纲由教育部考试中心统一编制。
其他业务课为学校自主命题科目,其中:
710药学基础综合(一)、711药学基础综合(二)满分300分,覆盖:有机化学、分析化学、生物化学,各占100分。
715基础医学综合满分300分,覆盖:生理学、生物化学、细胞生物学,各占100分。
349药学综合满分300分,覆盖:药剂学、药理学、药事法规,各占100分。
350中药专业基础综合满分300分,覆盖:中药药剂学、中药化学、中药鉴定学,各占100分。
353卫生综合满分300分,覆盖:流行病学、卫生统计学,各占150分。
初试科目选考日语的考生须通过国家英语四级考试(将四级成绩单复印件于报名截止前寄送至我校研究生院招生办公室),入学后改学英语。
南京邮电大学
2024年我校拟招收硕士研究生2800名左右(包含全日制和非全日制硕士研究生),最终招生总人数以教育部正式下达的招生计划文件为准。招生计划包含推免生。录取时我校将根据学校有关文件以及教育部最终下达的招生计划数、考生报考、推免生接收及上线情况对招生计划进行调整。
我校学术型硕士研究生学制为3年,专业学位硕士研究生学制为2—3年(其中翻译硕士专业学制为2年,其它均为3年)。
南京医科大学
2024年我校招收攻读硕士学位研究生规模数约为2500名(含长学制学生约230名,此规模数仅供参考,最终以当年教育部下达计划为准,接收的免试推荐生占当年招生计划)。
我校实行差额复试,复试比例一般为1:1.5,依据录取成绩排名确定录取名单。
学校临床医学专业学位各领域的报考条件:
临床医学专业学位(除精神病与精神卫生学、放射影像学、超声医学、核医学、临床检验诊断学、眼科学、麻醉学、儿科学和儿外科学以外)各领域只接收全日制本科为五年及以上学制西医临床医学专业的考生报考;
105102儿科学、105112儿外科学均只接受收全日制本科为五年及以上学制西医临床医学和儿科学(医学学位)专业的考生报考;
105105精神病与精神卫生学只接收全日制本科为五年及以上学制西医临床医学和精神医学(医学学位)专业的考生报考;
105116眼科学只接收全日制本科为五年及以上学制西医临床医学和眼视光医学(医学学位)专业的考生报考;
105118麻醉学只接收全日制本科为五年及以上学制西医临床医学和麻醉学(医学学位)专业的考生报考;
105120临床检验诊断学只接收全日制本科为五年及以上学制西医临床医学和医学检验(医学学位)专业的考生报考;
105122放射肿瘤学只接收全日制本科为五年及以上学制西医临床医学和放射医学(医学学位)专业的考生报考;
105123放射影像学、105124超声医学、105125核医学均只接收全日制本科为五年及以上学制西医临床医学和医学影像学(医学学位)专业的考生报考。
南京中医药大学
中医硕士专业学位研究生招生对象为符合医师资格考试报考条件规定专业的应届或往届本科毕业生,入校后须进行中医住院医师规范化培训。已经获得中医住院医师规范化培训合格证书及正在参加中医住院医师规范化培训的人员,建议报考学术学位研究生,否则由此引起的中医住院医师规范化培训资格审核风险由考生本人承担。
105701中医内科学-38老年病的临床研究(033养老服务与管理学院)方向,规培地点为附属南京中医院(南京市中医院)。
南京林业大学
2024年我校拟招收攻读硕士学位研究生约2377余人。其中全日制:学术型硕士研究生约763人、专业学位硕士研究生约1159人;非全日制专业学位硕士研究生约455人;“退役大学生士兵”专项计划约12人,专项专用。专业目录中公布的各专业、专业方向的拟招生人数仅供参考,实际招生人数将根据教育部正式下达的招生计划、实际录取的推免生人数及生源情况进行调整。
1.学术型硕士、非全日制专业学位硕士研究生学制为3年;
2.全日制专业学位硕士研究生学制:英语笔译(055101)学制2年,其他专业学位类别(领域)学制为3年。
苏州大学
2024年计划招收硕士研究生5850人左右(含推荐免试生等),其中全日制招生计划约5000人,非全日制招生计划约850人,最终招生人数以教育部下达的招生计划为准,学校将根据教育部正式下达的招生计划、推免生录取情况、上线人数等对各专业招生计划进行适当调整。

应届本科毕业生原则上应选择就读学校所在地省级教育招生考试机构指定的报考点,其中成人高校应届本科毕业生也可选择教学点所在地省级教育招生考试机构指定的报考点;单独考试考生应选择3214苏州市教育考试院报考点办理网上报名和确认手续;其他考生(含工商管理、公共管理、旅游管理等专业学位考生)应选择工作所在地或户籍所在地省级教育招生考试机构指定的报考点。
江南大学
报考我校单独考试的考生必须选择报考点“(3215)无锡市教育考试院”;应届本科毕业生原则上应选择就读学校所在地省级教育招生考试机构指定的报考点,其中成人高校应届本科毕业生也可选择教学点所在地省级教育招生考试机构指定的报考点;其他考生应选择工作所在地或户籍所在地省级教育招生考试机构指定的报考点。
我校非全日制专业只招收在职定向就业考生。非全日制学生在读期间不享受奖助学金,不予安排住宿。商学院和人文学院非全日制专业的课程安排在非工作时间,其他学院非全日制专业的课程安排一般与全日制专业相同(在工作日授课)。考生报考前应充分了解招生学院非全日制专业的培养、学位政策。
中国矿业大学
2024年,我校拟招收攻读硕士学位研究生约3600人(包含接收推荐免试生、全国统一考试及“退役大学生士兵”、“少数民族高层次骨干人才计划”等各类计划),其中全日制学术学位、专业学位硕士研究生约3100人;非全日制专业学位硕士研究生约500人(含单独考试计划65人)。
实际招生人数以国家下达的招生计划为准,各学科(类别)、专业(领域)招生名额在录取时根据实际情况做适当调整。
加分说明:
(1)参加“大学生志愿服务西部计划”“三支一扶计划”“农村义务教育阶段学校教师特设岗位计划”“赴外汉语教师志愿者”等项目服务期满、考核合格的考生,3年内参加全国硕士研究生招生考试的,初试总分加10分,同等条件下优先录取。
(2)退役大学生士兵达到报考条件后,3年内参加全国硕士研究生招生考试的考生,初试总分加10分,同等条件下优先录取。报考“退役大学生士兵”专项计划的,不享受退役大学生士兵初试加分政策。
(3)参加“选聘高校毕业生到村任职”项目服务期满、考核称职以上的考生,3年内参加全国硕士研究生招生考试的,初试总分加10分,同等条件下优先录取,其中报考人文社科类专业研究生的,初试总分加15分。
(4)加分项目不累计,同时满足两项以上加分条件的考生按最高项加分。
9月22日,2024研考网上报名公告发布
2024年全国硕士研究生招生网上报名时间为2023年10月8日~25日,每天9:00~22:00。报名期间,考生可自行修改网上报名信息或重新填报报名信息,但每位考生只能保留一条有效报名信息。考生须在上述规定时间内上网报名,逾期不能补报,也不得修改报名信息。报名网站:中国研究生招生信息网(网址:https://yz.chsi.com.cn,以下简称“研招网”)。
11月1日前,考生须登录研招网、报考点门户网站或公众号查看所选择报考点发布的网上确认有关公告信息,了解网上确认流程、上传资料要求等内容,按照报考点发布的公告做好网上确认准备。网上确认时间:11月1日~4日(截止时间11月4日17:30)。考生须在规定的时间内按报考点规定采集本人图像和网上确认报考信息,按要求提交本人有效居民身份证、学历学位证书(应届本科毕业生持学生证)和网上报名编号等,并签订《考生诚信考试承诺书》。
请考生及时关注研招网有关公告,考前十天左右,凭网报用户名和密码登录研招网自行下载打印准考证。考生凭准考证及有效居民身份证参加考试,准考证正、反两面均不得涂改或书写字迹。硕士研究生初试和复试时均需使用准考证,请考生妥善保管好自己的准考证。
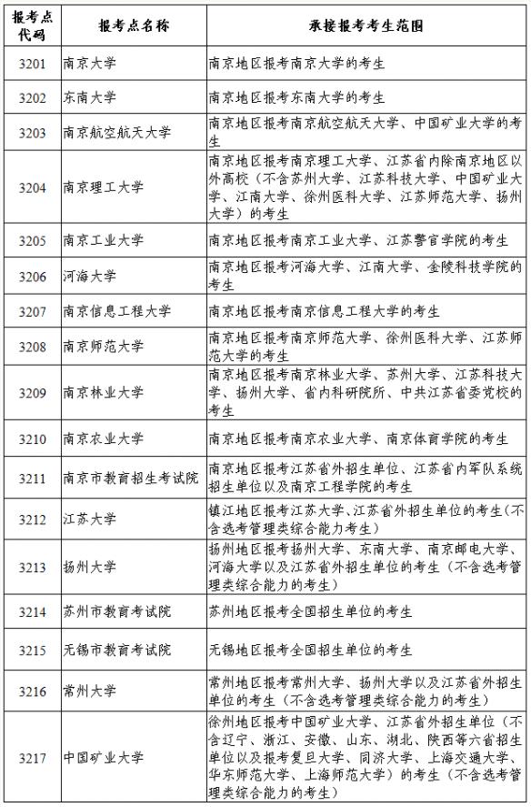
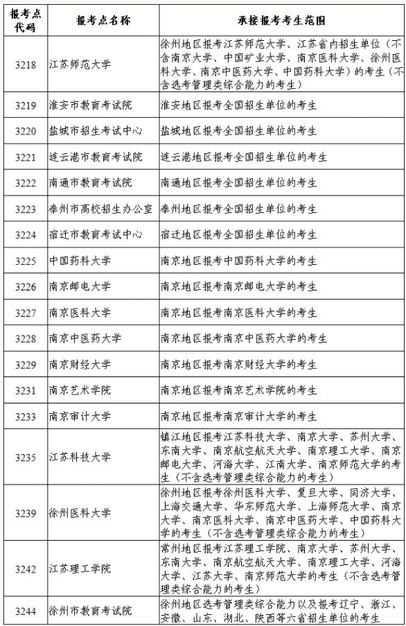
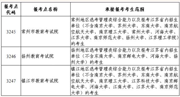
江苏省2024年硕士研究生报考点设置情况



注:本文内容来源各高校官网/官微,由江苏招生考试网团队(微信公众号:jszkwx)排版编辑,如有侵权,请及时联系管理员删除。

