近日,全国中学生物理竞赛委员会发布2023年第40届物理竞赛各赛区决赛名额分配通知。今年省队共增加40人,总人数达590人。
与2022年省队名额相比,有4个省市区名额减少,分别是江苏、湖北、浙江、香港,北京新增最多,增加了8个名额,今年总名额共增加40个,决赛总人数增至590人。
以下为2023年与2022年省队名额分布:

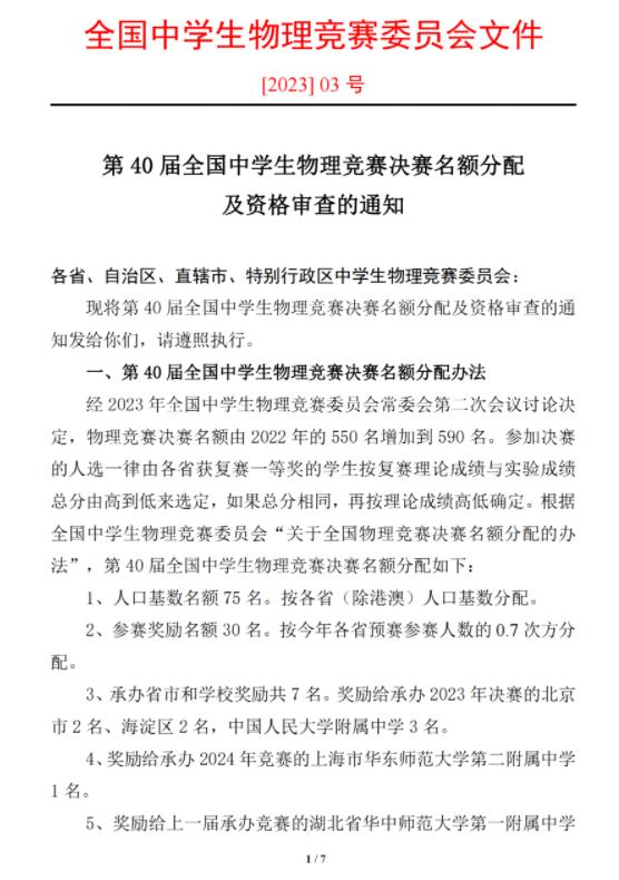
以下为通知原文:



温馨提醒:第40届全国中学生物理竞赛(江苏赛区)预赛9月2日进行
注:本文内容来源全国中学生物理竞赛委员会,由江苏招生考试网团队(微信公众号:jszkwx)排版编辑,如有侵权,请及时联系管理员删除。

