8月14日,中共苏州市委十三届五次全会《决定》发布。决定提到,积极推动名城名校融合发展,支持苏州大学建设中国特色世界一流大学,持续深化与南京大学、中国科学技术大学等高校战略合作。

以下为具体内容:
全力打响“人到苏州必有为”品牌。坚持教育、科技、人才统筹推进,积极推动名城名校融合发展,支持苏州大学建设中国特色世界一流大学,持续深化与南京大学、中国科学技术大学等高校战略合作,支持昆山杜克大学、西交利物浦大学优化国际合作办学,推动苏州科技大学、常熟理工学院、苏州城市学院等本土院校高质量发展,加快发展现代职业教育。持续办好苏州国际精英创业周,打造“归国人才首选城市”。加快建设“宁苏”吸引和集聚人才平台。
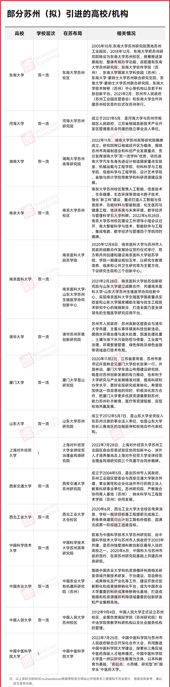
作为一座非省会的地级市,拥有一所本土“双一流”高校的苏州,从未停止对高校资源的引进和积极求索。自2002年开始,苏州市在苏州工业园独墅湖片区,规划了51平方公里作为科教资源集聚区,通过优惠政策吸引国内高能级科教资源。从经济高地到教育高地,苏州携手更多高校在太湖之滨落地开花,一条仁爱路见证了科教创新区的崛起。约2公里长的道路两旁,中国科学技术大学、西交利物浦大学、新加坡国立大学、中国人民大学等国内外名校比邻而居,形成了一条名副其实的“名校走廊”。

注:本文内容来源苏州发布、软科,由江苏招生考试网团队(微信公众号:jszkwx)排版编辑,如有侵权,请及时联系管理员删除。

