2023年8月10日,中国人民大学党委常委、副校长朱信凯到通州新校区办公,并主持召开第一次配套工作专班会。
中国人民大学通州新校区项目是京津冀协同发展、北京城市副中心建设的重大项目。新校区地处北京市通州区潞城镇,位于北京城市副中心创新发展轴和生态文明带“一轴一带”相交形成的东北区域,总用地规模110公顷,建筑规模105万平方米,学生规模达21800人。新校区计划分两期建设实施。一期预计于2023年9月建成投入使用,首批8000名学生届时将入住新校区。全项目计划至2025年建设完成。
近年来,随着我国高等教育规模的扩大和各地对高等教育的需求,多所高校的新校区更新动态,或按下项目开工“启动键”。
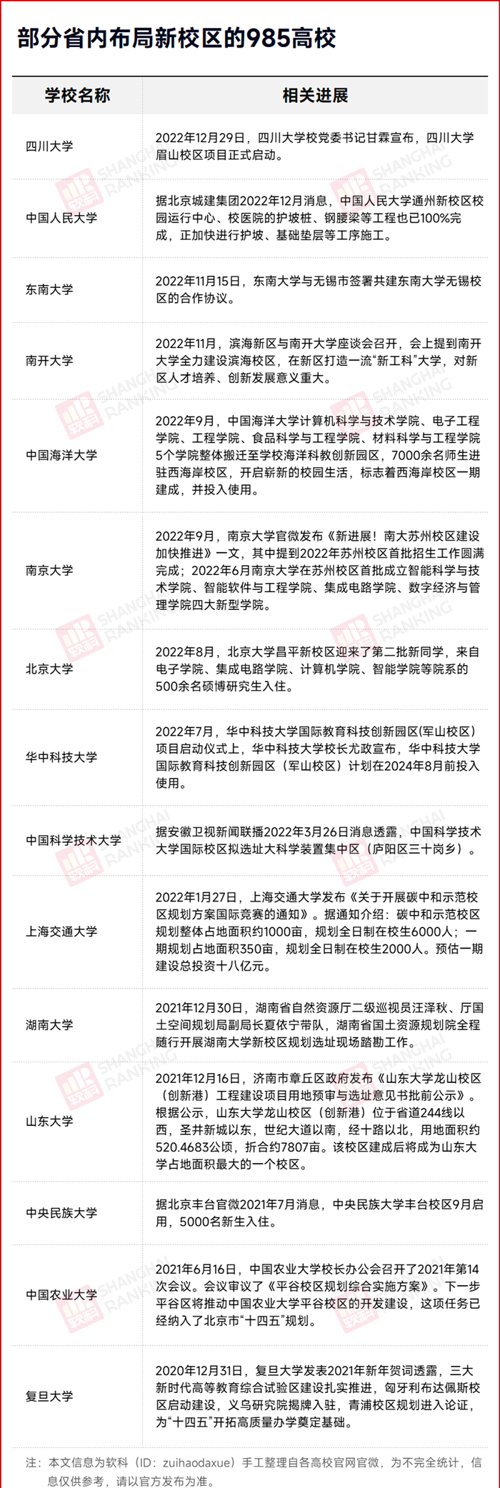
2022年12月,四川大学眉山校区项目正式启动,北京科技大学、北京交通大学于2022年10月相继公布雄安校区总体规划方案,华中科技大学军山校区2022年7月启动建设,上海交通大学崇明国际校区于2022年9月公布规划方案......新建校区的大学越来越多,这不仅仅意味着校园实际面积的扩大和办学版图的拓展,校区“上新”的背后其实是对学校内涵式建设的筹划布局,是高校应对未来挑战的战略先手棋。
校区建设,大获支持
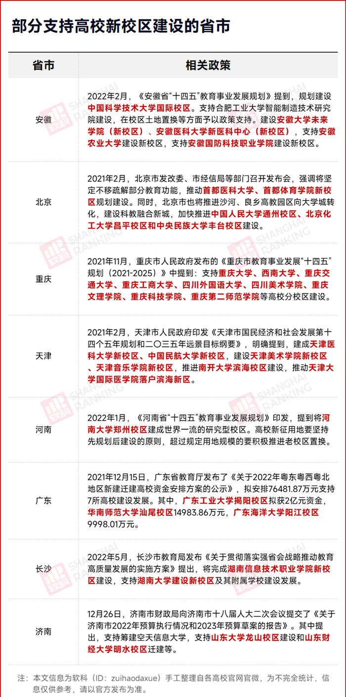
在高校建设越来越注重内涵式发展的阶段,办学空间逐渐成为了制约高校发展的关键因素之一,为了提升办学质量与科研质量,许多高校着手建设新校区,不断拓宽发展空间。在高校与城市共生共荣的当下,高校新校区建设也是高等教育功能的再一次延伸,因此,众多高校建设新校区的举措得到了所在地的大力支持。

为了坚定不移疏解北京部分教育功能,早在2021年,北京市发改委、市经信局等部门召开发布会强调将,完成北京电影学院、北京信息科技大学、北京工商大学新校区建设,并推动首都医科大学、首都体育学院新校区规划建设。同时,北京市也将推进沙河、良乡高教园区向大学城转化,建设科教融合新城,加快推进中国人民大学通州校区、北京化工大学昌平校区和中央民族大学丰台校区建设。
作为北京非首都功能承接地之一,天津在积极承接北京高教资源的同时,大力支持本地高校校区建设。天津市十四个五年规划和二〇三五年远景目标中提到,“优化高等教育布局,建成天津医科大学新校区、中国民航大学新校区,建设天津美术学院新校区、天津音乐学院新校区,推进南开大学滨海校区建设,推动天津大学国际医学院落户滨海新区”。
2021年11月,重庆市人民政府发布《重庆市教育事业发展“十四五”规划(2021-2025)》,其中指出,将支持重庆大学、西南大学、重庆交通大学、重庆工商大学、四川外国语大学、四川美术学院等高校分校区建设。
多所985,省内布局
自2021年以来,教育部从严控制高校异地办学,不鼓励、不支持高校跨省开展异地办学,原则上不审批设立跨省异地校区。在这种背景下,各地对于本地高校校区的大力支持,省内布局新校区潮开始兴起。

中国人民大学通州校区的建设,一方面意在扩大办学规模,在巩固提高学校具有传统优势的人文社会学科基础上,对学校进一步发展理工医学科是重大利好。另一方面,中国人民大学通州校区建设总目标着眼于成为世界一流、北京最美、独居风格的现代化示范校园。在当下急需疏解北京非首都功能的大环境下,中国人民通州校区的建成也将对北京中心城区重点高校的人口疏解起到引领示范作用。
2022年6月28日,在南京大学苏州校区建设工作领导小组会议上,智能科学与技术学院、智能软件与工程学院、集成电路学院、数字经济与管理学院四个新型学院揭牌。苏州市第十三次党代会报告中强调,“依托南京大学苏州校区,高标准打造太湖科学城”,可见苏州对于南京大学布局之重视,以期打造新时代校地合作的标杆。
除南京大学外,作为江苏省内“唯二”985高校的东南大学,也在苏州积极布局新校区。2018年,东南大学宣布落地苏州校区,升级了过去仅在地方设立“研究院”的合作关系,多年来,东南大学已在苏州形成了系统的办学格局,具备了完整的办学功能。如今,东南大学在苏州的布局已不仅仅是学校“双一流”建设的增长极,也成为了为苏州经济社会发展提供人才和科技支持的桥头堡。从省会985高校“搬家式入驻”苏州中可以看到,这些综合实力强劲的高校开拓新校区的目的,不仅是追求高校自身更高格局的长远发展,也是着眼于国家战略和地区发展需要而作出的实际举措。
在对国家“双碳”战略的响应下,上海交通大学碳中和示范校区落户上海崇明区。实现碳达峰、碳中和是我国作为负责任大国使命担当的充分彰显,也是向世界作出的最庄严承诺,高校作为国家重要科技力量的智库支撑,发力“双碳”更是义不容辞。上海交通大学利用自身低碳、生态等前沿交叉学科的优势,主动担起头部高校之责。目前,学校正与崇明区共建国际农业与生态学院,努力打造世界一流农科,构建健康民生和低碳生态可持续发展新兴国际化大生态学科群,助力崇明世界级生态岛建设和国家“双碳”目标早日实现,为加快实现未来低碳城市和零碳建筑图景提供借鉴。
除了985高校外,还有一大批高校省内布局新校区,如苏州大学未来校区、南京理工大学盱眙校区、河南大学郑州校区、山西大学东山新校区、海南医学院桂林洋新校区、华北水利水电大学江淮校区、湖南工商大学月亮岛校区等,在建立新校区后,既能促进省内高教资源得以最大化的利用,同时也推动高校拓展办学空间、扩大办学规模。
新校区,新起点
建设新校区,成为许多高校重新定位、谋划和布局发展的新起点。而在省内建设新校区,利用已有优势,结合布局地区先天优势,不仅为学校带来发展契机,促进高校研究发展,也彰显了高校与区域发展同频共振之责,从科技前沿和关键领域发力,为地方带来福利,可谓“双赢”。
在西安交通大学进军西部创新港时,研究生院常务副院长吴宏春表示“创新港的建设是西安交通大学实现一流大学建设目标的契机、难得机遇、甚至是最后一次机遇”。如今,已投入使用的创新港对交大的意义远大于建设一个新校区,它的出现使西交大成为一个融入社会的敞开大学,是西部和全国高校的一类新型组织模式探索。学校不再是封闭单独的一个个体,而是将校园与社会社区深度融合。作为西部和全国高校的一类新型组织模式探索,西交大创新港承载增强西部、国家乃至世界科技创新水平的责任和希冀。

中国西部科技创新港
来源:西安交通大学
有“中国车谷”之称的武汉经济技术开发区也吸引着武汉高校纷纷在此建立新校区。华中科技大学国际教育科技创新园区(军山校区)已经于2022年7月正式启动,校区优选优势学科集群入驻,创办一批学科交叉创新研究院、国际联合学院和新型学科群,瞄准国家重大战略需求,对接武汉产业发展需要和武汉经开区产业发展需求,聚焦新材料、人工智能、生命健康等重点领域,成为华中科技大学服务地方经济社会发展的重要载体。与华中科技大学一同“扎根”武汉经开区的,还有武汉大学、武汉理工大学等高校以不同形式进行布局,在武汉高校的助力下,“中国车谷”的科技创新水平和新产业的发展将得到进一步的提升。
高校布局新校区不单是启用新楼、入驻新生,更是高校在推进内涵式发展语境下,面对新一轮变革和高等教育发展作出的主动应答,凸显高校所承担的赋能区域发展的历史重任,彰显出地方与高校始终风雨同舟、共荣共生!
注:本文内容来源软科荐校,由江苏招生考试网团队(微信公众号:jszkwx)排版编辑,如有侵权,请及时联系管理员删除。

