从“学院”更名“大学”,从“专科学校”更名“学院”......近期,各地多所高校发布拟申报高校设置事项的公示。
广东
8月7日,广东省教育厅对拟向教育部申报的佛山科学技术学院更名佛山大学、以肇庆医学高等专科学校为基础设置肇庆健康医学院2个事项予以公示。

山东
7月31日,山东省教育厅发布公示,拟申报潍坊医学院升格更名山东第二医科大学、滨州学院同层次更名山东航空学院。

广西
7月31日,广西壮族自治区教育厅发布公示,对拟申报桂林医学院更名为桂林医科大学、以桂林师范高等专科学校为基础设立桂林师范学院、以柳州职业技术学院为基础整合资源设立柳州职业技术大学等3个设置事项进行公示。

海南
7月25日,海南医学院官网发布了《海南医学院更名事项社会稳定风险评估公示》,经认真研究和反复论证,认为已具备更名“医科大学”的基本条件,计划更名为海南医科大学。

西藏
7月17日,西藏自治区发布公示,拟申报西藏农牧学院更名为西藏农牧大学、拉萨师范高等专科学校更名为拉萨师范学院。

河南
5月9日,河南省教育厅对拟申请新乡医学院更名河南医药大学,设立漯河食品工程职业大学、河南体育学院、三门峡应用工程学院予以公示。

四川
4月20日,四川省教育厅发布公示,拟申报四川工程职业技术学院拟更名为四川工程职业技术大学,升格为公办职业本科。

安徽
2月13日,安徽省教育厅发布了《关于2023年度第一批拟申报高校设置事项的公示》,蚌埠医学院更名蚌埠医科大学进入公示阶段。

此外,据教育部官网5月22日发布的公示,经第八届全国高等学校设置评议委员会专家考察评议,教育部党组会议审议,拟同意设置重庆中医药学院等7所学校,详情如下:


相关阅读
《教育部关于“十四五”时期高等学校设置工作的意见》指出,把独立学院转设作为高校设置工作的重要任务;同时引导普通本科高校高质量发展。
有条件的地区可通过新建、分立、资源整合等方式,设置质量高、特色强、规模适度的普通本科高校。
支持少量办学历史悠久、质量优质、效益明显,区域特别是中西部地区发展急需的师范、医学、公安类高等专科学校升格为普通本科高校。

教育部关于“十四五”时期高等学校设置工作的意见(2021)10号
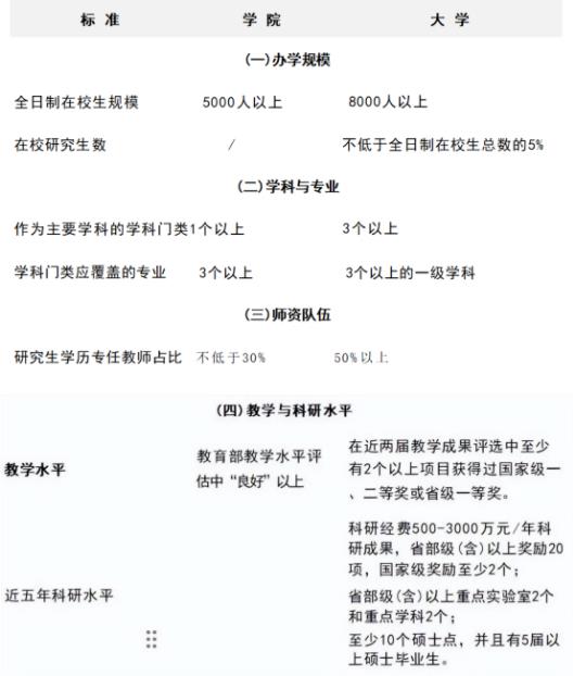
关于高校不同名称类型的设置标准,根据2006年教育部印发的《普通本科学校设置暂行规定》,称为大学的,全日制在校生规模应在8000人以上,学科数量、占地面积、师资队伍、教学科研也都有严格的限定。
教育部《普通本科学校设置暂行规定》对学院/大学的不同设置标准

2020年8月,为进一步规范高等学校命名工作,依据相关法律法规规定,结合高校设置工作实际,教育部研究制定了《高等学校命名暂行办法》(简称《暂行办法》)并正式印发。
《暂行办法》强调高等学校命名要坚持名实相符、准确规范,体现办学理念,突出内涵特色,避免贪大求全。根据人才培养目标、办学层次、规模、类型、学科类别、教学科研水平、隶属关系、所在地等确定名称,实行一校一名制。
同时规定高等学校应保持名称稳定,原则上同层次更名间隔期至少10年。
注:本文内容来源中国江苏网,由江苏招生考试网团队(微信公众号:jszkwx)排版编辑,如有侵权,请及时联系管理员删除。

