今年秋季学期,内蒙古科技大学包头师范学院,即将迎来搬迁新校区的重要时刻。
8月4日下午,包头市委副书记、政法委书记周强、市政府副市长刘永祥等一行到包头师范学院职教园区新校区,就新校区建设工作推进情况进行现场调研。
周强表示,在包头师范学院入驻职教园区建设工作中各单位各部门能够持续有序推进工作任务,接下来要把好事做好、实事做实,通力合作,确保工程如期完工,保障新学期如期开学,保障包头师范学院师生们能够安全、整洁、顺利入驻。
等待18年后,这所几经更迭的师范学院,终于朝着期盼已久的“师范大学”梦,迈出实质性的一步。
推动独立设置,更名“师范大学”
关于包头师范学院的新校区建设与单独建校、更名大学等事项,早已在推进当中。
2003年,包头师范学院与原包头钢铁学院、包头医学院合并为内蒙古科技大学。然而,三所高校合并运行一年多后,因财政管理体制等诸多因素,未能实现实质性合并。
2005年,内蒙古自治区政府印发通知,决定将内蒙古科技大学作为三个办学实体独立办学。学校以内蒙古科技大学包头师范学院的校名恢复独立法人资格。然而,在教育部发布的《全国高等学校名单》中,三所高校迄今仍沿用同一个学校标识码(4115010127)。
由于校名、“三校一户”等因素的影响,学校在招生计划、经费争取、硕士点建设、对外交流等方面,均受到了不同程度的制约。
为了赢得更多的发展机遇,近年来,包头师范学院正全力推动独立设置,并将锚定2035年更名为“包头师范大学”的远景目标,写进了学校的“十四五”发展规划。

而在圆梦之前,拓展办学空间,成为横亘在包头师范学院面前的头等大事。
2021年4月,包头师范学院与包头市石拐区人民政府签订喜桂图校区建设项目合作协议。该项目总投资93435万元,总用地面积约1039亩,计划分两期工程建设实施,一期总建筑面积113255平方米,建设内容包括教学组团、食堂、宿舍楼以及其它必要附属设施。
一期工程建设结束时,将有约6500余名学生入驻,二期工程计划于2025年前完成建设,届时校区内的基础设施、教学设备、信息网络、公共服务等将全面达到教育部本科学校设置要求。

图|包头师范学院新校区效果图
2021年11月,内蒙古教育厅在人民网留言板回复网友建议时透露,内蒙古自治区在“十三五”期间,已将包头三所本科学校分立列入高校设置规划,接下来内蒙古自治区也将继续积极推进三校分立。

图|内蒙古自治区教育厅:积极推进三校分立
随着新校区建设的逐步推进与学校各项事业的发展,不久的将来,包头师范学院或许能以更加昂扬的姿态,化身师范大学,重新拥有属于自己的“号码牌”。
分久必合,合久必分?
作为调整高等教育布局的主要途径之一,内蒙古推动三所高校分立,并非首例。
《教育部关于“十四五”时期高等学校设置工作的意见》中提到,要引导普通本科高校高质量发展。有条件的地区可通过新建、分立、资源整合等方式,设置质量高、特色强、规模适度的普通本科高校。
2022年,《河南省“十四五”教育事业发展规划》中也明确写道:综合办学历史、基础条件,推动达到标准的本科学校二级学院分立为独立设置的本科学校。
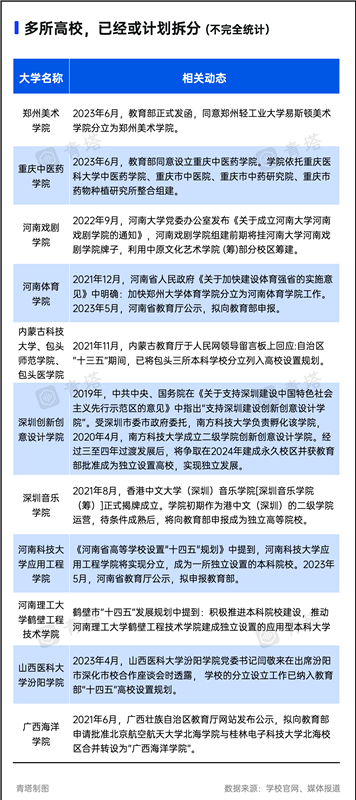
各级政府的积极布局和推动实施下,已有不少高校,传来了计划或成功分立的消息。
今年5月,河南省教育厅发布《关于申报设置本科学校的公示》。根据基本情况表,河南体育学院将依托郑州大学体育学院设立,三门峡应用工程学院将依托河南科技大学应用工程学院设立。

图|2所河南高校,拟分立
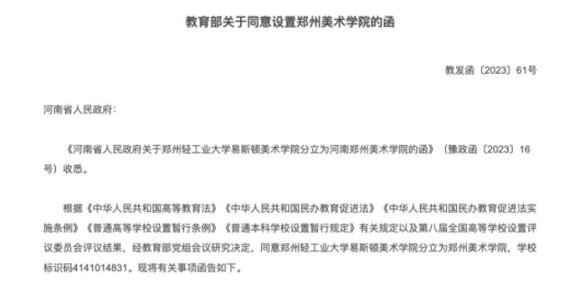
而在6月,教育部正式发函,同意郑州轻工业大学易斯顿美术学院分立为郑州美术学院。依托于重庆医科大学中医药学院筹建的“重庆中医药学院”,也获教育部批准正式设立。

图|教育部同意郑州轻工业大学易斯顿美术学院分立为郑州美术学院
深圳创新创意设计学院、深圳音乐学院、河南戏剧学院等多所高校,均在孵化当中。有朝一日时机成熟,它们也将分立而出,独当一面,成为无数学子念念不忘、无可替代的母校。

哺育与新生
分分合合,一切似乎都再次回到了原点,但一切也早已今非昔比。
重新拆分而出的高校,无论是办学理念还是学科实力,都已脱胎换骨,不再是当年的“吴下阿蒙”。哺育与新生,才是他们真正的故事。
曾经的院校调整期五大“母校”——原浙江大学、原南京大学、原武汉大学、原厦门大学和原中山大学,以一化多,为新中国的高教发展注入了蓬勃的生命力,更长久地塑造了我国后来的高等教育格局。
而如今,优质教育资源开枝散叶、造福更多学子的故事,仍在许多地方上演。
期待这些分立之后的年轻高校,能够真正提高办学质量,充实地方高等教育资源,展现一派全新的面貌。
注:本文内容来源青塔,由江苏招生考试网团队(微信公众号:jszkwx)排版编辑,如有侵权,请及时联系管理员删除。

