才刚刚考上大学,对自己有要求的同学们就开始“卷”起来了,从大一开始就计划考研/保研。今天就来聊聊,保研这条路应该怎么准备?
很多本科学校的保研名额少、要求高,甚至可能比考研还激烈。想走保研这条路的人,可能会在大一就先查好要求(历年推免文件通知),整个大学期间都以它为目标。
一般来说,大概需要做以下准备:
1、本科绩点
一般名额权重最高的就是本科成绩,最好大一大二就算清楚各科的学分以及绩点的要求,尤其是专业课的分数一定要漂亮,绩点不达标就拿不到保研名额,后面都是白谈。
2、四六级成绩
对于保研,四六级一般都是个硬性指标,大一大二的4次机会不要浪费,到大三下再准备有可能会来不及。
3、加分项
每个学校的加分项不同,尽量多和学长学姐请教,最好多参加课外实践。像一些含金量高的竞赛、科研项目、发表论文,或者承担某些职务...这些在老师眼里都是实务能力的体现!
做好准备,就可以开始走保研流程了:
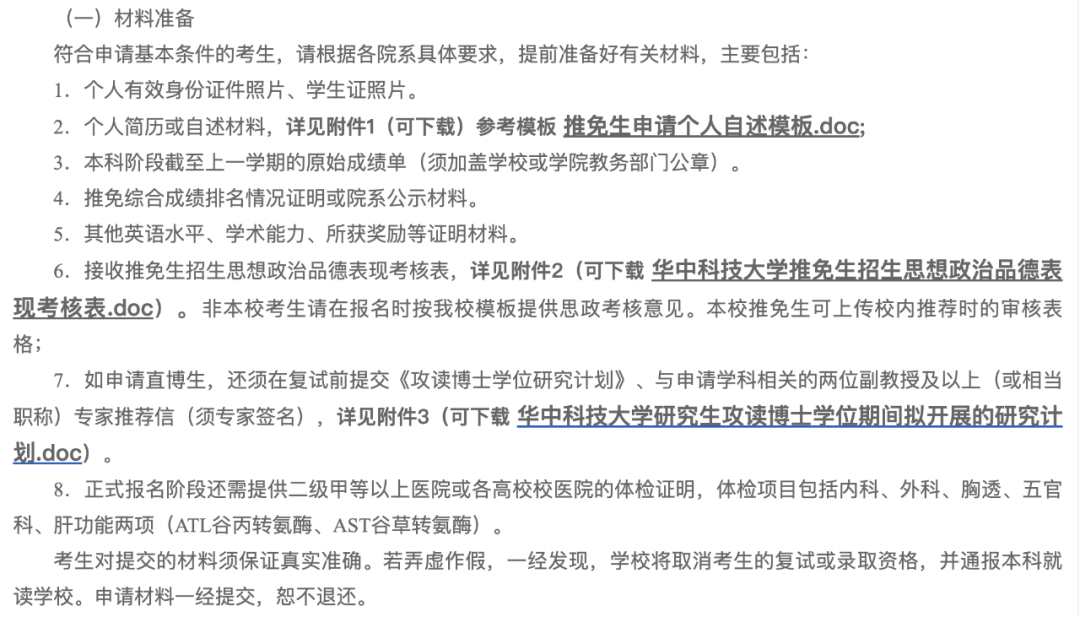
第一步:准备相关材料。
除此以外,如果六级来得及,可以再刷刷分。
相关材料:个人简历、成绩单和排名证明、专家推荐信、四六级成绩单及相关英语能力认定资格证书、自我介绍、获奖证明等
以华科举例:

(来源:华科官网通知)
第二步:有些学校会对保研同学开展笔试(流程、形式各校不同),从大三差不多要准备了,一般只考察专业课的知识。
第三步:部分院校会发通知,允许当年学生投递材料,报名参加夏令营(经常是在具体的学院官网通知,不要漏看)。
一般来说,夏令营的要求会比较高,是学校筛选生源的方式。
第四步:没有拿到夏令营名额的同学可以再关注一下9月初的预推免,这个对于本科双非院校的同学也比较友好,流程就是准备笔试+面试,出成绩很快。
最后一环节,研招网保研系统开通(https://yz.chsi.com.cn/tm/)。
登录填写和核实个人信息,完成缴费。一般会在9月底开放,夏令营和预推免拿到offer的同学按时填写即可,一般很快就会出结果;
没有拿到offer的同学,填报志愿(可填报3个)后等复试通知,复试后等待结果,需要等待的时间会久一点。

更有超实用的《保研蓝皮书》免费领取!
《保研蓝皮书》内页预览


微信扫码或者长按识别下方海报中二维码,添加小招微信,回复【保研】即可免费领取!


