近日,北京语言大学党委常委、副校长黄益方率队到北京科技大学调研雄安校区建设情况。
调研座谈会上,黄益方副校长表示:北京语言大学将以此次调研为契机,与北京科技大学保持密切交往,认真汲取先进经验和做法,以雄安校区建设为重大契机,推动北京校区和雄安校区协同布局、协调发展。
北京科技大学党委常委、副校长黄武南接待学校一行,座谈会由北京科技大学雄安校区建设项目指挥部副总指挥金仁东主持。学校国内合作办公室主任郭力、学生处处长武玉洲、科研处副处长(主持工作)黄伟、基建处处长朱明靖等陪同调研。
座谈会上,黄武南代表学校对黄益方等一行人的到来表示热烈欢迎,黄益方介绍北语情况及本次调研目的。会上,北科雄安校区建设指挥部副总指挥金仁东介绍了北科雄安校区的筹备情况及规划建设工作进展。
随后大家进行交流发言,黄武南表示建设雄安校区既是北京科技大学服务国家重大战略、推动京津冀协同发展的重要政治任务,也是解决空间不足等长期以来制约学校发展瓶颈、实现跨越式发展、建设世界一流大学的重大机遇。黄益方副校长指出,北京科技大学认真落实党中央决策部署,在雄安校区建设方面取得显著成绩,“一校两区”总体规划和发展定位对学校雄安校区建设有着重要的学习经验和借鉴价值。
黄益方副校长表示,北京语言大学将以此次调研为契机,与北京科技大学保持密切交往,认真汲取先进经验和做法,以雄安校区建设为重大契机,积极围绕首都“四个中心”功能建设,落实党的二十大关于高质量建设雄安新区具体要求,推动北京校区和雄安校区协同布局、协调发展。
首批布局雄安的四所京校
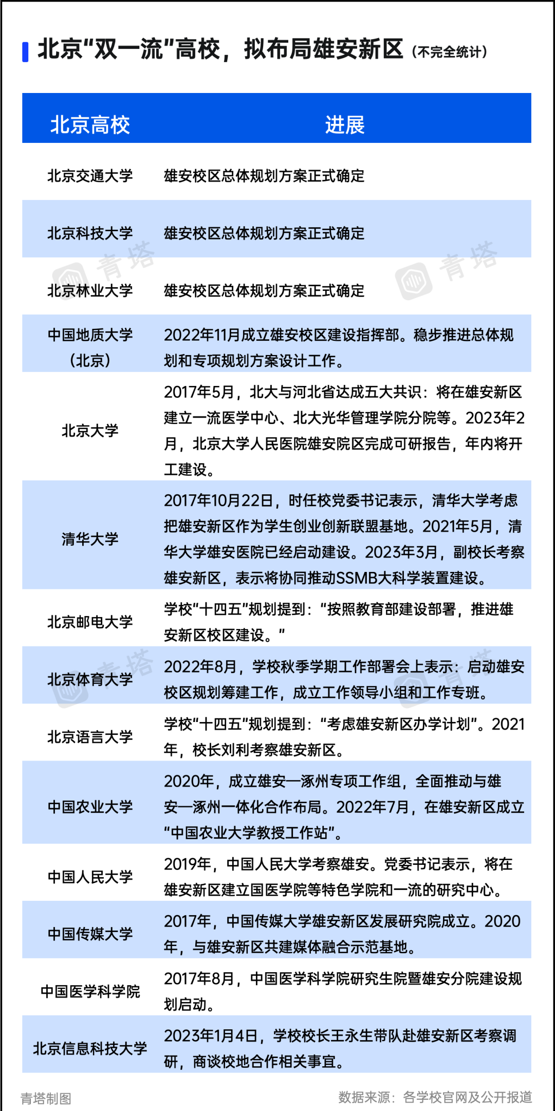
据了解,目前,北京交通大学、北京科技大学、北京林业大学均已发布雄安校区的总体规划。中国地质大学(北京)也已经于4月10日向教育部正式发函上报《中国地质大学(北京)雄安校区总体规划建设方案》。
根据规划,四所大学新校区规划面积均超过1500亩,是本部校园面积的两倍以上。不过4所京校都未放弃本部,而是两地办学。
据河北新闻联播、河北长城网3月份报道,中国地质大学(北京)、北京交通大学、北京科技大学、北京林业大学这四所北京“双一流”高校将疏解到雄安新区,预计2025年秋季对外招生。

京校,纷纷去雄安!
近年来,北京高校启程去雄安的消息频频传来。
3月19日,清华大学副校长曾嵘到雄安新区考察调研。他表示,学校在前期合作的基础上,将进一步协同推动稳态微聚束(SSMB)极紫外光源大科学装置建设。今年2月,北京大学人民医院雄安院区也已完成可研报告,年内将开工建设。
北京邮电大学的“十四五”规划中,明确了提及“推进雄安新区校区建设”,北京语言大学同样“考虑雄安新区办学计划”,北京体育大学则于去年8月启动了雄安新区规划筹建工作并成立领导小组和工作专班。

注:本文内容来源青塔,由江苏招生考试网团队(微信公众号:jszkwx)排版整理,如有侵权,请及时联系管理员删除。

