湖南大学,在筹划医学院的路上,又近了一步。

7月11日下午,湖南大学与湘潭市人民政府共建湖南大学附属医院签约仪式。根据协议,湘潭市政府、湖南大学将共建湖南大学附属医院。
据报道,湖南大学将湘潭市中心医院建设高质量发展的区域医疗中心纳入学校中长期发展规划,统筹谋划湖南大学医学院和湘潭市中心医院高水平人才队伍建设、学科建设和人才养,努力提升湘潭市中心医院医疗服务水平。
办医学,正在成为985大学的基本配置。

图丨签约仪式现场
近九成985,办医学
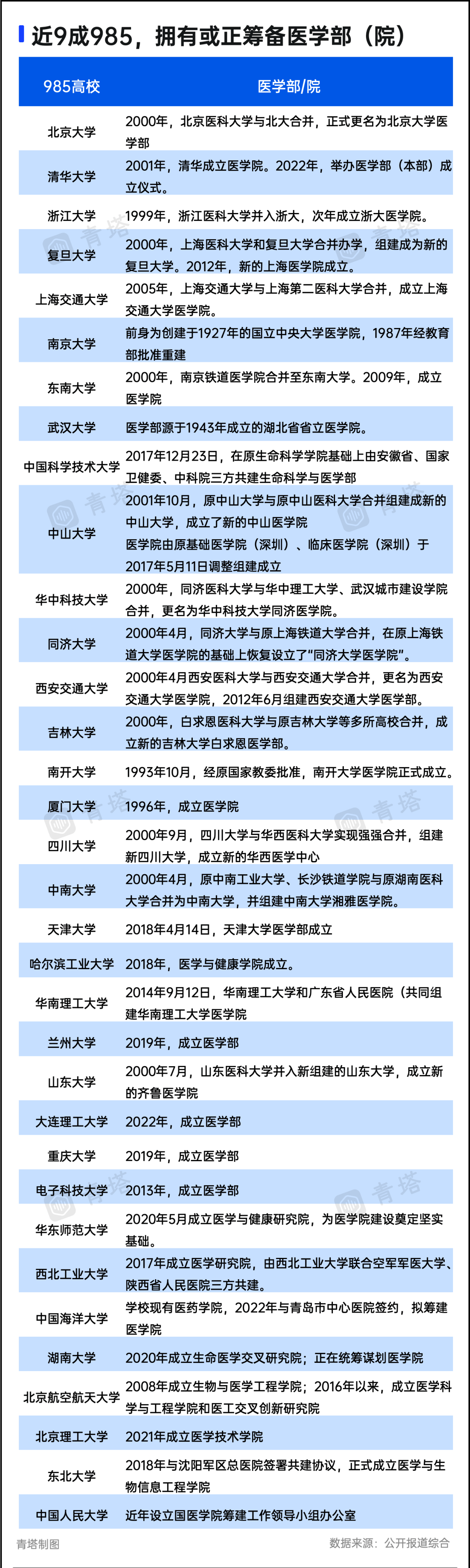
据青塔不完全统计,34所985大学拥有或正在谋划医学部(院)。
2000年,我国出现了一波大学合并潮。原卫生部直属的11所医药类高校中,就有9所与综合性大学合并。
合并历史悠久、实力顶尖的医科院校,这些综合性大学犹如开挂,发展势头更加迅猛,在医学界拥有不可撼动的强势地位。
7月初,中国医学科学院发布了中国医学院校2018-2022五年总科技量值。其中荣登榜单前10所的医学院,有7所是通过合并获得医学院的综合性大学。

图丨中国医学院校五年总科技量值TOP10
除了合并,一些985高校自建医学院,如厦门大学、南京大学、南开大学等。
而近年,尚未拥有医学部(院)的985高校,更是正抓紧布局医学。湖南大学、中国海洋大学、华东师范大学等高校都拟筹建医学院。

值得注意的是,一些传统工科院校,也开始入局医学。
北京航空航天大学成立医学科学与工程学院和医工交叉创新研究院;北京理工大学成立医学技术学院;东北大学的医学与生物信息工程学院……
今年,北协和更是与北航、北理签约战略合作协议,准备联合招收本科生。
办医学,从拥有附属医院开始
湖南大学与湘潭市签约共建湖南大学附属医院。根据协议,湘潭市政府将湘潭市中心医院作为湖南大学直属附属医院。
拥有一家附属医院或签约医院,似乎是高校办医学的开始。
去年7月,中国海洋大学医药学院与青岛市中心医院签订协议,双方将联合培养全日制研究生。此消息一出,立马被视作是海大医学院到来的前奏。
2022年10月,大连理工大学宣布成立医学部,这距离它挂牌成立第一家附属医院——大连理工大学附属肿瘤医院不到一年的时间。

图丨青岛媒体发问:海大医学院还远吗?
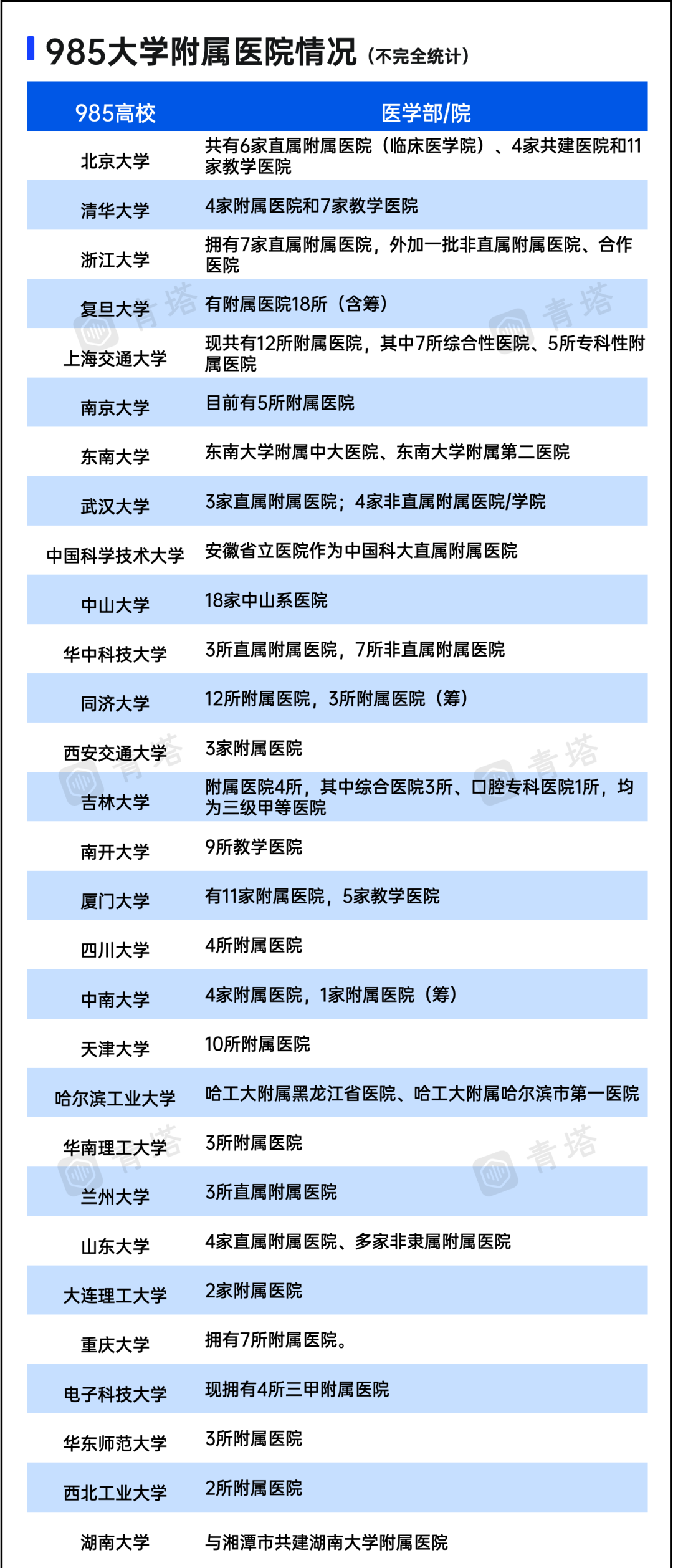
对于高校来说,附属医院总是多多益善的。
良好的临床教育平台、每年产出的科研项目和成果,都是高校所看中的。
以每年备受关注的国家自然科学基金为例,随着近二十年国自然医学项目的资助总额增长了约40多倍,医学实力强的高校,更能在国自然立项数和资助金额上占据更大优势。
据青塔2019年的一项统计显示,上海交通大学国自然总立项数位居高校之首,仅医学类项目就贡献了52.71%。复旦大学、中山大学、中南大学等高校,当年医学类项目数占比均在50%左右。
今年,不少985大学附属医院再添新成员。
7月3日,中山大学附属喀什医院举行落成揭牌仪式。此前据“南方Plus”2021年的一项报道显示,共有18家“中山系”附属医院。
今年5月,同济大学附属普陀人民医院举行挂牌仪式。至此,同济大学已有12家附属医院、3家正在筹建中的附属医院。
更早的2月,电子科技大学附属肿瘤医院揭牌。揭牌后,电子科大将与四川省肿瘤医院在临床医学博士点申报、学科建设、重大科研项目申请与转化等方面深度合作。

办医学,不容易
高校们热衷办医学,那么,中国的医学院校究竟够不够呢?
2020年,全球范围正常运行的医学院校共有3374所。其中,中国医学院校数为192所,低于印度、巴西和美国等3个国家,在世界各国中居于第四位。
如果把人口因素考虑在内,中国每千万人口的医学院校数量仅为1.3所,尚不到全球平均水平的三分之一。
换言之,全球大约每231万人拥有1所医学院,而中国则为每750万人拥有1所医学院。
尽管近年来医学院的数量增长迅速,但对比我国庞大的人口基数,还是稍显不足。

图丨每750万中国人拥有一所医学院校
面对高校的医学热,中国工程院院士、医学教育学家巴德年曾直言自己深表担忧。
“清华是我国数一数二的大学,到今天为止办了20年的医学院,但它的医学院要评估的话最多算B类。所以如果清华办20年,也只能进入B类。那么现在200来所新办的医学院,他们能比清华办得更好吗?我估计没有可能。”
“办学热情很高,但准备不足,尤其是师资力量、设备条件上。”这是巴德年院士对现在高校蜂拥办医学的评价。
原哈尔滨医科大学副校长曹德品教授也表示,新建医学院的医学教育的完善和发展需要较长的时间和大量的投入,绝非一蹴而就。
培养一个医学人才,尚且需要花费十年甚至更长的时间,那建立一所医学院的时间,则需要更久的沉淀。
注:本文内容来源青塔,由江苏招生考试网团队(微信公众号:jszkwx)排版编辑,如有侵权,请及时联系管理员删除。

