喜报来啦!

近日,在江苏省首次开展的高校对外合作与交流高质量发展综合评价中,经专家评阅材料和省内有关高校现场互评,江苏建筑职业技术学院获评A+(全省49所职业院校申报了综合评价,获得A等的职业院校共有25所,其中获得A+的职业院校有10所)。
1、构建“3124”模式,打造国际化校本特色
学校构建了“3124”国际化高质量发展行动模式,该行动模式始终围绕“问题-目标-结果”3个价值导向,以努力构建1个国际化协同育人体系为引领,以着力打造2个彰显特色的国际合作交流平台和国际化人才协同培养平台为关键,重点实施“专业群1+1国际化发展工程”“国际化人才培养卓越工程”“教师国际化素养提升工程”“服务‘走出去’能力提升工程”等4项工程,走出了一条具有校本特色的职业教育国际化发展之路。

学校应邀在2018、2019、2022亚洲教育论坛,2022 EducationPlus(第六届)国际职业教育大会,2022中教国际职教分会年会,2011、2022苏台高职院校校长联席会议学术年会,2011、2022中美高职院校长论坛,2017、2018、2019中德职教联盟年会,2018、2019年中国-东盟职教周论坛等大会作主旨报告和交流发言。学校是全国首批中国-东盟双百计划旗舰项目学校,全国首批14所技能非洲项目学校,全国首批8所来华留学高职教育质量认证院校,首批江苏外国留学生优才计划高技能人才项目学校。获得2017-2019全国高职院校国际影响力50强、2018-2019亚太职业院校影响力50强、2022职业院校国际合作交流典型院校100强等荣誉。老、柬、印尼等国家媒体和中央电视台、中国教育报多次报道江苏建筑职业技术学院国际化办学成效。
2、上下联动协同,聚力推动开放合作办学
学校不断完善国际化办学的体制机制,坚持“统一领导、归口管理、分级负责、协调配合”的原则,明确专业学院是国际化办学的主体,国际处归口管理全校外事工作,国际学院归口管理学生涉外事务,与其他职能部门形成上下联动、部门互动的国际化协同育人机制。完善二级院部国际化工作考评指标体系,激发了二级院部的主体性和积极性。

学校十分重视国际化发展的顶层设计,学校第三次党代会通过了十四五国际化发展规划,确定了发展目标、重点任务和主要举措。聚力推动开放合作办学,将国际合作与交流作为学校事业发展五大功能之一写进新修订的学校章程。结合双高建设,编制了2022-2024国际化发展三年行动计划,明确了发展路线图。
学校格外注重加强外事工作队伍和能力建设,加强调查研究,探索新形势下高校国际化工作的规律,破解外事工作的难题。年度设立国际化质量工程专项经费、外教外事专项业务费和留学生教育管理专项经费。引进和培养既有外语优势又懂职业教育管理的复合型外事人才,定期举办涉外政策和业务培训班,选拔干部赴国内外合作院校培训交流,打造了一支能适应教育对外开放新形势的高素质外事工作队伍。加强外事管理信息化建设,健全外事规章、涉外安全与保密制度,杜绝了涉外安全和意识形态事故。
3、探索育人新模式,提升国际化人才培养质量


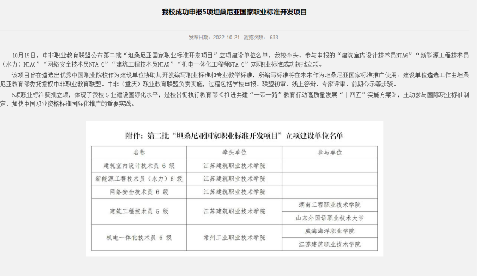
探索构建高职教育“标准引领、四方协同、语技融合、数字赋能”的国际化育人新模式,提升人才培养质量。一是坚持标准引领,以打造国际合作交流高端平台为基础,推进悉尼协议和UKNARIC专业国际认证,构建了专业群“1+1”国际化发展新生态;对标国际标杆专业找差距,按照问题-结果-目标导向,“引进来”和“走出去”两手抓,一体化推进专业群国际化改革。二是坚持协同育人,建设海外分校和鲁班学院,追求共生性组织建设,校企联合培养国际生,构建了由高职院校、国外高校、科研机构及“走出去”施工企业等四个子系统构成的“四位一体”协同培养国际化高技能人才的新机制。三是坚持语技融合,突破语言教学瓶颈,系统设计“中文+职业技能”项目化课程改革,组织参加人文和国际技能类大赛,提升国际生的语言水平和职业技能。四是坚持数字赋能,面向智能化时代教学生态,创新构建了体现职业教育国际化、能力培养“1+X”化、课程改革项目化、教学理实一体化“四化”新课程体系,建设丰富数字化课程资源;以全国首批8所高职教育来华留学质量管理认证试点为抓手,强化国际生培养质量保障体系建设,着力提升了国际生培养质量。
学校在国际化技能人才培养取得了较为显著的成效,建工、装饰2个专业通过了悉尼协议认证,构建15个校级“1+1”国际化专业群,建成2个江苏省级国际化品牌(特色)专业,打造7个校级高水平国际混编教学团队。开发语言模块课程8门、文化模块课程4门、技术模块课程68门、培训模块课程16门。1门课程获得省级全英文授课精品课程,1门课程获得省级全英文授课培育课程。到2022年,10名教师在境外国际化组织机构任职,来校境外访问学者1人,530多名教师境外访学,20多名教师参与孔子学院和境外分校授课;海外学习学生300余人,培养长短期留学生1000多名,获得金砖国家技能大赛一等奖等奖项20多项,HSK4考试一次性通过率保持在90%以上。
4、提升国际影响力,赋能“一带一路”
学校依托在老挝、柬埔寨设立的5所分校和2个语言与技能培训中心,校企联合培养留学生,向老、柬、喀麦隆、坦桑尼亚等“一带一路”国家教育部输出国家职业标准20多个。承办老、柬、俄罗斯、印尼等国教育部师资培训项目超1130人。不断提升国际影响力,赋能“一带一路”沿线国家职业教育成效十分明显。
助力中老铁路建设,培养中老铁路技术人才,为中老命运共同体贡献了“建院力量”

2022年累计为老挝巴巴萨技术学院等7所院校培训教师36名,培养留学生247名,其中54名在新建成的中老铁路上工作,75%的老挝留学生成为海螺水泥、中铁三局等“走出去”企业的技术骨干。《老挝姐弟俩的美丽彭城缘--江苏建筑职业技术学院留学生为中老铁路奉献青春力量》被中国高职高专教育网全文转载宣传。学习强国、中国大学生在线、中国高职高专教育网等诸多媒体报道老挝学生“留学建院”的故事,彰显了学校成功的国际化育人成效。
助力中非职教合作,输出国家职业教育标准,为非洲国家职业教育贡献了“建院方案”


学校当选中非(南)职教合作联盟副理事长单位,培养了105名非洲留学生,举办非洲骨干教师培训和国际化混编教学团队研讨等系列线上交流活动。完成《测量员职业技能等级证书标准》等7个非洲国家职业技能等级证书标准开发项目,主持建筑工程技术员等5项坦桑尼亚国家职业标准开发项目,为中国特色建筑职教专业国际化发展树立了新标杆。
助力印尼师资培养,开展境内境外师资培训,为印尼人力资源发展贡献了“建院智慧”

学校承办3批次300余人印尼校长和优秀骨干教师领导力提升培训项目,得到印尼驻华文化参赞苏亚德的高度评价,2次来校考察,并2批次捐赠防疫物资。与印尼教育文化部达成初步意向,拟安排1000名印尼国家职教师资来江苏建筑职业技术学院培训,在江苏建筑职业技术学院设立“印尼-中国职教师资培训中心”。印尼方出版了5套来华培训研究报告,引进了中国职教新理念,大力推介了中国职教产教融合、校企合作、工学交替的“建院路径”。
注:本文内容来源江苏建筑职业技术学院,由江苏招生考试网团队(微信公众号:jszkwx)排版整理,如有侵权,请及时联系管理员删除。

