综合评价是低分上名校的途径之一,很多考生和家长对它并不陌生。江苏综评即将开启,想走这条路的考生和家长们先来了解一下江苏综评的情况。
江苏综评院校分为A,B类,B类都是省属重点高校,招生专业齐全,招生计划较多,是江苏学子逆袭名校的重要途径。综评B类高校报考在志愿填报“特殊类型”批次,是给考生的一次额外机会。下面小招将从选科要求,报考条件,初审结果,校测情况等多方面介绍B类12所院校的录取情况。
12所在苏综评招生B类高校
1.南京师大、江苏师大(师范高校)
2.南医、南中医。(医学名校)
3.南邮、南信、南林、南工。(行业名校)
4.江大、扬大、通大(综合高校)。
5.西交利物浦(中外合作高校)
一、12校专业分布与选科要求
综评B类高校注意注意学校特色,选科情况,仅供参考。







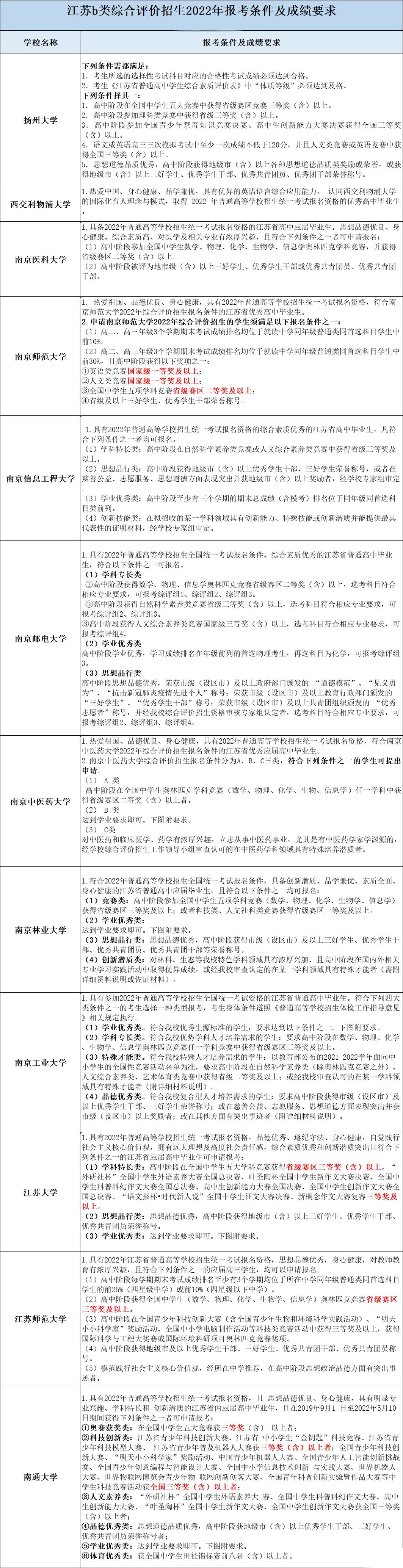
二、12校报考条件及成绩要求



三、12校初审及入选数据

四、12校时间节点

五、12校校测换算

六、12校校测考核特点
各高校校测形式不同,考核办法各有特点

七、12校综合分析
江苏省12所B类院校2022年拟综合评价招生3214人,60895人通过初审,14305人入选,平均考试通过率23.49%,预估录取率22.47%,与往年相差不大。江苏省近几年综合评价招录模式已愈加成熟,整体趋于平稳,考生家长在选择报考院校时可重点参考往年数据。
从各校的校测考试通过率来看,基本处于10.7%-40.8%之间。南京信息工程大学虽然初审通过人数最多,高达1.7万人,但考试通过率只有10.7%,校测竞争激烈。准备报考南信大的考生家长一定要尽早准备,提升校测通过率。
各校预估录取率在19.44%-32.57%之间,南信大预估录取率最低,南京医科大学预估录取率最高,需注意的是,南医大的校测通过率只有18.42%,仅次于南信大,预估录取率虽然高,但想通过校测并不容易。
注:本文内容来源网络,由江苏招生考试网团队(微信公众号:jszkwx)排版整理,如有侵权,请及时联系管理员删除。


