近日,上海科技大学发布了2022年“校园开放日”场次安排,考生可进入报名系统查看自己的场次安排!并发布了《上海科技大学2022年在线面试考生须知》,详细介绍了在线面试流程及注意事项!跟着小编一起来看!
2022年“校园开放日”场次安排发布
上海科技大学北京、山东、江苏、浙江、江西、福建、河南、四川、贵州、云南、辽宁、天津、湖北、陕西、湖南、甘肃、重庆共17省(市)2022年“校园开放日”在线面试场次已经发布,考生可登录报名系统apply.shanghaitech.edu.cn/,通过系统中“场次安排”模块,查看具体信息并按要求做好相关准备。
手机端可扫描以下二维码登录报名系统查看:

提醒:
1、考生可通过报名系统查看自己的场次安排情况,考生须按照各自的场次安排时间进行在线面试准备!需要注意的是,场次时间不可更改!
确认是否参加“校园开放日”线上活动
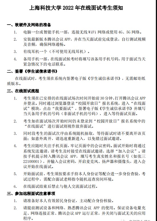
上海科技大学2022年在线面试考生须知


注:本文内容来源上海科技大学招生网,由江苏招生考试网团队(微信公众号:jszkwx)综合整理,如有侵权,请及时联系管理员删除。

