近日是综合评价B类院校报名的高峰期,B类院校多在5月9-10日截止报名。为避免系统卡顿等问题,小编在这里提醒符合条件的考生和家长抓紧时间报名!
这样做,提高初审通过率
1、按要求准备报名材料。
考生报名时,一定要按照目标高校的要求,严格准备和上传报名材料,注意一些盖章、签字等要求。
2、认真准备自荐信。
2022年,南京信息工程大学、南通大学、扬州大学、南京师范大学、江苏师范大学等院校需要提供自荐信/个人陈述,自荐信代表着你给高校的第一印象,格式一定要严格把关,内容可以包含个人介绍、创新潜质及其它特殊才能介绍、兴趣爱好、报考目标校及专业的理由及未来规划等方面,还要让人觉得切实可行。
3、有些奖项非必需,但是很关键。
有些高校简章中提到的竞赛奖项写的非必需,但如果考生有,就一定请附上。
提供给高校的奖项可以选择认可度比较高的3-5个,不用过多,这样反而无法让高校抓住亮点。

关于孩子的条件是否能报名综评,可以扫描下方二维码预留个人信息,免费咨询老师,之后老师也会定期给大家发送综评资料。

▲长按识别即可填写
符合1类即可报名(高二起务必重视)
1、B类院校对四星中学、合作联动中学考生的成绩要求都有放宽。但以成绩要求走综评,需特别关注高二高三期末、模考成绩。
2、B类院校对竞赛认可度高。如五大学科竞赛、人文社科类竞赛、科技创新类竞赛。很多院校都认可竞赛奖项,但报考时要注意各校招生简章对奖项的要求(省奖、国奖、奖项类型)。
3、品德优秀。考生如果在高中阶段获得市级(设区市)及以上的三好学生,优秀学生干部等荣誉称号,或者在慈善公益、志愿服务、思想道德方面表现突出并获市级(设区市)以上奖励;或在其他方面有突出事迹,都有机会入围综评初审。

下面说说节前最后出简章的南京邮电大学、南京师范大学、江苏师范大学、西交利物浦大学,这4所院校综评招生专业及简章要点。
南京邮电大学
增加高考成绩和面试成绩占比,取消报考条件赋分。入选比例增加至1:5。
招生专业:

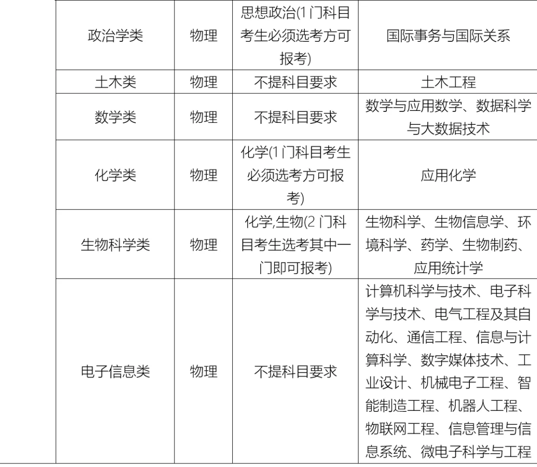
南京师范大学
招生专业:

江苏师范大学
增加高考成绩占比,减少综合考核分占比。入选比例增加至1:5。
招生专业均为师范专业,且均为国家、省一流专业,具体如下:

西交利物浦大学
西交利物浦大学按照专业大类进行招生。考生在填报高考志愿时只要选择大类,而非大类内的专业。学校目前开设48个本科专业及方向。
2022/23学年入学的新生在大一第二学期可在所有本科专业中进行专业选择,具体如下:

综评成绩算法及往年录取数据


5月,综合评价招生已经开始,您准备好给孩子报名了吗?
如果家长们还不清楚自家孩子更适合报考哪些大学和专业,欢迎大家长按识别下方二维码,填写测评表单,让专家免费帮您评估,评估结果在2-3个工作日内反馈到位。
对通过初审信心满满的考生和家长也不要掉以轻心,高考后的面试别忘了准备起来!关于面试培训也可以提前咨询志愿通老师~

▲长按识别即可填写

注:本文内容来源各高校官网、官微、网络等,由江苏招生考试网团队(微信公众号:jszkwx)综合整理,如有侵权,请及时联系管理员删除。

