2021年扬州大学综评共录取300人,招生专业多达60+,相比其他综评高校,可选择性更广!在大家最关注的“降分优惠”方面,扬大2021年综评约2/3的专业可获得15-30分不等的降分优惠,其中不乏师范类、医学类以及计算机类等热门专业,性价比非常高!
今天,小编将带您一起来复盘扬州大学综评报考分析以及2021年综评各专业的录取数据等等。
1、学校简介
扬州大学是江苏省人民政府和教育部共建高校、江苏省属重点综合性大学、江苏高水平大学全国百强省属高校建设计划支持高校,全国首批博士、硕士学位授予单位,全国率先进行合并办学的高校。
扬州大学的化学、植物与动物科学、工程学、农业科学、临床医学、材料科学、计算机科学、生物学与生物化学、药理学与毒理学、环境生态学、微生物学等11个学科的ESI排名进入全球大学和科研机构前1%。
近年来,扬州大学发展势头迅猛,很多家长都觉得现在的扬州大学,似乎有点高攀不起。从学校综合实力以及往年录取竞争而言,有意向报考扬州大学的同学选择综评录取绝对是性价比之选!
2、综评报名条件
报考扬大综合评价录取的考生,须具备报名基本条件,并且具备专项条件所列之一:
(一)基本条件
1、考生所选的选择性考试科目对应的合格性考试成绩必须达到合格。
2、考生《江苏省普通高中学生综合素质评价表》中“体质等级”必须达到及格。
(二)专项条件
1、高中阶段在全国中学生数学奥林匹克竞赛(全国高中数学联赛,中国数学会)、全国中学生物理奥林匹克竞赛(全国中学生物理竞赛,中国物理学会)、全国中学生化学奥林匹克竞赛(中国化学会)、全国中学生生物学奥林匹克竞赛(全国中学生生物学联赛,中国植物学会、中国动物学会)、全国中学生信息学奥林匹克竞赛(全国青少年信息学奥林匹克竞赛,中国计算机学会)等竞赛中获得省级赛区竞赛三等奖(含)以上。
2、高中阶段参加全国青少年科技创新大赛(中国科协青少年科技中心)、中国青少年机器人竞赛(中国科协青少年科技中心)、全国青少年创意编程与智能设计大赛(中国科协青少年科技中心)、全国青少年电子信息智能创新大赛(中国电子学会)、“明天小小科学家”竞赛(中国科协青少年科技中心)等比赛中获得省级三等奖(含)以上。
3、高中阶段语文成绩较好,在高三三次模拟考试中至少一次成绩不低于120分,并且以第一作者正式出版文学专著或在叶圣陶杯全国中学生新作文大赛决赛(中国当代文学研究会)、全国新概念作文大赛(北京大学等、萌芽杂志社)、全国高中生创新作文大赛(全国中小学生创新作文大赛,中国写作学会)比赛中获得全国三等奖(含)以上。
4、高中阶段英语成绩较好,在高三三次模拟考试中至少一次成绩不低于120分,并且在“外研社杯”全国中学生外语素养大赛(北京外国语大学)、中国日报社“21世纪杯”全国英语演讲比赛(中国日报社)、全国创新英语大赛(《高校招生》杂志社、北京大学等)、全国中学生英语能力竞赛(国家基础教育实验中心外语教育研究中心)比赛中获得全国三等奖(含)以上。
5、思想道德品质优秀,高中阶段获得地级市(含)以上各种思想道德品质类奖励或荣誉,或获得地级市(含)以上三好学生、优秀学生干部、优秀共青团员、优秀团干部荣誉称号。
不清楚自家孩子的成绩报考哪些学校&专业更有优势?初审通过率更高?
欢迎大家长按识别下方二维码填写测评表单,让专家免费为您评估,评估结果将在2-3个工作日内反馈到位。

▲长按识别即可填写
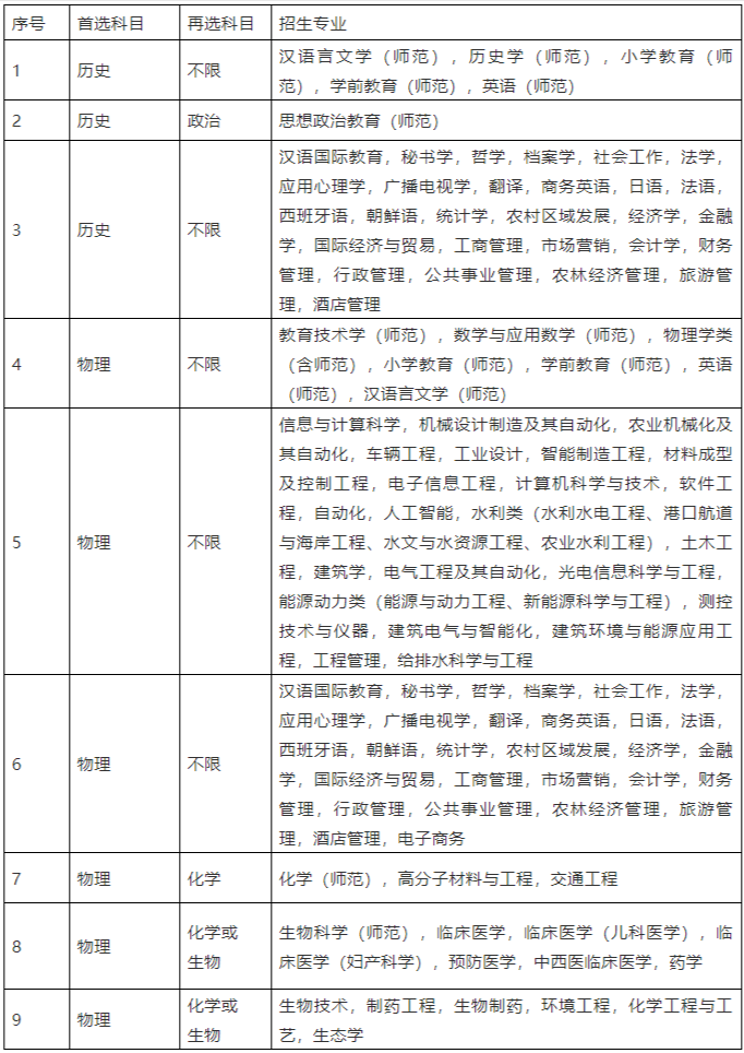
3、综评招生专业
表中各组别招生专业仅供参考,考生选择专业只能在同一专业组内选择,跨组选择无效。高考后正式填报志愿时请查询扬州大学本科生招生网“招生计划”专栏,以公布的专业(类)为准。

4、综评报名材料
●扬州大学综评报名平台:
考生登录教育部阳光高考平台报名系统,根据要求网上填写报名资料,填写完毕后提交。
网址:http://bm.chsi.com.cn
注意:考生报名时,即在报名系统中自助缴纳招生测试费60元(报名前请认真审读招生章程,对照条件慎重考虑。学校不限制考生报考院校数,但面试时间冲突时,只能选择1所院校面试。缴费之后概不退款)。考生所选的选择性考试科目须符合所填报院校专业组志愿的高考选考科目要求。
●扬州大学综评报名材料:
须提交的材料(其中材料⑴、⑶、⑷应在中学公示):
⑴报名申请表(网上报名完成后由报名系统生成打印,须考生本人签字、所在中学负责人签字并加盖中学公章);
⑵考生自己手写的个人陈述材料,内容包括自身成长经历及体会、个性特长、自身学科潜质及取得的成果、进入高校的努力方向及设想等,字数800字左右;
⑶考生《江苏省普通高中学生综合素质评价表》和符合专项条件对应的相关证明材料(获奖证书、特长佐证材料等);
⑷经中学学籍主管部门审核盖章的高中阶段各学期成绩汇总表复印件;
⑸考生本人第二代居民身份证;
⑹中学公示证明材料。
上述材料均须原件扫描或拍照后按报名系统要求上传,并通过报名系统网上提交。考生须确保上传材料真实、准确、清晰,未按要求完成报名或材料不合要求者,报名无效。
5、近三年综评录取数据

6、综评校测考核
考核形式:面试
面试主要考核学生沟通表达能力、学习能力、综合素质与创新潜质等。
历年测试真题:
1、怎么理解“恃才傲物”这个成语?
2、青霉素是怎么发现的?
3、对于目前交通拥挤的状况,有没有好的解决方案?
7、综评录取规则
对填报扬大志愿的综合评价招生入选考生,将高考文化分、面试分、高中学业水平合格性考试等级分进行折算、赋分,加权计算得加权综合评价分。
(报考英语类专业的考生,应具有较强的英语基础知识、口语良好,原则上英语单科成绩不低于120分。)
加权综合评价分计算方法:

上述三项得分直接相加,即为加权综合评价分。
根据加权综合评价分,遵循专业志愿,择优录取。录取考生高考文化总分不低于相应特殊类型招生控制线。如线上考生人数超过招生计划数,按加权综合评价分从高到低录满为止。
加权综合评价分相同时,依次按高考文化分、语文数学两科之和、语文或数学单科最高成绩、外语单科成绩、首选科目单科成绩、再选科目单科最高成绩由高到低排序;如仍相同,参考高中阶段综合素质评价,由专家组集体评议,确定考生优先投档顺序
8、2021扬大综评录取分

数据分析:
1、整体数据来看,扬大约2/3的专业可降15-30分不等,其中不乏报考热门的师范专业和医学类专业。
2、选考历史科目,最高降分25分!哲学和国际经济与贸易专业最低录取分均为533分,刚刚达到特殊类型招生控制线(也可理解为原本一线),分别比普通本科批对应专业低25、20分。
学前教育(师范)、小学教育(师范)、英语(师范)等专业综评录取均可“降”20分以上。有意向报考师范类专业的同学可以多关注。
3、选考物理科目,最高降分36分!微电子科学与工程专业最低录取分为501分,刚达到特殊类型招生控制线。
另外,共有13个专业综评录取可“降”30分以上,包括自动化、建筑学、广播电视学等专业。
综上,扬大综评专业不仅“降分”录取,还都是近年来的热门优势专业,这也是为什么越来越多的家长选择综评的原因。
温馨提示
4月开始,综评即将开始进入报名高峰期啦!
如果您现在还不清楚:自家孩子的成绩报考哪些学校&专业更有优势?初审通过率更高?报名材料如何整理?自荐信怎么写的得体又出彩?
都可以长按识别下方二维码,填写测评表单,让专家免费帮您评估和指导,评估结果将在2-3个工作日内反馈到位。

▲长按识别即可填写

注:本文内容来源高校综合评价一点通,由江苏招生考试网团队(微信公众号:jszkwx)综合整理,如有侵权,请及时联系管理员删除。

