南京工业大学2021年综评录取人数331人,约占总录取人数9.7%,已成为普通统招之外的第二大招生通道。
通过综评招生进南工大不仅能在分数上“优惠”录取,还能挑选学校优势专业,无疑是进入南工大的优选途径。今天我们就一起来了解一下南工大2021年综合评价报考流程及数据!
一、学校简介
南京工业大学是首批入选国家“高等学校创新能力提升计划”(2011计划)的14所高校之一,是江苏高水平大学建设高峰计划A类建设高校、国家首批深化创新创业教育改革示范高校、全国高校实践育人创新创业基地。
南京工业大学设有11个学部,28个学院,博士后科研流动站7个,一级学科博士学位授予点8个,一级学科硕士学位授予点29个,硕士专业学位授予点18个,本科专业91个,跨工、理、管、经、文、法、医、艺、教9个学科门类。
学校化学、材料科学、工程学、生物学与生物化学、环境科学与生态学5个学科进入ESI全球前1%,其中化学学科和材料科学学科进入ESI全球前1‰;在2021软科中国最好学科排名中,南京工业大学共有16个学科上榜中国最好学科,其中,化学工程与技术列全国第3位,跻身全国前2%。
二、综评报名条件
符合下列四大类条件之一的考生选择一种类型报考:
1、学业优秀类
符合学校优秀生源标准的学生,报考专业组1或专业组2的,要求符合以下条件之一:
(1)四星级中学学生,高中阶段有三个及以上学期的期末成绩综合排名位列年级历史等科目类或物理等科目类学生中前20%(含);
(2)素质教育推进好、与南工大人才培养有合作联动的中学学生,高中阶段有三个及以上学期的期末成绩综合排名位列年级历史等科目类或物理等科目类学生中前30%(含);
(3)三星级中学学生,高中阶段有三个及以上学期的期末成绩综合排名位列年级历史等科目类或物理等科目类学生中前5%(含)。
报考专业组3的,要求符合以下条件之一:
(1)四星级中学学生,高中阶段有三个及以上学期的期末成绩综合排名位列年级物理等科目类学生中前25%(含);
(2)素质教育推进好、与我校人才培养有合作联动的中学学生,高中阶段有三个及以上学期的期末成绩综合排名位列年级物理等科目类学生中前35%(含);
(3)三星级中学学生,高中阶段有三个及以上学期的期末成绩综合排名位列年级物理等科目类学生中前5%(含)。
2、学科专长类
符合学校优势学科人才培养需求的学生:要求高中阶段在数学、物理、化学、生物学、信息学奥林匹克竞赛任一学科竞赛中获得省级赛区三等奖及以上。
表1学科专长类竞赛名单

备注:具有以上学科专长类竞赛国家级奖项的考生,须在教育部“阳光高考平台”公示名单中。
3、特殊才能类
符合学校特殊人才培养需求的学生:以教育部公布的2020-2021学年面向中小学生的全国性竞赛活动名单为准,要求高中阶段在自然科学素养类(除奥林匹克竞赛之外)、人文综合素养类、艺术体育类竞赛中获得全国三等奖及以上;或经学校审查认可的在某一学科领域具有特殊才能者(附详细材料说明)。
4、品德优秀类
符合学校复合型人才培养需求的学生:要求高中阶段获得市级(设区市)及以上优秀学生干部、三好学生荣誉称号;或在慈善公益、志愿服务、思想道德方面表现突出并获市级(设区市)以上奖励者;或在其他方面有突出事迹者(附详细材料说明)。
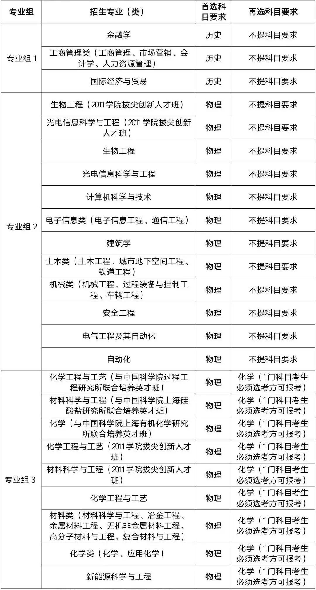
三、综评招生专业
考生根据高考选择性考试科目以及自身学科特长、创新潜质、兴趣爱好等情况综合考虑,报考相关专业(类)。
其中,化学工程与技术学科(化学工程与工艺专业)在教育部学位中心全国第四轮学科评估中位列A等级(全国2%~5%),在2020年软科中国最好学科排名中位列全国第三;材料科学与工程学科(材料类专业)、安全科学与工程学科(安全工程专业)在教育部学位中心全国第四轮学科评估中位列B+等级(全国10%~20%),化学工程与技术、材料科学与工程位列江苏第一;化学、材料科学、工程学、生物学与生物化学四个学科进入ESI全球前1%,其中化学学科进入ESI全球前1‰。

不清楚自家孩子的成绩报考哪些学校&专业更有优势?初审通过率更高?
欢迎大家长按识别下方二维码填写测评表单,让专家免费为您评估,评估结果将在2-3个工作日内反馈到位。

▲长按识别即可填写
四、综评报名材料
●南工大综评报名平台:考生登录教育部阳光高考平台报名系统,按流程报名。
网址:http://bm.chsi.com.cn
●南工大综评报名材料:
1.身份证原件正反面:网络上传路径为“填报志愿—附加材料—身份证”;
2.个人陈述,考生亲笔手写自身综合素质及创新潜质方面的内容,字数在1000字左右:网络上传路径为“填报志愿—附加材料—个人陈述”;
3.综合素质评价表:网络上传路径为“填报志愿—附加材料—综合素质评价表”;
4.从报名系统下载打印的“南京工业大学2021年综合评价申请表”,请按页码从小到大的顺序上传。
五、近三年综评录取数据

六、综评校测考核
考核测试:材料审核折算“考生条件分”+面试
初审报名截止后,学校将对考生的报名材料进行资格审查(材料不全者不予审核),将考生情况折算为“考生条件分”(最高60分),具体见下表:

备注:考生条件分=学科专长竞赛获奖加分+特殊才能竞赛获奖加分
学科专长竞赛获奖加分仅为全国中学生奥林匹克(数学、物理、化学、生物、信息学)竞赛。同一学生同一学科奥林匹克竞赛获奖只计最高奖,不累计加分。
特殊才能竞赛获奖加分参照附件《2020-2021学年面向中小学生的全国性竞赛活动名单》。同一学生同一竞赛获奖只计最高奖,不累计加分。
面试重点考查学生的逻辑思辨、创新精神、语言表达等能力。根据专家面试和考生条件得出考生“学校考评分”,计算方式为:
学校考评分=专家面试分(满分为140分)+考生条件分(最高为60分)
历年面试题:
1、“人的一生只有一次青春,现在,青春是用来奋斗的;将来,青春是用来回忆的。”谈谈对这个的理解。
2、俗话说,没有规矩不成方圆,而创新就是打破常规,如何理解其中的辨证关系?
七、综评录取规则
对于经公示无异议并填报南工大综合评价招生志愿的入选考生,高考成绩须不低于省相应特殊类型招生控制线,进档后学校按照“综合分”由高到低排序,依据招生计划分专业组择优录取,录满规定计划为止。综合分满分为750分,具体计算方法为:
综合分=[(高考成绩÷高考满分)×0.6+(学校考评分÷学校考评分满分)×0.4]×750
注:高考满分为750分,学校考评分满分为200分。综合分保留2位小数。
当综合分相同时,依次按高考成绩、语文数学两科之和、语文或数学单科最高成绩、外语单科成绩、首选科目单科成绩、再选科目单科最高成绩由高到低排序录取;如仍相同,综合衡量考生综合素质评价档案,择优录取。
2021年高考录取分

温馨提示
4月份开始就陆续进入综评报名的高峰期啦!
如果您现在还不清楚:自家孩子的成绩报考哪些学校&专业更有优势?初审通过率更高?报名材料如何整理?自荐信怎么写的得体又出彩?
都可以长按识别下方二维码,填写测评表单,让专家免费帮您评估和指导,评估结果将在2-3个工作日内反馈到位。

▲长按识别即可填写
《强基综评一本通手册》
为帮助大家更好的规划强基/综评报考,志愿通团队汇总整理《强基综评一本通手册》汇编资料。

无论你是高一、高二还是高三的家长,只要是想要了解强基综评如何报考,报名注意事项,需要提交的初审材料,往年的招生录取数据等等,都可以翻阅这本《强基综评一本通》查看!
长按识别下方二维码即可购买

目录抢先看▼



注:本文内容来源强基计划与综合评价,由江苏招生考试网团队(微信公众号:jszkwx)综合整理,如有侵权,请及时联系管理员删除。

