国有公办国家示范
中国双高江苏卓越
江苏建筑职业技术学院提前招生简章新鲜出炉啦!
招生代码1230
2022年提前招生计划数
总数2375人
江苏建筑职业技术学院是省属全日制公办普通高校,国家示范性高职院校,中国特色高水平专业群A档建设单位,江苏省高水平高职院校,江苏省重点打造8所在全国具有领军地位、专业建设水平高、国际化程度高、特色鲜明、成果丰硕的“卓越高等职业院校建设单位”之一,全国毕业生就业典型经验高校,江苏省大学生就业工作先进集体。
校园坐落于江苏省三大都市圈之一、淮海经济区中心城市——徐州,占地1200亩,设有建筑建造学院、建筑装饰学院、建筑智能学院、建筑管理学院、交通工程学院、智能制造学院、信电工程学院、艺术设计学院、经济管理学院等14个二级学院,现有普通全日制在校生15000余人。
◆国家示范性高职学院
◆中国特色高水平专业群A档建设单位
◆江苏省卓越高职院校建设单位
◆江苏省高水平高职院校建设单位
◆全国职业教育先进单位
◆全国职业院校魅力校园
◆江苏省文明单位
◆江苏省花园式学校
◆2021年全国高职高专综合实力排行榜第6名
◆2021年全国高职院校毕业薪酬指数排名省内第3名
◆2021年全国高职高专院校满意度第9名
◆全国毕业生就业典型经验高校50强
◆全国高等职业院校教学资源50强
◆全国高等职业院校服务贡献50强
◆全国高等职业院校国际影响力50强
◆江苏省苏北高校毕业生就业工作联盟牵头单位
◆江苏建筑职教集团牵头单位
◆淮海经济区高职院校协作会秘书长单位
◆淮海服务外包职教集团牵头单位


注:具体招生计划及相关章程请关注我校招生网(http://zsb.jsviat.edu.cn/),招生章程以江苏省教育考试院最终公布为准。
二、报名条件
1.已参加2022年普通高考报名的考生。考生均须参加普通高中学业水平语文、数学、外语、思想政治、历史、地理、物理、化学、生物、信息技术10门科目的合格性考试并取得成绩,对退役士兵不做要求。普通类考生须8门及以上合格,艺术类考生须6门及以上合格且有美术类专业省统考成绩,对体育特长生、艺术特长生及退役士兵不做要求。
2.考生必须参加江苏省普通高校招生体检,并符合《普通高等学校招生体检工作指导意见》有关要求。
三、报名方式
报名形式:网上报名。
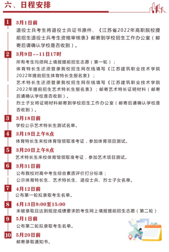
报名时间:第一轮3月9日至11日17时
报名网址:通过江苏省教育考试院网站(http://www.jseea.cn)或学校招生网(http://zsb.jsviat.edu.cn/)链接的高职院校提前招生申请平台。
志愿填报:考生可申请6个专业志愿并明确专业调剂意向。
我校计划招收田径、羽毛球、乒乓球、网球、跆拳道、棒垒球、武术、健美操、轮滑、气排球等项目体育特长生共60人。体育特长生还须3月9日至11日17时登录我校招生网在线填写《江苏建筑职业技术学院2022年提前招生体育特长生报名表》,报名参加我校体育项目测试。
我校计划招收舞蹈、器乐、声乐、戏剧、书法等项目艺术特长生共60人。艺术特长生还须3月9日至11日17时登录我校招生网在线填写《江苏建筑职业技术学院2022年提前招生艺术特长生报名表》,并邮寄艺术特长证明材料,报名参加我校艺术项目测试。
退役士兵考生还须将退役士兵证书原件、下载填写招生网章程《江苏省2022年高职院校提前招生退役士兵考生资格审核表》,3月1日前邮寄到学校招生工作办公室。
第二轮:4月13日9:00至15:00,考生登录省教育考试院网站(www.jseea.cn)或学校招生网(http://zsb.jsviat.edu.cn/)链接的高职院校提前招生申请平台报考我校,可申请6个专业志愿并明确专业调剂意向。
考试办法:除体育特长生、艺术特长生必须参加我校组织的体育、艺术项目测试外,我校不组织其它形式的校测。
3月19日上午8点,体育特长生来校体育馆领取准考证,参加体育项目测试。体育项目测试办法详见招生网提前招生章程附件2。
经学校招生工作领导小组审核艺术特长证明材料,3月18日前公示艺术特长生测试名单。3月20日上午8点,艺术特长生来校体育馆领取准考证,参加艺术项目测试。艺术项目测试办法详见招生网提前招生章程附件3。
在报名时间和考试时间安排上根据疫情防控要求及时调整(以学校官网发布的时间为准)。
四、录取规则
录取工作在江苏省教育考试院领导下,由学校统一组织录取。
1.考生成绩及辅助排序成绩
将普通高中学业水平合格性考试成绩按照合格和不合格转换成分数,语数外合格每门转换成150分,不合格每门75分,其它7门课程合格每门转换成100分,不合格每门转换成50分,据此计算普通高中学业水平合格性考试成绩总分。
普通类专业考生(退役士兵除外)以普通高中学业水平合格性考试成绩总分作为考生成绩。
学校根据人才培养要求,对普通类考生的综合素质评价制定打分标准(打分标准将在录取前向社会公布),以综合素质评价得分作为录取时的辅助排序成绩。
艺术类专业考生使用美术类专业省统考成绩作为考生录取时的考生成绩,以普通高中学业水平合格性考试成绩总分作为辅助排序成绩。
体育特长生、艺术特长生必须参加我校体育、艺术项目测试,测试成绩为合格或不合格。
2.录取控制线
录取控制线根据招生计划数和考生成绩、辅助排序成绩,按专业类别分别划定。
3.录取原则
在满足报名条件下,按照“分数优先,遵循志愿”的原则,依据考生成绩分专业类别(普通类、艺术类)从高分到低分排序逐个录取。普通类和艺术类之间相互不跨类录取。
普通类专业考生成绩相同时:依次按数学、语文成绩从高分到低分排序,再相同时,按照综合素质评价得分从高分到低分排序。
艺术类专业考生成绩相同时:先按普通高中学业水平合格性考试成绩总分从高分到低分排序,再相同时,依次按语文、数学成绩从高分到低分排序。
如考生所填第一专业已经录满,则顺序考虑该考生的后续专业志愿;若该考生所填专业都已录满,如服从专业调剂,则录取到其他不满的专业,如不服从专业调剂,则作退档处理。依次类推,逐个录取后序考生,直至学校招生总计划录满为止。
第一轮报考我校,达录取控制线的考生原则上按前三专业录取。
4.第二轮报考我校,达录取控制线的考生,按上述录取原则排序逐个录取。
5.体育特长生、艺术特长生的体育、艺术项目测试成绩合格,公示无异议后,依照录取原则录取;测试成绩不合格者,按照报考科类的考生报名条件和录取原则录取。
6.学校验证退役士兵考生的退役士兵证书、《江苏省2022年高职院校提前招生退役士兵考生资格审核表》,公示无异议后,直接录取。
7.烈士子女经学校招生工作领导小组审核证明材料,公示无异议后,直接录取。
8.确定预录取名单,报江苏省教育考试院审核。录取结果经江苏省教育考试院审核通过后,挂网发布,邮寄录取通知书。
五、其他
我校按学年度收取学费、住宿费:(苏价费[2014]136号)
1.学费
管理服务类专业4700元/年;
工科专业5300元/年;
艺术类专业6800元/年。
2.住宿费
新生住宿由学校统一安排,根据公寓条件收费800~1200元/年。
奖贷助学措施:
1.家庭经济困难新生凭录取通知书等相关资料到当地资助中心办理生源地信用助学贷款,最高可贷12000元/人.年,如所在地无生源地信用助学贷款政策的,可来校报到后申请国家助学贷款。
2.我校视家庭经济贫困状况,定期或不定期地给特困生发放补助,解决生活困难。校内设立多个勤工助学岗位,鼓励学生自食其力,解决生活困难。
3.家庭经济困难新生入学后可申请国家助学金,最高4300元/人.年。
4.在校学生可参加国家奖学金(8000元/人.年)、国家励志奖学金(5000元/人.年)、企业奖学金等的评定。
5.30%的在校学生可获得校级奖学金,最高2000元/年。
6.评定为建档立卡及五大类特困家家庭的新生当年可享受最高4300元/人.年的国家助学金,同时符合减免学费条件的建档立卡生可以申请减免学费。

提前招生为国家授权学校自主招生的一种方式,且高考前须完成录取工作,按江苏省教育厅文件规定,已被高职院校提前招生录取的考生,不得参加6月份的普通高校招生统一考试和任何其他形式的录取。确需参加高考的,须向高考报名地县(市、区)招办提出书面申请,经批准后方可参加,但不再参加任何形式的录取。
提前招生的考生入校后进行体检和资格复查,体检不合格或资格复查不合格者,学校将报上级主管部门批准,取消其入学资格。
本招生章程由江苏建筑职业技术学院招生工作领导小组负责解释。
招生章程以江苏省教育考试院最终公布为准,其他未尽事宜请关注学校招生网站通知。
我们相信,2022年你的到来苏建院定会更加欣欣向荣。
江苏建筑职业技术学院未来可期,只等你来
招生代码:1230
联系电话:0516-83888688/83889021
邮政编码:221116
招生微信:jsjzizs
招生QQ群:237214406
学校招生网址:http://zsb.jsviat.edu.cn/
学校网址:http://www.jsviat.edu.cn/
注:本文内容来源江苏建筑职业技术学院招生办,由江苏招生考试网团队(微信公众号:jszkwx)综合整理,如有侵权,请及时联系管理员删除。

