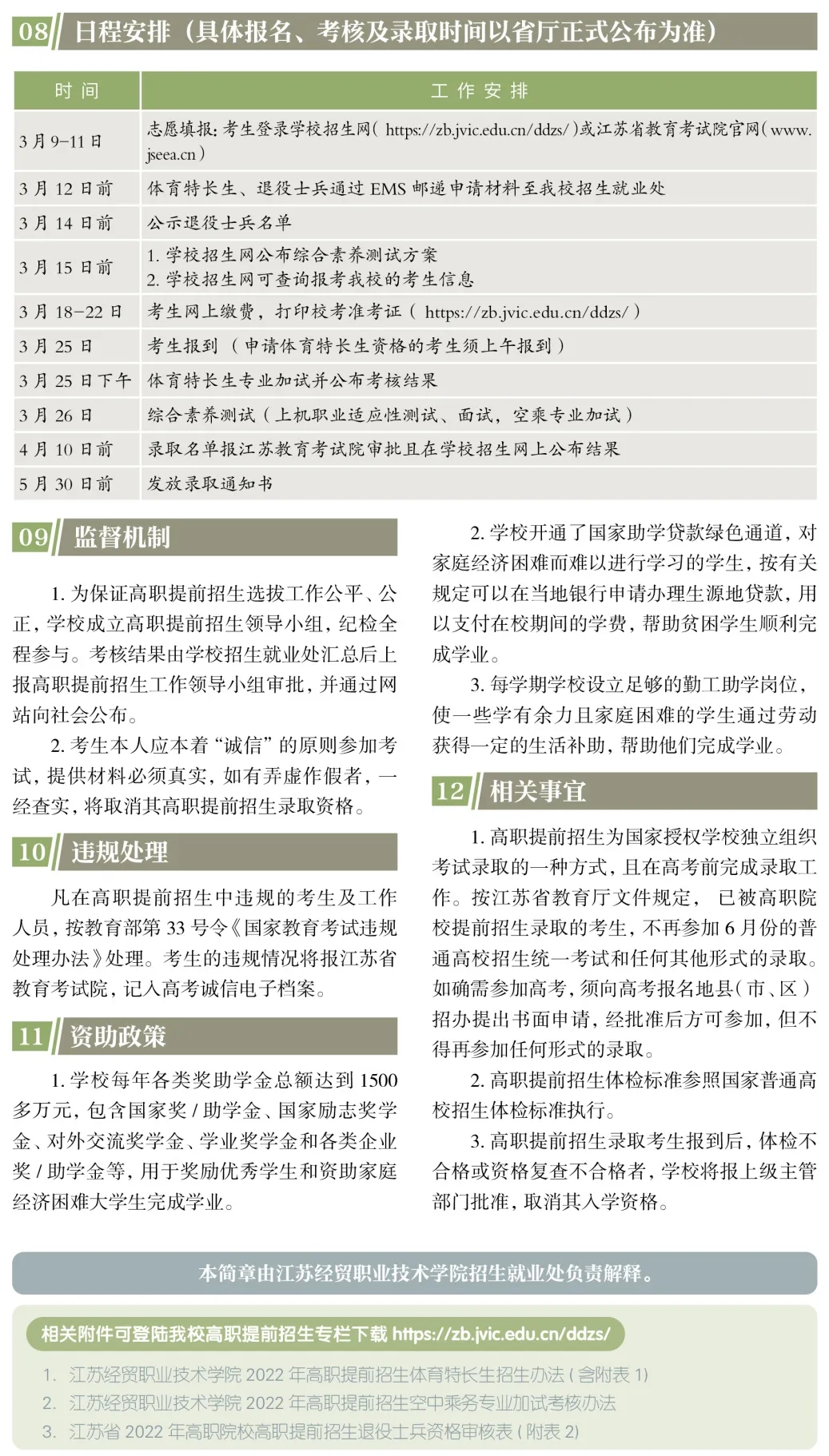
江苏经贸职业技术学院2022提前招生简章发布啦!
提前招生
›
院校招生
›
招生简章
Ι 2022年02月15日
17124
摘要:
江苏经贸职业技术学院2022提前招生简章发布啦!有报考意向的考生千万不要错过哦!
注:本文内容来源江苏经贸职业技术学院,由江苏招生考试网团队(微信公众号:jszkwx)综合整理,如有侵权,请及时联系管理员删除。
网站首页
招办访谈
中学资料库
志愿填报
综评培训
志愿填报系统
微信公众号
©2024 江苏招生考试网(www.jszs.com) 版权所有
[网站备案号:苏ICP备10003297号-148]