由CCF主办、华东师范大学第二附属中学承办的2022全国青少年信息学奥林匹克冬令营(NOI 2022冬令营)将于2022年1月22日-29日在上海举办。
一、活动举办地点
华东师范大学第二附属中学(上海市浦东新区张江祖冲之路736号)
二、活动日程
1月22日:冬令营报到和开幕式
1月23-26日:冬令营第一课堂授课
1月23-25日:冬令营第二课堂授课
1月26日上午:教师教学比赛
1月26-27日:集训队测试day1和day2
1月27日:冬令营营员试机与测试
1月28日上午:国家队候选队员答辩
1月28日下午:颁奖及闭幕式
1月29日:疏散
(具体日程见后)
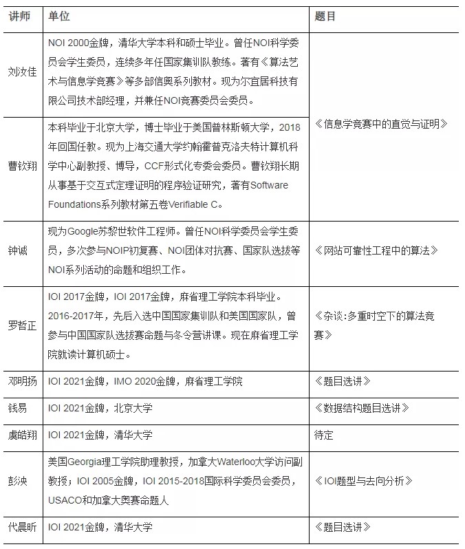
三、第一课堂授课安排(根据授课时间顺序)

四、第二课堂授课安排(根据授课时间顺序)

五、教学比赛
教学比赛题目:
1.Kruskal最小生成树算法
2.线段树与树状数组
3.快速排序
可以围绕所选题目的1-2点展开教学,例如Kruskal算法的思想,或者Kruskal算法有关的某个性质。参加教学比赛的教师须报名冬令营,向特派员备注比赛题目,每人10分钟。
六、营员招收条件
1.正式营员:
A.正式营员集训队员/教师:IOI 2022国家集训队队员及其指导教师各1人;
B.正式营员承办单位:冬令营承办单位可另派6名教师或学生作为正式营员。
正式营员有放弃参加冬令营的权利,但此权利不可转让。
2.非正式营员:
A.非正式营员教师:每省可派教练1人(如在1中已有教师作为正式营员,则不再有该名额);
B.非正式营员学生:以CCF NOI 2021竞赛中第51-70名中的人数为限,共20名。其中安徽1名、福建1名、广东1名、黑龙江1名、湖南3名、江苏2名、辽宁1名、陕西1名、上海4名、四川3名、浙江2名;享有基本名额的参加资格。
C.除A、B两项外,各省可再报非正式营员:教师1名,学生5名;
3.超额营员:
正式/非正式营员学生、教师之外,有意向的学生和教师可报名超额营员,超额营员最终能否参加,需经CCF根据总体报名情况决定。
学生类报名由NOI各省特派员按照CSP-J/S 2021第二轮成绩降序排列确定,优先提高级、其次是入门级。最终名单由CCF确定。
正式/非正式营员学生、教师之外,有意向的学生和教师可报名超额营员,超额营员最终能否参加,需经CCF根据总体报名情况决定。
学生类报名由NOI各省特派员按照CSP-J/S 2021第二轮成绩降序排列确定,优先提高级、其次是入门级。最终名单由CCF确定。
七、参加费用
1.正式/非正式营员学生:2900元/人;
2.正式/非正式营员教师:2100元/人,CCF会员1700元/人;
3.超额营员学生:3500元/人;
4.超额营员教师:2400元/人,CCF会员2000元/人。
(CCF教师会员资格以12月5日前办理生效为准)
以上学生费用含注册费、餐费、住宿费、听课费、社会活动费等,营员往返路费由个人承担。
以上教师费用含注册费、培训费、社会活动费;住宿和用餐需自理。NOI 2022冬令营承办单位提供学校周边协议酒店,教师可自行联系和预定。(点击查看酒店)
经济欠发达地区的正式/非正式营员,如家庭情况特别困难,可向主办单位提出申请,经批准后,可获得部分减免或全额减免注册费(每省最高不超过1人)。
八、报名时间
报名时间:即日起至12月6日14点截止,逾期不接收。
九、退费
根据CCF规则,如有提出退出并申请退费者,按以下规定处理:
1.活动开始30日前,即2021年12月22日(含)以前提出:收取30%管理费,其余退回;
2.活动开始7日前,即2021年12月23日-2022年1月14日提出:收取50%管理费,其余退回;
3.活动开始前7日内(含),即2022年1月15日(含)以后提出:不予退款;
4.由于重复缴费,申请退回其中一笔者,CCF收取所需退款费用30%的管理费,其余退回;
5.由于主承办单位等客观原因需要退款的,CCF全额退款。
十、说明
1.有意向的教师和学生可向所在省特派员报名。主办单位CCF只接收以省为单位各省特派员提交的报名,不受理个人报名。
2.冬令营为自愿参加,营员报名缴费后,如因个人原因不参加,以邮件方式向NOI竞赛办公室(noi ccf.org.cn)提出申请,CCF将根据退费规则和财务规定办理退费手续。
3.如因疫情等不可抗力造成活动需要临时调整或变化,将会及时于NOI官网发布通知,届时请以最新通知为准。
附:具体日程

注:本文内容来源计算机学会,由江苏招生考试网团队(微信公众号:jszkwx)综合整理,如有侵权,请及时联系管理员删除。


