随着近期竞赛名单的公布,不少家长留言询问关于强基计划的消息。今天小编整理了21年强基计划的笔试考核方向以及难度,供大家择校参考。
21年强基计划考什么?
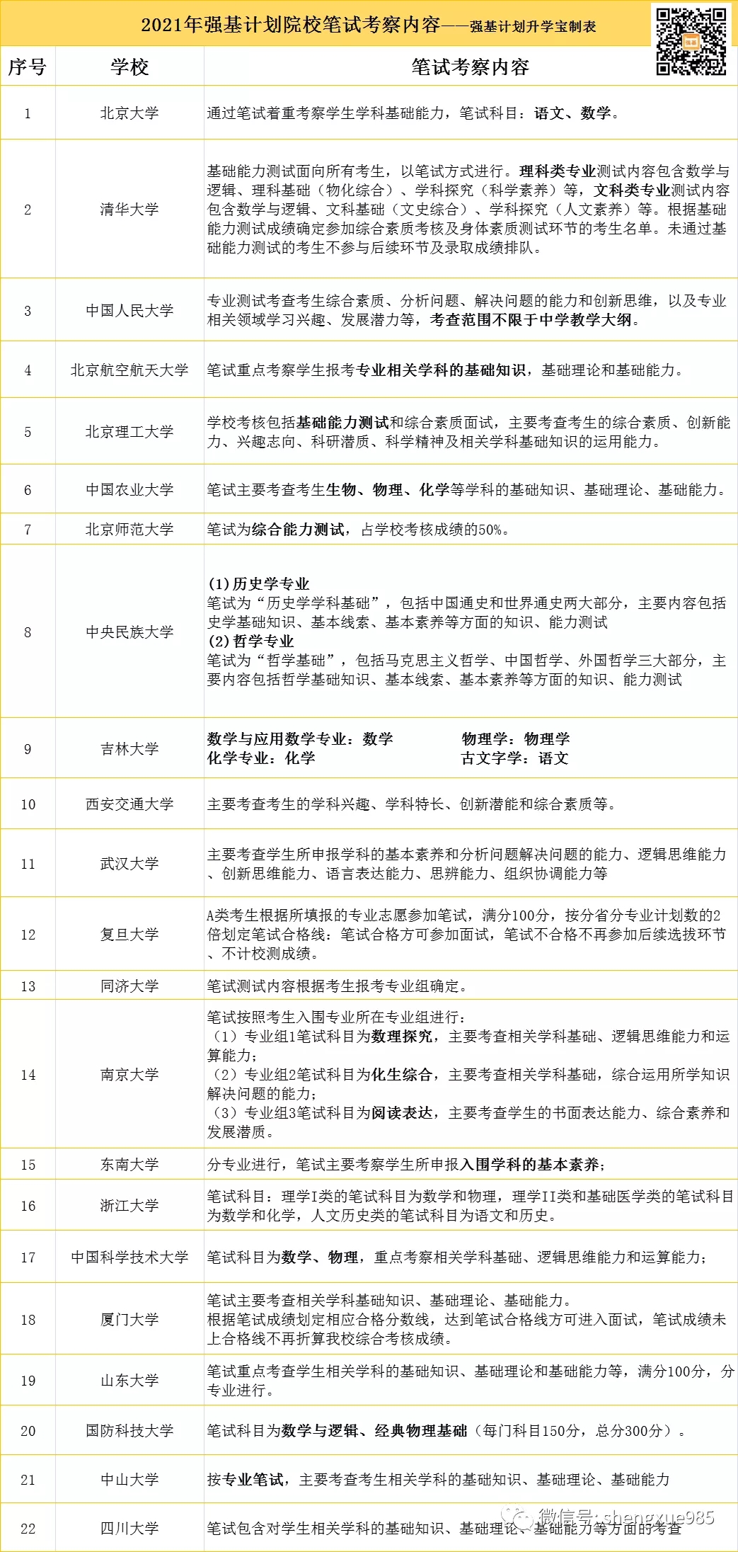
今年,36所强基院校有14所仅面试和22所“笔面试”院校,下表为22校笔试考察内容(参考21简章,如有疏漏请指正):

通过以上表格可以看出,强基笔试主要有以下3类:
1、所有的专业笔试考察内容都一样,且有明确的考察要求,比如北大强基笔试为语文和数学,中国科学技术大学考察内容为数学和物理。
2、分专业或转专业组进行笔试,比如清华大学和南京大学分专业组进行笔试,吉林大学和中央民族大学分专业笔试,报什么方向就考什么!
3、不明确说明考察方向和科目,仅说考察学生专业的基础知识、基础理论,比如武大、西交大、山大、川大等。
小编看来,明确专业考察内容的院校更方便学生备考,也可以让考生在报名时就更好的趋利避害,放大自己的学科优势,增强自身的竞争力。
而未明确说明考察内容的院校,一定程度上会给考生备考带来困扰,但也不必过于紧张,下面我们一起看看强基笔试的难度究竟如何呢?
笔试难度如何?
2021年强基计划总成绩是按高考成绩85%+校测成绩15%。入围看高考成绩,而录取时,就要比拼校测成绩了,也就有“入围看高考,录取看校测”的说法。
36所高校强基计划主要考笔试、面试和体测,其中,强基计划校测笔试难度高于高考,接近或等于竞赛复赛水平。
部分高校招办宣讲时就提到,强基计划是优中选优,从高考优胜者中选拔考生入围后,校测会区别于高考,笔试难度接近或到达竞赛水平。获得省奖的考生在校测环节将极具优势。
各校具体难度与学校层次、特色有很大关系,难易度都是相对的,预计会有三种等级的题目:(1)学科基础题;(2)高考探究风格题;(3)学科竞赛题目。
注:五大学科竞赛银牌及以上的考生可以通过强基计划破格入围生报考,部分高校会给予破格入围考生校测满分。
考生如何准备?
虽然校测安排在高考出分入围结果出来后(集中在6月底7月初),但如果仅依靠高考后那短短时间的备考,是不够的,尤其是对毫无竞赛基础的普通考生。
而且强基校测考试没有统一大纲,根据往年自招和21/20强基真题看,极大概率还是在往年自招题目做延伸和探究。为此,考生入围后可参考往年自主招生、综合评价真题进行演练或进行集中培训。
平时备考可注意以下几点:
1.把握好高考基础题,切勿本末倒置。
2.善于归纳总结理论规律,构建知识体系。
3.可以适当扩展竞赛知识,培养竞赛思维。
4.演练真题查漏补缺,做好全方位备考。
5.多关注时政热点,丰富自己的见闻。
注:本文内容来源强基计划升学宝整理,由江苏招生考试网团队(微信公众号:jszkwx)综合整理,如有侵权,请及时联系管理员删除。


