根据《江苏省2021年高职院校面向普通高中毕业生提前招生改革试点实施方案》文件精神,结合我院实际,特制定本章程。
一、指导思想
贯彻落实《国务院关于深化考试招生制度改革的实施意见》和全国教育大会精神,建立分类考试、综合评价、多元录取的“职教高考”制度,扩大高校招生自主权,促进职业院校深化教学改革,探索高素质技术技能型人才培养规律。
二、招生对象及条件
招生对象:已参加2021年普通高考报名的考生,且符合我院报名条件。
报考条件:考生须参加普通高中学业水平考试的合格性考试,并取得语文、数学、外语、思想政治、历史、地理、物理、化学、生物、信息技术10门科目的成绩,且要求10门科目中至少要求3门“合格”,报考艺术类专业的考生还需参加省教育考试院组织的美术类专业省统考,未参加美术类专业省统考的考生,不得报考提前招生的艺术类专业。
三、招生专业及计划
最终招生专业及计划以江苏省教育厅公布为准。
四、报名与志愿填报
(一)报名
1.报名时间:3月9-11日,11日17时截止。
2.报名方式:登录江苏省教育考试(http://www.jseea.cn/)提前招生报名端口进行报名。
(二)志愿填报
1.每位考生最多可向两所院校提出申请,每所院校最多可申请6个专业并明确专业调剂意向。
2.填报专业志愿的类别要一致,普通类专业和艺术类专业不可兼报。
(三)资格审查
1.我院依据省教育考试院提供的考生信息对考生所填报名信息进行比对、审核。
2.考生所提供内容必须准确真实,如有差错,责任自负。有虚报或伪造有关材料等弄虚作假行为的,一经查实,依据有关规定分别予以严肃处理。
五、体检要求
身体健康,符合《普通高校招生体检工作指导意见》要求。
六、考核办法
考核工作在省教育考试院的指导与监督下,我院采用“相关省统考成绩+政策性加分”对考生进行考核,不再单独举行校测。
(一)普通类专业
使用《江苏省普通高中学业水平考试实施方案》中的语文、数学、外语、思想政治、历史、地理、物理、化学、生物、信息技术10门合格性考试成绩考核录取。
(二)艺术类专业(美术)
使用合格性考试及美术类专业省统考成绩进行录取。
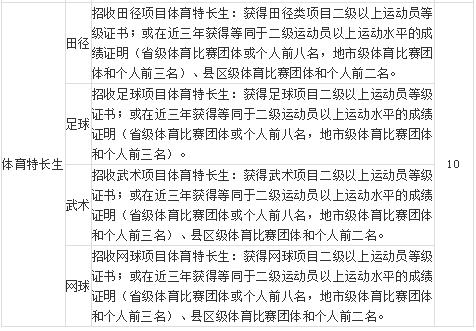
(三)加分政策


备注:申请政策加分的考生将各项证书、证明材料电子稿于3月15日前发送至指定邮箱18915257177 163.com,同时请备注好考生姓名和联系方式,并确保提供材料的真实性,有虚报或伪造有关材料等弄虚作假行为的,一经查实,取消其录取资格。
七、录取规则
录取工作在省教育考试院领导下,由我院统一组织录取,录取过程坚持公平、公正、公开,德智体美全面衡量。
(一)录取总分
普通类专业录取总分=10门合格性考试成绩之和+政策性加分;艺术类(美术)录取总分=10门合格性考试成绩之和+艺术类(美术)专业省统考成绩。合格性考试成绩换算方式:合格对应分值为10分,不合格对应分值为6分。
(二)录取原则
录取采用“分数优先,遵循志愿”的原则,按考生总成绩从高分到低分录取,同分的考生按合格性考试中语文、数学、外语、思想政治、历史、地理、物理、化学、生物、信息技术成绩进行排序,如各科成绩相同则全部录取。
(三)录取要求
所有考生须参加高考体检且体检结果符合高校招生体检指导意见的相关要求,否则不予录取。拟录取名单经省教育考试院审批同意后,我院发放录取通知书,录取结果在我院招生信息网上公布。
八、日程安排

九、学历证书
我院提前招生属国家计划内招生,录取的学生在校学习期间与高考统一录取学生享受同等待遇,毕业后颁发与高考统一录取学生同样的全日制普通高校专科文凭。
十、相关事宜
已被高职院校提前招生录取的考生,不再参加6月份的普通高校招生统一考试和任何其它形式的录取。确需参加高考的,须向高考报名地县(市、区)招办提出书面申请,经批准后方可参加,但不再参加任何形式的录取。
对提前招生的考生体检要求,按国家普通高校招生体检标准执行。新生入校后将参加我院组织的新生体检和资格复查,体检不合格或资格复查不合格者,我院将报上级主管部门批准,取消其入学资格。
其他享受照顾政策加分的考生信息和加分分值由省考试院统一审核、公示后提供给我院。
注:本文内容来源江阴职业技术学院,由江苏招生考试网团队(微信公众号:jszkwx)综合整理,如有侵权,请及时联系管理员删除。

