
扬州市职业大学
坐落在古代文化与现代文明交相辉映的名城——扬州,是一所综合性特色鲜明的全日制公办高等职业院校。
由原扬州市职业大学、扬州教育学院、扬州环境资源职业技术学院、扬州市广播电视大学合并而成。办学史可追溯至1906年的晚清新式学堂,与15个国家的高校友好合作,建有多个中外合作办学项目。现有留学生200多名,建有扬州市最美的大学体育中心、大学生创客中心、大学科技园,正在筹建本科层次的扬州科技学院。


招生代码——1 3 9 0
2021年扬州市职业大学提前招生计划


报考条件
1.已参加2021年江苏省普通高考报名,考生须参加普通高中学业水平语文、数学、外语、思想政治、历史、地理、物理、化学、生物、信息技术十门科目的合格性考试并取得成绩。
2.报考我校普通类文理科和艺术类专业的考生10门学业水平测试科目成绩中不合格科目不超过4门。
3.报考我校中外合作办学文理科和艺术类专业的考生10门学业水平测试成绩中不合格科目不超过5门。
录取规则

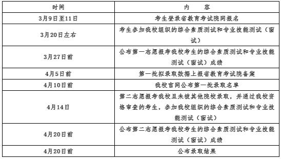
日程安排

(招生章程最终以教育考试院发布为准)



注:本文内容来源扬州市职业大学,由江苏招生考试网团队(微信公众号:jszkwx)综合整理,如有侵权,请及时联系管理员删除。

