报考条件及体检要求
1.已参加我省2021年普通高考报名,且符合院校报名条件的考生可申请报考高职院校提前招生。
2.考生须参加普通高中学业水平语文、数学、外语、思想政治、历史、地理、物理、化学、生物、信息技术10门科目的合格性考试并取得成绩,艺术类考生还必须参加江苏省艺术类专业统考。
3.普通类专业要求:普通高中学业水平合格性考试5门科目成绩合格;艺术类专业要求:普通高中学业水平合格性考试4门科目成绩合格。
4.退役士兵,其学业水平合格性考试不作要求。
5.空中乘务专业须参加学校组织的专业面试及体检(具体面试、体检通知将发布在学校招生信息网)。
6.所有考生须参加江苏省普通高校招生体检,并符合《普通高等学校招生体检工作指导意见》有关要求。
招生专业及人数(学制:三年)

备注:
1.具体专业及计划以江苏省教育考试院公布为准
2.数控技术(中外合作办学)专业经考核发放奖助学金7500元/学年,即与普通类数控技术专业收费标准相同。
报名安排
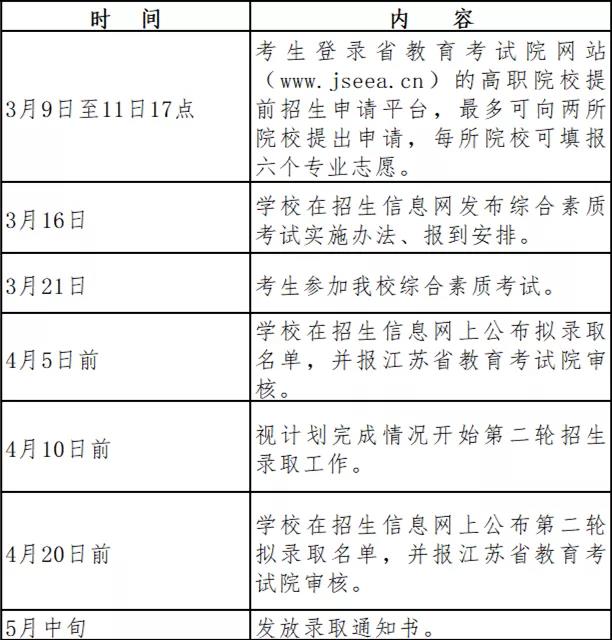
报名时间:2021年3月9日至11日17点。
考生登录省教育考试院网站(www.jseea.cn)的高职院校提前招生申请平台,根据合格性考试成绩,结合院校公布的报考条件和专业计划等,最多可向两所院校提出申请,并按我校招生简章相关规定参加学校综合素质考试。考生可填报六个专业志愿及是否服从专业调剂志愿。
考核办法
第一志愿填报我校的所有考生均须参加我校综合素质考试。
(1)综合素质考试由我校自主组织,以面试方式进行考核,主要考核语言表达、创新思维、反应能力、知识面等基本素质。
(2)分值:综合素质考试总分值为100分。
(3)时间、地点:综合素质考试于2021年3月21日进行,地点是南京科技职业学院,具体见我校《综合素质考试实施办法、报到安排》。考生持本人身份证原件到我校报到参加考试。考试费60元/人。《综合素质考试实施办法、报到安排》于3月16日发布在学校招生信息网。
录取原则
录取工作在江苏省教育考试院领导下,由我校统一组织录取,录取过程坚持公开、公平、公正。
1.录取原则
(1)根据考生10门学业水平测试成绩(语、数、外合格赋20分/门,其他7门合格赋10分/门,不合格不赋分,满分130分)+综合素质考试成绩(满分100分)的综合成绩由高分到低分依次录取(总分230分),综合素质考试成绩低于60分不予录取。服从志愿调剂只在同科类的专业之间进行调剂。
(2)按照“总分优先、遵循志愿”的原则,根据考生综合成绩由高分到低分依次录取并分配专业;总分相同者,参考综合素质评价。
(3)艺术类考生根据综合素质考试成绩+艺术类专业省统考成绩的综合成绩由高分到低分依次录取。
(4)空中乘务专业考生要求面试和体检合格,方可参与录取。
(5)第二轮录取原则:依据考生10门学业水平测试成绩(语、数、外合格赋20分/门,其他7门合格赋10分/门,不合格不赋分,满分130分),总分相同者,参考综合素质评价依次录取。
2.政策加分(以2021年江苏省教育考试院公布为准)
凡有下列情形之一的考生,可予以加分:
(1)自主就业的退役士兵可加5分;在服役期间荣立二等功以上或被战区(原大军区)以上单位授予荣誉称号的退役军人可加10分。
(2)烈士子女可加10分。
(3)少数民族考生可加3分。
(4)归侨、归侨子女、华侨子女和台湾省籍考生可加10分。
3.拟录取考生名单上报江苏省教育考试院审批,并在学校招生信息网公示。
日程安排

收费标准
学校根据江苏省物价部门核准的标准苏价费[2014]136号按学年收取费用(币种:人民币)文科类专业4700元,工科类专业5300元,艺术类专业6800元,中外合作专业12800元。
(最终招生章程详见江苏省教育考试院网站或学校招生信息网。)
注:本文内容来源南京科技职业学院官微,由江苏招生考试网团队(微信公众号:jszkwx)排版编辑,如有侵权,请及时联系管理员删除。

