综评报名条件中有一项是对学生成绩排名的要求,有部分高校的综合评价会因为中学星级不同,而对学生成绩排名提出不一样的要求。
今天,小编就来梳理下综合评价中对不同星级中学的学生成绩排名有什么不同?这些中学的学生参加哪些大学的综合评价会有优势?供参考!
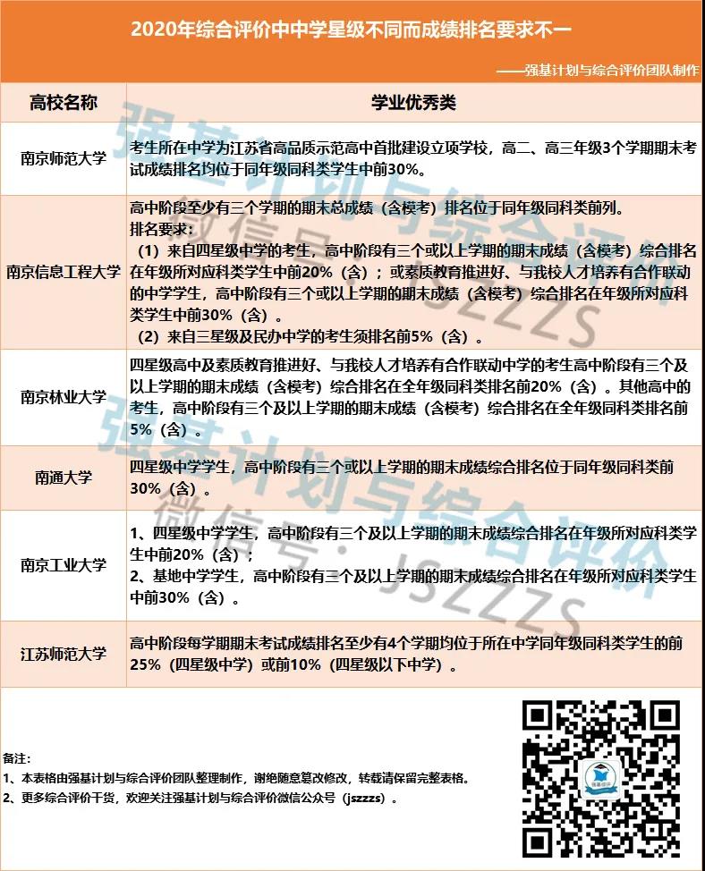
中学星级不同,成绩要求不同
在江苏2020年综合评价中,有6所高校对于不同星级的中学学生提出了不同的成绩要求。如:
➤南京师范大学:考生所在中学为江苏省高品质示范高中首批建设立项学校,高二、高三年级3个学期期末考试成绩排名均位于同年级同科类学生中前30%。

▲截图来自南京师范大学2020年综合评价招生简章中的附件
➤南京信息工程大学:高中阶段至少有三个学期的期末总成绩(含模考)排名位于同年级同科类前列(四星级前20%、三星级及民办前5%、与南京信息工程大学人才培养有合作联动的中学前30%)
具体高校综合评价对不同星级中学的学生成绩要求如下表:

上表中提到的中学有大致包括:四星级中学、三星级中学、江苏省高品质示范高中首批建设立项学校、与高校人才培养有合作联动的中学。
如果你是以成绩优秀这一点来报名综合评价的话,在选择意向高校时,可以先研究下你所在中学的星级是什么、是否与意向高校有人才培养合作等,如果有的话,相比其他普通高中的学生而言,你会有一定优势哦。
另外,根据历年综合评价招生简章来看,综评一般会列出多个报名条件,如:竞赛类、成绩优秀类、品德优秀类、其他特长创新潜质类等,通常只要符合其中一项即可报名。
2021年综合评价报名陆续开始了~如果您不清楚以孩子目前的条件能不能报综合评价的,可以先来做个综合评价的免费测评。志愿通专家会针对孩子的情况做个评估,评估结果会及时反馈给大家哦。
综合评价免费测评:http://weijiaoyu.mikecrm.com/lsEch9U
【相关阅读】
最新!江苏2020年强基、综评录取人数公布,哪些高校录取数最多
注:本文内容来源强基计划与综合评价微信公众号(ID:jszzzs),由江苏招生考试网团队(微信公众号:jszkwx)排版编辑,如有侵权,请及时联系管理员删除。

