2020年高校强基计划报名已于上周日全部结束了。报名结束后,考生家长需要关注这几点:
1、入围名单:7月26日左右公布。高校根据考生的高考成绩、招生计划,按一定比例确定入围名单。
2、考核时间:7月底至8月初。
3、考核形式:一般有体测、笔试、面试。
4、录取时间:8月5日前。
今天,小编就来详细的介绍下强基计划的考核时间、考核形式。
强基计划考核时间
各高校的强基计划入围结果基本上是在7月26日前后公布,考核时间各校各有不同,但基本上在8月4日前完成。
但由于强基计划只限报一所学校,所以考生家长也不用担心时间冲突的问题了。
具体院校的考核时间如下表:

强基计划考核形式
强基计划的考核形式一般有体测、笔试、面试。
之前小编也推送过体测相关的内容,可直接点击查看:体测不合格不录取!快来看看36所强基计划高校的体测都考什么?
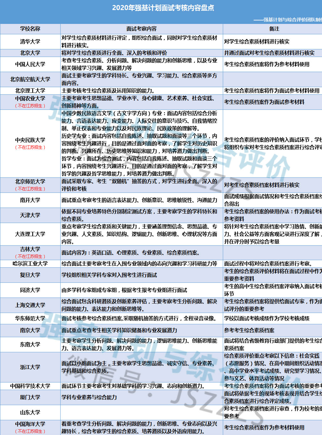
在此,小编重点介绍下强基计划的面试,看下方的表格:


|根据上图可以看出:
1、36所大学的强基计划考核中均有面试这一环节。面试大体上考查学生的兴趣特长、专业志向、创新思维的能力和综合素质等。
2、根据高校的强基计划简章来看,多数高校提出了,强基计划面试采取专家、考生“双随机”抽签的方式进行。而中南大学采用站点式面试考核方式,分为科学思维、创新想象、公民素质、人文素养、个性特长五个站点,每个站点对应一个方面的考核。每位考生须参加5个站点的考核,每个站点的考核时间为5分钟。

▲截图来自中南大学强基计划简章
3、面试考核中,考生的综合素质档案也很重要。学校会对考生的综合素质档案进行核实评审,并将作为面试的参考材料。另外,华南理工大学还提出:考生综合素质档案中,政治思想品德考核不合格者不予录取。

▲截图来自华南理工大学强基计划简章
4、另外,有16所大学的强基计划考核中除体测之外,只有面试考核。而面试考核成绩在综合成绩的折算中占比达到了15%,面试这一环节不容小觑哦。
除体测之外,只有面试考核的院校如下:

强基计划的考核中,面试占有一定的比重。面试中表现突出将是制胜的关键。
如何让孩子在面试中脱颖而出?选择参加有针对性的强基计划面试培训那就十分有必要了。
专业的培训才能让孩子全面掌握面试形式、流程、时政热点解析方法、了解面试院校和专业、众多注意事项、打开面试思维、学会应对技巧等,让孩子更有优势,脱颖而出!
强基面试培优预约:http://ajv9elwkr5txyww6.mikecrm.com/6CozhGz

注:本文内容来源强基计划与综合评价微信公众号(jszzzs),由江苏招生考试网团队(微信公众号:jszkwx)排版编辑,如有侵权,请及时联系管理员删除。

