2020年综合评价报名正在火热进行中!
今天小编就从综评总的政策、院校、申请等方面来为大家介绍下2020年综合评价的那些事,希望对大家在综评报名中有所帮助。
一、综合评价总政策
首先,我们要了解下综合评价到底是什么?
综合评价录取是根据考生的高考成绩、高校考核结果、高中学业水平测试成绩、综合素质评价以及高校自身培养的特色要求等多个维度进行多元加权综合评价,形成综合评价分,从高到低,择优录取。
在这些维度中,每个部分的占比有所不同。其中,高考成绩占比通常占到50%到60%。高校的考核成绩一般会占到40%左右;选测等级占到10%左右。具体的占比以各院校综评简章为准。
接着来看看综合评价的政策。
今年4月底,江苏省2020年综合评价政策发布。与去年的政策对比发现,今年有这么些变化:
1、今年综评报名时间延迟,从5月10日起陆续报名。
2、今年高校可采取网上视频面试等非现场考核方式进行考核。
3、高校应进一步提高考生高考成绩在综合成绩中的占比,考生高考成绩不低于本一线。
4、破格录取考生的高考成绩原则上不得低于本一线。
今年综评政策上还提到了招生院校、报考要求、高校考核、高考成绩要求、志愿填报及录取批次等,一起来看看吧。
●招生院校:
在江苏开展综合评价招生的院校共有21所,分为A类高校、B类高校。
A类高校9所:南京大学、东南大学、中国科学院大学、北京外国语大学、上海科技大学、南方科技大学、上海纽约大学、昆山杜克大学、香港中文大学(深圳)。
B类高校12所:南京师范大学、南京信息工程大学、南京工业大学、南京邮电大学、南京医科大学、南京中医药大学、南京林业大学、江苏师范大学、南通大学、扬州大学、江苏大学、西交利物浦大学。
●报名时间:
A类高校的综评报名时间稍早些。由于疫情原因,上科大、南科大今年还延长了综评报名时间。上科大延长至6月1日24:00,南科大延长至5月31日。
B类高校综评从5月10日起陆续开始了报名。
●报考条件:
省教育厅要求高校要科学合理确定报考条件,选拔综合素质优秀和拔尖创新潜质突出的学生,不得简单以论文、专利、中介机构举办的竞赛(活动)等作为报考条件和初审通过依据。对拟认可的赛事证书,要以权威性高、公信力强的学科竞赛为主。
●高校考核:
今年综评政策上提出,有条件的高校可以采用网上视频等非现场考核方式进行考核。有条件的高校要积极探索在校考中增设体育科目测试,测试项目由高校根据中学教学实际自主确定,测试结果作为录取的重要参考。
●高考成绩要求:
今年综评要求增加高考成绩在综合成绩中的占比,原则上不得低于各科类本一省控线。而去年的综评对高考成绩要求是原则上不低于本一省控线,对于高校考核表现突出的少数考生,高考成绩不得低于本一省控线下10分。
●志愿填报及录取:
综评A类高校在提前批次之前完成投档和录取,被综评A类高校录取的考生,不再参加其他任何批次的录取。往年在高考出分前,南大、东大会需要再次确认志愿时需要承诺报考,相当于锁档。(南大、东大2020年综评简章尚未发布,今年具体情况需以公布的简章为准。)
综评B类高校的志愿是在单列志愿填报,也就是在江苏省专设的“高校专项计划、综合评价录取”专栏中填报综合评价志愿。其录取是在提前批次之后,本一批次之前。
被综评B类高校录取的考生,将不再参加后续本一批次的录取。获得综评B类高校填报资格的考生,也可以放弃填报综合评价批次,放弃填报不会影响后续本一批次的投档和录取。
二、综合评价高校——A类、B类
本部分小编从院校分数线、报名条件、院校介绍等方面来解析下。
上文中提到了江苏综评的院校,其实,综评A类高校和综评B类高校主要有两个不同。
1、高校层次不同。综评A类高校都是名校,对于高考分数的要求,一般都在本一线上40分起。综评B类高校中11所为省属公立高校,1所西交利物浦大学为中外合作高校,录取最低分可以参考下面的表格。
2、录取批次不同。综评A类高校在提前批次之前完成投档和录取,综评B类高校在在提前批次之后,本一批次之前录取。
小编整理了B类综评高校去年本一批次统招的录取最高分和最低分,大家来瞧瞧吧。

备注:表格数据整理自学校官网,为本一批次普通专业录取分,不包含中外合作办学、地方专项、高校专项等数据。
从表格上,我们可以看到:南师大、南信大、南中医、扬大等的理科专业最高分和最低分差了20分以上,江师大和通大更是达到了50分,可见学校专业和专业之间分差还是很大的。这也提醒我们不仅要看各个学校的最低分,也要关注专业的录取分。
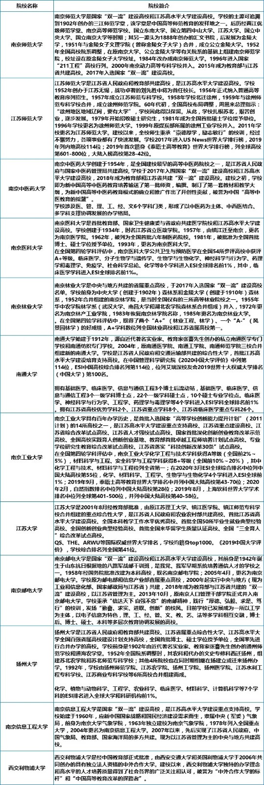
B类综评高校简介

了解了这些学校的录取分、基本简介后,你想报考了吗?还在犹豫的不妨再来看看报名条件吧。
综合评价报名条件主要有四类:成绩类、竞赛类、品德优秀类、创新潜质类。各个学校具体的要求有所不同,通常会列出多项报名条件,一般只要符合其中一项即可报名。

在此,小编建议:对于孩子既在本一线上又满足综评院校报考要求的,家长一定要帮孩子考虑一下综评,给孩子多一个上名校的机会!
三、综合评价申请
经过上面的介绍,相信各位家长对综评的方方面面应该都有个了解了,想给孩子报名综评的要抓紧时间了。


大家要注意下综合评价的报名平台、对应/往届生是否有要求。
综评A类高校中,国科大、南大,东大在阳光高考信息平台报名外,其他高校都是在高校官网上进行报名。
综评B类的高校中,西浦、南医大在学校自己的官网报名之外,其他学校都是在阳光高考信息平台上报名。
现在仍有不少的家长还在纠结到底要不要申请综评,主要的困惑是:会不会耽误孩子的复习时间?报名了到底有没有用?对于家长这些困惑,小编来解答下。
其实,综评报名基本上是不占用孩子复习时间的,孩子只需要写下自荐信,其他的事项如:报名系统注册、报名材料整理归纳、成绩单盖章、上传材料等都可以由家长带来操作的,不影响高考复习的。
至于报了到底有没有用?其实只要你符合报名条件之一,就可以报,报了就有希望,就能多一个升学的机会,并且对于孩子来说也是一个心理上的安慰。而且了解的越仔细,准备的越充分,突围的几率就越大。
而不报的话,在高考录取时只能凭“裸分”去和别人竞争了。
如果您想帮孩子报名,又不知道怎么办的,您不妨将专业的事情交给专业的人做!
志愿通综合评价一对一服务的专家,会根据孩子的竞赛奖项、性格特点、兴趣爱好等,帮助孩子去衡量学校是否真的适合孩子,为孩子规划好之后的道路。同时,还会挖掘孩子的特长,丰富孩子的申请材料,帮助孩子更好地通过审核。
综合评价一对一服务保证
团队保证:志愿通顶级专家团队,全程跟踪,一对一线上线下规划指导。
效果保证:保证初审通过,不过按照协议退款。
流程保证:综合评价申请一站式服务,院校选择、材料准备、自荐信指导,面试培训等,省心省力。
综合评价一对一服务咨询
联系热线:18951993887、13913989700
微信号:zyt-51985

注:本文内容来源强基计划与综合评价微信公众号(jszzzs),由江苏招生考试网团队(微信公众号:jszkwx)排版编辑,如有侵权,请及时联系管理员删除。

