江苏卫生健康职业学院(原江苏建康职业学院)坐落在六朝古都南京,始建于1933年,是一所省属公办医药卫生类高职院,省级示范性高职院校,隶属于江苏省卫生健康委员会(原省卫生厅)。为深化高职院校考试招生制度改革,积极响应高职院校分类考试要求,选拔优质生源,创新人才培养模式,根据国家教育部和江苏省教育厅有关文件精神,特制定本简章。
一、基本原则
1、依法实施原则:依法实施高职院校提前招生,按语文、数学、外语三门科目文化测试总分按专业从高到低进行排序,学校自主择优录取,选拔优秀高中毕业生。
2、公平公正原则:选拔录取工作坚持学校负责,省教育考试院监督,依法规范提前招生工作环节和操作程序,遵循“公开程序、公平竞争、公正选拔,择优录取”的工作原则。
3、享有同等待遇原则:高职院校提前招生录取的考生与普通高考录取的考生享有同等待遇。
二、招生对象及要求
1、已参加2020年普通高考报名,且符合院校报名条件的高中教育阶段毕业生均可报考。其中,报考文科类和理科类专业的考生学业水平测试必修科目成绩均须达到合格(或C级及以上等级)。
2、未参加普通高考报名或普通高中学业水平测试成绩不符合报考院校要求的考生,须于报名开始前,到户籍所在县(市、区)招办办理高考补报名或相关必修科目测试补报名手续,达到学业水平测试必修科目等级要求,否则不予录取。
3、考生须参加江苏省高校招生统一体检,并符合《普通高等学校招生体检工作指导意见》有关要求;我校所有专业均为医药卫生类专业,考生还需符合医药卫生类专业的体检有关要求,药学、中药学、医学检验技术、医学检验技术(病理检验技术)、中医康复技术、康复治疗技术、护理、助产、放射治疗技术、医学影像技术不招色盲、色弱者。护理、助产专业申请护士执业注册时还需符合《护士执业注册管理办法》规定的健康标准:无精神病史;无色盲、色弱、双耳听力障碍;无影响履行护理职责的疾病、残疾或者功能障碍。
三、报名工作
1、报名时间:2020年2月20日至22日。
2、报名形式:网上报名。
3、报名考试费用:文化测试费共计45元(语文、数学、外语每科考试费为15元),网报时通过网上支付。
4、网报注意事项:
(1)登陆江苏省教育考试院网站(www.jseea.cn)高职院校提前招生报名端口进入报名程序,按流程填报相关信息,网上成功支付文化测试费即报名成功。
(2)考生只能填报1所学校志愿,同时需填报专业志愿,可填报6个专业志愿及1个服从专业调剂志愿。
四、考核工作
考核工作在省教育考试院的指导与监督下。
1、考核内容:
语文、数学、外语三门科目的文化测试由省教育考试院负责联合测试,考核形式为笔试,考核内容依据高中课程标准制定。
2、考核分值:语文、数学、外语三门科目成绩以原始分呈现。
3、考核时间和地点:
文化测试时间安排在3月16日,考生集中在所属省辖市参加测试,具体根据省教育考试院安排进行。
五、录取工作
录取工作在省教育考试院领导下,由学校实施录取,依据“择优录取”的原则,依据考生文化测试成绩按专业从高到低录取。
1、录取原则
依据“择优录取”的原则,考生文化测试总成绩按专业由高到低排序,同分的考生按语文成绩、数学成绩、外语成绩依次排序。
2、学校根据录取原则预录取,拟录取考生名单上报省教育考试院审核。拟录取名单经省教育考试院审批后,录取结果在学校招生信息网上公布,学校发放录取通知书。
3、以下情况省教育考试院加分后进行录取:自主就业的退役士兵可加5分;在服役期间荣立二等功以上或被战区(原大军区)以上单位授予荣誉称号的退役军人可加10分;烈士子女可加10分;少数民族考生报考省属普通高校时可加3分;归侨、归侨子女、华侨子女和台湾省籍考生可加10分。
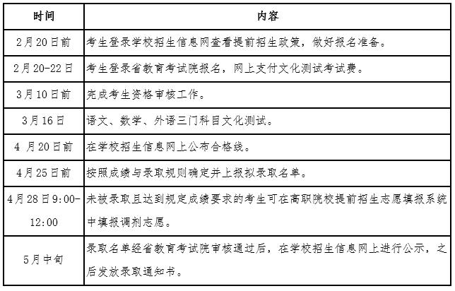
六、日程安排

七、奖助政策及收费标准
1、奖助政策
关爱每个学子,全程贴心服务,学校的奖助学体系完善健全,连续四年被省教育厅评为学生资助工作绩效评价“优秀”单位。学校设有院奖学金,每学年一等奖2000元、二等奖1200元、三等奖800元、单项奖400元;优秀学生可获得国家奖学金、国家励志奖学金,分别为每人每年8000元和每人每年5000元。学校的各类奖学金、学生获奖面达45%。新生入学报到时为家庭经济困难新生开通新生绿色通道;贫困生可在校申请生源地信用助学贷款;贫困生可在入校后根据家庭情况申请国家助学金,一等每人每年4300元、二等每人每年3300元、三等每人每年2300元;建档立卡家庭学生可在校申请学费减免;学校设立了“学院助学金”,家庭经济困难一次性困难补助;学校还为家庭经济困难的学生推荐或安排勤工助学岗位,为贫困实习生争取实习单位生活补助,学校的各类资助受助面达60%。
2、收费标准
(1)依据省物价局的规定,按专业每人每学年学费为5300-6200元不等。海外本科直通车项目每人每年收取10400元学费。
(2)住宿费每人每学年1000-1400元不等。其它收费如教材书籍按实计算,具体以2020年8月左右寄发的《新生入学指南》明细为准。
八、海外本科直通车项目介绍
“海外本科直通车”项目由江苏卓越国际交流教育基金会开发,江苏省教育国际交流服务中心协调管理。学校与澳大利亚昆士兰科技大学(全澳排名前10,世界TOP 3%)合作招收康复治疗技术、护理、医学营养、卫生信息管理4个专业。其中,康复治疗技术对接澳方两个专业(运动科学、足病学)。足病学专业学生毕业后,通过相关考试,可获得澳洲的行医资格。该项目录取的学生,与其他普通类的学生在校期间各方面均享受同等待遇,且在校期间将进行英语专门强化训练。“海本”专业毕业生可根据本人意愿(其家庭应具有承担海外学习及生活费用的经济实力),可直接到澳大利亚昆士兰科技大学继续深造本科和硕士,实现“专本硕”连读。如不出国,获得专科文凭后,可直接就业或参加国内的专转本考试,转入国内本科院校学习。
九、监督机制
1、高职院校提前招生工作在上级教育行政主管部门领导和监督下开展工作,学校成立提前招生工作领导小组及工作机构,分工明确,落实到岗,责任到人。
2、坚持行政监督与自我约束相结合的监督机制,坚持公开、公平、公正的原则,全面实施招生阳光工程,纪检监察机构全程参与监督。纪检监督电话:025-68170912,邮箱:jkxyjw@163.com。
3、学校根据提前招生工作安排,及时将有关信息通过学校招生信息网进行公示,如对相关工作有任何异议,可进行查询或申诉,申诉处理电话:025-68172881,邮箱:jsjkzyxyzb@163.com。
十、违规处理
1、考生本人应本着“诚信”的原则,参加提前招生考试,提供材料必须真实。如有弄虚作假者,一经查实,将取消其提前招生录取资格,并将考生的违规情况报省教育考试院,记入高考诚信电子档案。
2、对在提前招生工作中存在违规的行为,一经查实,依据《国家教育考试违规处理办法》(教育部令第33号)和《普通高等学校招生违规行为处理暂行办法》(教育部令第36号)等严肃处理。
十一、相关事宜
1、已被我校提前招生录取的考生,不再参加普通高校招生其他任何形式的录取。
2、对提前招生的考生身体要求,按国家普通高校招生体检标准执行。已录取的考生如参加高考体检不符合相关规定,学校将报上级主管部门批准,取消其录取资格。
十二、招生咨询方式
地址:南京市浦口区黄山岭路69号,邮政编码:211800
招生咨询电话: 025-68172882、68172899、18860950283、18860950273
网上咨询QQ(查找公众服务号):800023267
微信订阅号:jsjkzyxy(江苏卫生健康学工处招就办)
学校招生信息网址:http://www.jssmu.edu.cn/zsxxw
十三、本招生简章由江苏卫生健康职业学院学生工作处负责解释。
十四、具体招生简章以江苏省考试院公布为准,未尽事宜请注意学院招生网站通知。
注:本文内容来源江苏卫生健康职业学院招生信息网,由江苏招生考试网团队(微信公众号:jszkwx)排版编辑,如有侵权,请及时联系管理员删除。

