2020年省内提前招生要开始了,很多同学已经开始选择和.了解自己的心仪院校和专业了吧。小编今天特地整理出一些你们感兴趣的问题,来给大家逐一解答 !
1、你校是什么性质的学校?招生计划属于什么类型?
我校是1902年由张謇创办的全国第一所独立设置师范学校,是中国师范教育的三大源头之一。我校的招生计划属国家教育部计划,由江苏省发展与改革委员会、江苏省教育厅直接下达。学生毕业享受普通高校毕业生同等待遇,获得教育部统一印制的毕业证书,教育部电子注册,国家承认学历。
2、你校毕业后有学历提升途径吗?
为了满足学生学历提升的需求, 学校与南通大学、江苏第二师范学院、南京晓庄学院、江苏师范大学、扬州大学等国内本科院校合作, 开通了“专转本”、“专接本”等多种形式的“专科后”学历提升途径。师范类专业专转本通过率连续多年在省内名列前茅!
3 、你校的收费标准如何?
学费收费标准:
文科类:4700元/生·学年
工科类:5300元/生·学年
艺术类:6800元/生·学年
体育类:4800元/生·学年
住宿费:不同校区收费略有差异,1000元-2000元/生·学年。
4、2020年提前招生范围及对象是哪些?
已参加2020年普通高考报名,且符合院校报名条件的高中教育阶段毕业生均可报考。其中,报考文科类和理科类专业的考生学业水平测试必修科目成绩均须达到合格(或C级及以上等级);报考艺术类专业的考生七门学业水平测试必修科目成绩中不合格(或D级)科目不超过三门。
5、提前招生具体报名时间是?
2020年2月20日-2月22日
6、提前招生高中学业水平补测试时间怎么安排呢?
普通高中学业水平测试成绩不符合要求的考生,可于高职院校提前招生报名开始前,到户籍所在县(市、区)招办办理相关必测科目考试补报名手续,并按要求参加考试(补测试时间为2020年3月14日至15日)。
7、提前招生的报名方式有哪些呢?
报名方式:考生须在规定时间内登录江苏省教育考试院门户网站(http://www.jseea.cn)高职提前招生报名端口进行网上报名,并在网上支付考试费用。
8、你校今年提前招生有哪些专业?计划是多少?

注:以上招生专业及计划,最终以江苏省教育考试院公布为准。
9、提前招生可以填报几个学校?几个专业?
考生在报名的同时填报专业志愿,每位考生可报1所院校志愿和6个专业志愿。
2020年4月28日上午9:00至12:00,未被录取且达到规定成绩要求的考生可在高职提前招生志愿填报系统中填报调剂志愿,可填报1所院校志愿和6个专业志愿。
10、你校提前招生可以免文化测试吗?
不可以,必须参加由省教育考试院组织的语文、数学、外语科目文化测试。语文、数学、外语科目的测试安排在3月16日进行。
11、你校提前招生需要面试或专业加试吗?
报考我校师范类专业和国际邮轮乘务管理专业的考生,需参加我校组织的面试。面试合格方可录取,不参加面试或面试不合格,不予录取。体育类考生须参加我校组织的专业技能加试,加试成绩合格方可录取。
12、那师范类和国际邮轮专业面试内容是什么?
面试内容:
1.学前教育专业:身高测量、五官形体检查、言语水平测试、音准测试、色觉、舞蹈动作测试;
2.音乐教育专业:身高测量、五官形体检查、言语水平测试、音准测试、舞蹈动作测试;
3.美术教育专业:身高测量、五官形体检查、言语水平测试、色觉;
4.国际邮轮乘务管理专业:身高测量、五官形体检查、言语水平测试、英语口语测试、心理测试。
13、体育专业加试有哪些项目?
加试内容:100米跑、原地前抛实心球(2公斤)、800米、立定三级跳。
14、面试和体育专业加试的时间地点?
时间:2020年4月12日上午8:30至16:00
地点:南通师范高等专科学校(南通市经济技术开发区育贤路2号)
15、你校有优录政策吗?
凡是近五年内(2015年1月1日以后)获得以下成绩或证书的,优先满足第一志愿,但必须参加省文化联合测试,报考师范类或国际邮轮专业的必须面试合格,报考体育类的必须专业测试合格。
个人参加由省教育厅组织的各类竞赛,获得省级二等奖以上的,团体获前三名的;
个人参加各地级市教育局组织的各类竞赛获一等奖的;
参加各级各类考级,获九级以上证书(不含书法等级考试证书)。
符合专业优录政策的考生,须将证书原件于4月10日前送(寄)至南通师范高等专科学校招生就业处,由学校纪委、招生就业处共同审核,审核后在学校网站公示,逾期不再受理。邮寄地址:南通市开发区育贤路2号南通师范高等专科学校招生就业处收,电话0513-55092012。
16、你校提前招生的录取办法是什么?
(一)师范类专业、国际邮轮乘务管理专业在面试合格的基础上,按照“分数优先、遵循志愿”的原则,依次按照文化测试成绩、语文成绩、数学成绩、外语成绩的顺序进行排序,择优录取。
(二)其他高职类专业按照“分数优先、遵循志愿”的原则,依次按照文化测试成绩、语文成绩、数学成绩、外语成绩的顺序进行排序,择优录取。
(三)艺术类专业须有省艺术统考成绩,且专业成绩合格,按照“专业分数优先、遵循志愿”的原则,依次按照省艺术统考成绩、文化测试成绩、语文成绩、数学成绩、外语成绩的顺序进行排序,择优录取。
(四)体育类须参加我校组织的专业加试,且专业加试成绩合格,按照“专业分数优先、遵循志愿”的原则,依次按照体育专业加试成绩、文化测试成绩、语文成绩、数学成绩、外语成绩的顺序进行排序,择优录取。
(五)报考师范类专业和国际邮轮乘务管理专业,不参加面试或面试不合格,不影响其它高职类专业录取。
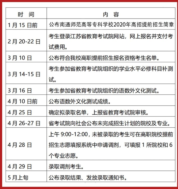
17、你校提前招生日程安排怎样的?

18、如果有问题要咨询你们,如何联系?
招生就业网:http://zsjy.ntnc.edu.cn
招生政策联系电话:0513-55092012
注:本文内容来源南通师范高等专科学校招生就业处,由江苏招生考试网团队(微信公众号:jszkwx)排版编辑,如有侵权,请及时联系管理员删除。

