一、学院代码 1274
二、学院名称 苏州经贸职业技术学院
三、学院性质 省属公办高校
四、办学层次 高职(专科)
五、学院地址 苏州市国际教育园北区学府路287号
六、学院概况
苏州经贸职业技术学院是一所隶属于江苏省教育厅的公办全日制高等职业院校,坐落在苏州国际教育园北区,南依上方山国家森林公园、东临国家级太湖风景区石湖景区,占地面积820亩,是省级园林式单位。学院是教育部高职高专人才培养工作水平评估优秀单位、江苏省示范性高等职业院校、国家大学生文化素质教育基地。学院荣获江苏省文明校园、江苏省职业教育先进单位、江苏省教学工作先进高校、江苏省高等学校和谐校园、江苏省高等学校思想政治教育工作先进集体、江苏省高校毕业生就业工作先进集体等荣誉。学院现有在校生10223名,教职工507名:其中副高职称以上人员179名,博士21名,“双师”素质教师占比84%。2019年,学院周燕教授获全国优秀教师称号。
学院以立德树人为根本,定位“聚焦智慧企业、聚力智慧服务,成就智慧人生”,实施“433”学生成才工程,为学生搭建人生出彩的舞台。近三年1000余名学生在全国、省市比赛中获奖:获得中国“互联网+”大学生创新创业大赛金奖1项、铜奖1项,全国职业院校技能大赛一等奖2项、二等奖2项、三等奖1项,全国“挑战杯”职业院校创新创业大赛一等奖1项等。1名毕业生在中央电视台“挑战不可能”节目中创造吉尼斯世界纪录。学院大力开展创新创业教育,设置了5800平方米大学生创业园,近五年成功孵化123家学生创业企业。
学院毕业生就业率始终保持在97%以上,连续六次获评“江苏省就业工作先进集体”,70%以上毕业生能够在苏州就业且待遇优厚。学院设立宽松的转专业通道,为学生的个性化发展提供便利。学院鼓励并帮助学生通过专转本等形式继续深造获得本科学历,近几年报考专转本录取率达60%以上,退役士兵大学生转本率达100%。
七、招生范围及对象
江苏省内已报名参加2020年全国普通高等学校统一招生考试的应、往届普通高中毕业生,且学业水平测试成绩达到5合格(或C级以上等级);报考艺术类专业的考生,七门学业水平测试必修科目成绩中不合格科目不得超过三门。目前尚未参加普通高考报名的考生,须提前到所在县(市、区)招办先补办高考报名手续,否则不具备提前招生报名资格。
八、招生专业及计划




(具体以省教育考试院公布为准)
九、考生报名及志愿填报
1.报名形式:网上报名。
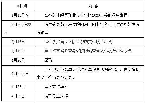
2.报名时间:2020年2月20日至2月22日。
3.网上报名网址:登录我院门户网(http://www.szjm.edu.cn)或招生网(https://www.szjm.edu.cn/zsjyc)入口进入教育考试院报名系统(或直接进入教育考试院报名系统),按报名流程填报相关信息。
4. 志愿填报:
考生在报名的同时填报专业志愿,考生按科类填报专业志愿,普通类与艺术类不能兼报,普通类考生可同时填报6个专业志愿和1个服从志愿,艺术类最多可填报4个专业志愿和1个服从志愿。
5.报名考试费:语数英每科考试费为15元(网上支付)。
6.报名程序:
已参加2020年全国普通高考报名的考生,登录教育考试院网站报名,按流程填报相关信息并登录网上支付页面支付文化联测报名考试费,支付成功即本次提前招生报名成功。
十、体检要求
参加江苏省高校招生统一体检,身体健康,符合标准,达到教育部规定的相关专业录取要求。
十一、考核方法
考生参加由省教育考试院统一组织的文化联合测试。
1.科目:语文、数学、外语。
2.形式:笔试,由省教育考试院组织命题、考试和评卷。
3.时间:3月16日。
4.地点:在考生所在市进行。
5.成绩查询:4月10日登录江苏省教育考试院网站www.jseea.cn查询。
十二、加分政策(按照江苏省2020年高职提前招生加分政策执行)
1.烈士子女,录取时加10分。
2.少数民族考生,录取时加3分。
3.自谋职业的退役士兵,录取时可加5分。在服役期间荣立二等功(含)以上或被大军区(含)以上单位授予荣誉称号的退役军人,录取时可加10分。
4.归侨、归侨子女、华侨子女和台湾省籍考生录取时加10分。
十三、录取
录取工作在省教育考试院领导和监督下,由学院统一组织录取,按照考生考核总成绩从高到低录取。考生考核总成绩=文化联考分值+政策加分。
1.录取控制线:学院所有招生专业录取最低控制线为语、数、外文化测试总成绩达120分(含政策加分)。
2.录取原则
(1)总的录取原则:按照“分数优先,遵循志愿”的原则,按考生考核总成绩由高分到低分录取,同分的考生按文化联测分值语、数、外成绩顺序依次排序。
(2)有下列情形之一不予录取或取消入学资格:①考试违纪的;②未体检或体检不合格。
3.学院根据录取原则预录取,拟录取考生名单上报省考试院审核。
4.拟录取名单经省考试院审批后,录取结果在学院招生网站上正式公布,学院发放录取通知书。
十四、日程安排

十五、监督机制
为保证提前招生选拔工作公平、公正,学院纪检监察部门对录取过程实行全程监督。监督电话0512-62910409。
十六、违规处理
1.凡在提前招生中违规的考生及工作人员,按教育部令第33号《国家教育考试违规处理办法》处理。考生的违规情况将报省教育考试院,记入考生高考诚信电子档案。
2.考生本人应本着“诚信”的原则,参加此次考试。如有弄虚作假者,一经查实,将取消其提前招生录取资格。
十七、相关事宜
提前招生为国家授权的一种录取方式,且高考前就完成录取工作。按教育部文件规定,考生参加提前招生考试,若被正式录取等同于普通高考录取考生,考生不再参加普通高校招生其他任何形式的录取。
十八、本章程由苏州经贸职业技术学院招生与就业创业处负责解释。
十九、联系方式
电 话: 0512-62910011
提前招生专用QQ群:511807258
地 址: 江苏省苏州市国际教育园北区学府路287号
邮 编:215009
网 址:http://www.szjm.edu.cn/
注:本文内容来源苏州经贸职业技术学院招生网,由江苏招生考试网团队(微信公众号:jszkwx)排版编辑,如有侵权,请及时联系管理员删除。

