江苏农牧科技职业学院作为中国特色高水平高职学校建设单位,根据教育部和江苏省教育厅深化考试招生制度改革的要求,在高职院校提前招生改革试点基础上,2020年继续开展提前招生改革试点工作。为探索人才选拔新路,选拔具有特长或综合素质好的优秀人才,根据教育部和江苏省教育厅有关文件精神,特制定本简章。
一、招生范围及对象
已参加江苏省2020年普通高考报名,且符合院校报名条件的高中教育阶段毕业生均可报考。其中,报考文科类和理科类专业的考生学业水平测试科目成绩中合格科目须达到五门;报考艺术类专业的考生须参加全部7门学业水平测试科目的考试且成绩中合格科目须达到四门。
普通高中学业水平测试成绩不符合要求的考生,可于高职院校提前招生报名开始前,到户籍所在县(市、区)招办办理相关必测科目考试补报名手续,并按要求参加考试。
二、招生专业、计划及学费

注:以江苏省教育考试院正式公布的专业、计划及收费标准为准。
三、报名及缴费
1.报名时间
2020年2月20日至22日
2.报名方式
考生通过我校网站(http://www.jsahvc.edu.cn)点击“提前招生报名入口”进行报名,也可登录江苏省教育考试院门户网站(http://www.jseea.cn)进行报名。
3.报名流程
登入网站→注册并填写考生信息→填报专业志愿→付费并确认提交。
4.报名考试费及缴费方式
文化测试费45元(语文、数学、外语每门15元)。考生在报名网站按流程填报相关信息后在网上支付页面付费并确认提交。
5.领取准考证
考生关注江苏省教育考试院网站通知,自行在网上打印。
四、考核办法
考核工作在江苏省教育考试院指导与监督下,我校采取 “文化测试成绩+政策加分”的形式对考生进行考核。
1.文化测试内容与分值
文化测试由江苏省教育考试院组织命题、考试和评卷,共考语文、数学、外语3门,每门分值为100分。
2.文化测试时间与地点
时间:3月16日(周一)
地点:由江苏省教育考试院统一安排,考生集中在所属省辖市参加测试。
3.加分政策
凡有下列情形之一的考生,我校予以加分录取:
(1)自主就业的退役士兵可加5分;在服役期间荣立二等功以上或被战区(原大军区)以上单位授予荣誉称号的退役军人可加10分。
(2)烈士子女可加10分。
(3)少数民族考生报考省属普通高校时可加3分。
(4)归侨、归侨子女、华侨子女和台湾省籍考生可加10分。
注:以上加分依据由江苏省教育考试院提供给我校,无需考生本人提供。
五、录取
1.划线原则
录取控制线根据招生计划数和考生考核成绩确定,考核成绩=文化测试成绩+政策加分。
2.录取原则
按照“考核成绩由高到低并满足考生专业志愿要求”的原则进行录取;报考艺术类专业的美术类考生单独录取。
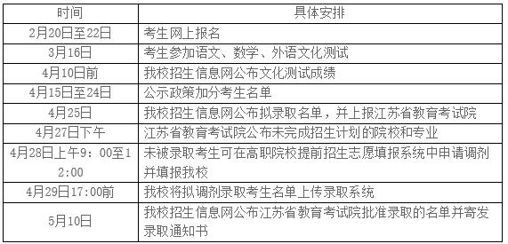
六、日程安排

七、领导与监督机制
1.我校纪检监察室全过程参与提前招生工作,实施监督。招生工作严格执行教育部关于高校招生实施“阳光工程”的各项要求,主动接受江苏省教育厅及社会各界的监督。
2.我校招生录取工作在江苏省教育考试院统一领导下进行,由我校提前招生工作领导小组具体负责组织实施。
八、相关事宜
1.按江苏省教育厅文件规定,考生参加我校提前招生考试,若被录取,不再参加任何其他形式的录取。
2.所有考生须参加高考体检且结果符合高校招生体检指导意见的相关要求,否则不予录取。
3. 凡在提前招生中违规的考生,按教育部令第33号《国家教育考试违规处理办法》处理。考生的违规情况将报江苏省教育考试院,记入高考诚信电子档案。
九、联系方式
地址:泰州市凤凰东路8号——江苏农牧科技职业学院招生就业处
邮政编码:225300
学校网址:http://www.jsahvc.edu.cn
联系人及电话:黄老师、郭老师(电话:0523-86158666),戴老师(电话兼传真:0523-86356530),姜老师(电话:0523-86158999)
十、其他
1.如政策有调整,以经江苏省招委会批准的2020年招生政策为准。
2.本简章由江苏农牧科技职业学院招生就业处负责解释。
注:本文内容来源江苏农牧科技职业学院招生信息网,由江苏招生考试网团队(微信公众号:jszkwx)排版编辑,如有侵权,请及时联系管理员删除。

