徐州工业职业技术学院1964年建校,为全日制公办高校,隶属江苏省教育厅,是中国特色高水平高职学校和专业建设计划建设单位、江苏省高水平高等职业院校建设单位、江苏省示范性高职院校、全国高校实践育人创新创业基地、全国高等职业院校服务贡献50强院校(连续4年)、全国高等职业院校国际影响力50强院校(连续2年)、全国高分子材料(橡胶)职教集团牵头单位、全国高职高分子材料生产及加工类专业委员会主任单位、全国高职化工安全及环保类专业委员会主任单位、教育部现代学徒制试点院校、国家教学成果奖获奖院校以及江苏省学分制改革试点单位。
学院占地1100余亩,建筑面积33.2万平方米,学历教育在校生规模1.2万人,设有7个二级学院和39个招生专业、4个国家级实训基地、3个省级实训基地和6个省级研发中心,坐落在两汉文化旅游区,南依风景迤逦九里山,北望碧波荡漾九里湖,山水相连、人文荟萃;校园芳草萋萋,环境幽雅,是求知成才的理想之所。
一、招生对象及条件
江苏省内已报名参加2020年全国普通高等学校统一招生考试的应、往届普通高中毕业生或同等学历者,且满足下列条件:

普通高中学业水平测试成绩不符合要求的考生,须于高职提前招生报名工作开始前,到户籍所在地县(市、区)招办办理相关必测科目考试补报名手续,并按要求参加考试。
二、招生专业及人数

注:1.根据考生报考及考试情况,上表中招生计划数经江苏省教育厅批准可作适当调整。
2.“■”表示中国特色高水平高职学校专业群建设计划专业;“▲”表示中央财政支持重点建设专业;“◆”表示江苏高校品牌专业建设工程一期项目;“●”表示江苏省示范建设专业;“★”表示江苏省特色专业;“◇”表示江苏省高水平骨干专业;“◎”表示江苏省重点专业群专业;“☆”表示江苏省徐州市特需专业。
三、报名方式与时间
1.报名形式:网上报名。
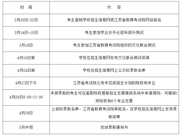
2.报名时间:2020年2月20日至2月22日(确认工作与网上报名同步进行)。
3.网上报名网址:考生既可通过江苏省教育考试院网站(http://www.jseea.cn),也可通过我校招生网(http://zsb.xzcit.cn)进入我校网站进行报名。
4.网上报名流程:登入网站→注册→填写考生信息→填报专业志愿→确认提交→考生网上支付报名考试费。
5.报名考试费:语文、数学、外语文化联测考试费每门15元,共计45元。考试费支付成功后即报名成功。
四、考核科目与办法
1.考核内容:凡报考我校考生均须参加语文、数学、外语科目文化测试,我校不组织技能考试或面试。文化测试由省教育考试院负责组织命题、考试和评卷等工作。语文、数学、外语三门科目总分数均为100分,各科成绩以原始分呈现。考生根据其高考报名时的外语科目语种参加相应外语科目测试。
2.考核时间和地点:语文、数学、外语科目测试安排在2020年3月16日进行,由各市招办统一组织。
五、加分政策
凡有下列情形之一的考生,我校可予以加分录取:
1.少数民族考生可加3分。
2.自主就业的退役士兵可加5分。
3.在服役期间荣立二等功以上或被战区(原大军区)以上单位授予荣誉称号的退役军人可加10分。
4.烈士子女可加10分。
5.归侨、归侨子女、华侨子女和台湾省籍考生可加10分。
符合加分条件的考生,所加分值计入省文化联考成绩总分,我校不再重复加分。
六、录取规则
录取工作在江苏省教育考试院领导下,由学校统一组织录取,录取过程坚持公平、公正、公开以及择优录取的原则。
1.录取总分
录取总分由省文化联考成绩和加分构成,即:录取总分=省文化联考成绩+加分。
2.划线原则
根据招生计划数、考生录取总分和报考人数,分别按照文理类、美术类划定。
3.录取原则(含调剂志愿录取原则)
所有考生实行按类别统一录取,采取“分数清”的原则,按考生录取总分由高分到低分录取。填满6个专业志愿,不予退档,并满足考生的第一专业志愿。同分的考生依次按省文化联考语文、数学、外语成绩进行排序,如省文化联考各科成绩仍相同则全部录取。
4.调剂志愿申请
如招生计划有余额,我校将于2020年4月27日下午通过省教育考试院平台向社会公布,未被录取考生可于4月28日上午9:00-12:00在高职院校提前招生志愿填报系统中申请调剂,可填报我校6个专业志愿和服从志愿。
5.录取通知书发放
学校根据录取原则预录取,将拟录取考生名单上报江苏省教育考试院审核。拟录取名单经江苏省教育考试院审批后,录取结果在江苏省教育考试院网站和学校招生信息网上公布,学校发放录取通知书。
七、转专业政策
学院转专业政策尊重学生自主选择,鼓励学生个性化发展。新生在第一学期期末可申请免费转专业一次。
八、日程安排

九、体检要求
参加江苏省高校招生统一体检,符合高校招生体检指导意见要求和教育部规定相关专业的身体要求。
十、监督机制
1.为保证提前招生选拔工作公平、公正,学院成立由相关职能部门、纪检部门组成的监督工作组,对招生录取实行全程监督,及时回复考生申斥,广泛接受社会监督。徐州工业职业技术学院纪检部门联系电话:0516-85782200。
2.考生本人应本着“诚信”的原则,参加此次考试,提供材料必须真实。如有弄虚作假者,一经查实,将取消其提前招生录取资格。
十一、违规处理
凡在提前招生中违规的考生及工作人员,一经查实,将依据《国家教育考试违规处理办法》(教育部令第33号)和《普通高等学校招生违规行为处理暂行办法》(教育部令第36号)等规定严肃处理。考生的违规情况将报江苏省教育考试院,记入高考诚信电子档案。
十二、联系方式
联系地点:江苏省徐州市鼓楼区襄王路1号
邮政编码:221140
联系人:王老师、李老师
咨询电话:0516-85782003、85782059、85782036、85782000
学校网址:http://www.xzcit.cn
学校招生信息与服务网网址:http://zsb.xzcit.cn/
电子邮箱:zsb@mail.xzcit.cn
十三、本招生章程由徐州工业职业技术学院招生办公室负责解释。
注:本文内容来源徐州工业职业技术学院招生信息与服务网,由江苏招生考试网团队(微信公众号:jszkwx)排版编辑,如有侵权,请及时联系管理员删除。

