江苏建筑职业技术学院是省属全日制公办普通高校,是国家示范性高职院校,是中国特色高水平专业群建设A档单位,是江苏省高水平高职院校,是江苏省重点打造8所在全国具有领军地位、专业建设水平高、国际化程度高、特色鲜明、成果丰硕的“卓越高等职业院校建设单位”之一,是全国毕业生就业典型经验高校、全国毕业生就业竞争力示范校、江苏省大学生就业工作先进集体。现有普通全日制在校生13000人。
一、招生对象及条件
1.江苏省内已参加2020年普通高考报名的应届和往届高中毕业生。
报考文理类专业的考生,4月20日前必修科目成绩均须达到合格(或C级及以上等级)。
报考艺术类专业的考生,4月20日前七门学业水平测试必修科目成绩中不合格(或D级)科目不超过三门。
2.江苏省内已参加2020年普通高考报名的退役士兵考生(学业水平测试成绩不做要求)。
二、招生专业及人数


注:
①根据考生报考及考试情况,上表中招生计划数经江苏省教育厅批准可作适当调整。
②海外本科直通车项目详细说明请查阅我校招生网。
三、报名时间及程序
1.报名形式:网上报名。
2.报名时间:2020年2月20-22日
3.报名网址:江苏建筑职业技术学院招生网(http://zsb.jsjzi.edu.cn/);
江苏省教育考试院网(http://www.jseea.cn/)。
4.报名程序:登录网站→填报专业志愿→付费确认提交。
5.志愿填报:我校按考生第一志愿专业录取。考生只可填报文理类或艺术类一个专业大类中的专业,最多可填报6个专业志愿和1个服从志愿。
6.报名费用

注:退役士兵考生免文化测试,报名时不用缴文化测试费用。
四、考核办法
文理类及艺术类考生均须参加省教育考试院组织的语文、数学、外语科目文化测试。考生根据其高考报名时的外语科目语种参加相应外语科目测试。
退役士兵考生均须参加面试。面试方案由学校根据相关专业学习需要制定,主要考核语言表达能力、逻辑思维能力、分析问题和解决问题能力等基本素质。
1.考试类别与分值

2.考试时间、地点及准考证发放

注:考生必须持准考证和身份证参加文化测试或面试。
五、政策性加分
凡有下列情形之一的考生,经学校招生工作领导小组审核,公示无异议后,录取时将在考生考核分值的基础上进行加分。
1.自主就业的退役士兵可加5分;在服役期间荣立二等功以上或被战区(原大军区)以上单位授予荣誉称号的退役军人可加10分。
2.烈士子女可加10分。
3.少数民族考生可加3分。
4.归侨、归侨子女、华侨子女和台湾省籍考生可加10分。
六、录取办法
录取工作在江苏省教育考试院领导下,由学校统一组织录取。录取时依据考生成绩分专业类别(文理类、艺术类)和生源类别(普高生和退役士兵考生)分别从高到低录取。
1.考生成绩

2.划线原则
录取控制线根据招生计划数和考生成绩,按专业类别和生源类别分别划定。
3.录取原则
“分数优先,遵循志愿”,分专业类别和生源类别按考生成绩由高分到低分顺序录取,不跨类录取。
4.参加省文化测试考生录取方法
考生必须取得语文、数学、外语三门科目的成绩。考生分文理类、艺术类,由高分到低分排序,所有达录取控制线的考生均按第一志愿专业录取。
5.退役士兵考生录取办法
(1)退役士兵考生单列计划、单独考核、单独录取。
(2)退役士兵考生免文化测试,但必须参加面试,面试合格方可录取。
(3)由高分到低分排序,所有达录取控制线的考生均按第一志愿专业录取。
6.确定预录取名单,报江苏省教育考试院审批。
7.未被其它院校录取的考生,可以申请调剂到我校未完成招生计划数的专业。申请调剂的考生须有文化测试成绩。我校依据考生文化测试成绩按照前述的规则择优录取。
8.录取结果经江苏省教育考试院审批后,挂网发布,发放录取通知书。
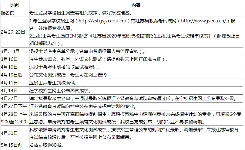
七、日程安排

八、奖贷助学措施
(1)家庭经济困难新生凭录取通知书等相关资料到当地资助中心办理生源地信用助学贷款,最高可贷8000元/人.年,如所在地无生源地信用助学贷款政策的,可来校报到后申请国家助学贷款。
(2)我校视家庭经济贫困状况,定期或不定期地给特困生发放补助,解决生活困难。校内设立多个勤工助学岗位,鼓励学生自食其力,解决生活困难。
(3)家庭经济困难新生入学后可申请国家助学金,最高4000元/人.年。
(4)在校学生可参加国家奖学金(8000元/人.年)、国家励志奖学金(5000元/人.年)、企业奖学金等的评定。
(5)30%的在校学生可获得校级奖学金,最高3000元/年。
(6)高分奖励:依据《江苏建筑职业技术学院高分考生入学奖励办法》,对成绩排在我校前1%的考生进行高分奖励。一等奖5000元/人,二等奖3000元/人,三等奖2000元/人。
九、监督机制及违规处理
1.为保证提前招生录取工作公平、公正、公开,学校成立由相关职能部门、纪检部门和专职教师组成的专家组,对考生进行综合考核。考核结果上报学校招生工作领导小组审批,并向社会公布。
2.考生本人应本着“诚信”的原则参加此次考试,提供材料必须真实。如有弄虚作假者,一经查实,将取消其提前招生录取资格。
3.凡在提前招生中违规的考生及工作人员,一经查实,依据《国家教育考试违规处理办法》(教育部令第33号)和《普通高等学校招生违规行为处理暂行办法》(教育部令第36号)等严肃处理。考生的违规情况将报江苏省教育考试院,记入高考诚信电子档案。
十、相关说明
1.提前招生为国家授权学校独立组织考试录取的一种方式,且高考前就完成录取工作,按教育部文件规定,考生参加我校提前招生考试,若被正式录取,不得再参加全国统一高考,未被录取的可继续参加全国统一高考。
2.提前招生录取时根据实际情况可对各类计划进行适当调整,如调减计划,最终计划数不得少于报考该专业类别最低文化合格线考生人数,并报请江苏省教育厅批准。
3.提前招生的考生入校后进行体检和资格复查,体检不合格或资格复查不合格者,学校将报上级主管部门批准,取消其入学资格。
十一、招生咨询及联系方式
招生微信号:jsjzizs
招生QQ群:237214406
招生电话:0516-83889021、83888688、83996350、83996351
联系人:宋老师、索老师
学校招生网址:http://zsb.jsjzi.edu.cn/
学校网址:http://www.jsjzi.edu.cn/
学校地址:江苏省徐州市泉山区学苑路26号
邮政编码:221116
十二、本招生章程由江苏建筑职业技术学院招生工作领导小组负责解释。
十三、招生章程以江苏省教育考试院最终公布为准,其他未尽事宜请关注学校招生网站通知。
注:本文内容来源江苏建筑职业技术学院招生网,由江苏招生考试网团队(微信公众号:jszkwx)排版编辑,如有侵权,请及时联系管理员删除。

