江苏经贸职业技术学院,隶属于江苏省教育厅的全日制公办普通高校,学校坐落在钟灵毓秀、虎踞龙盘的六朝古都南京,是江苏省唯一一所财经类国家示范性(骨干)高职院校,2019年入选中国特色高水平高职学校建设单位。根据江苏省教育厅有关文件精神,特制定本章程。
一、招生对象及范围
1.已参加2020年普通高考报名,且符合院校报名条件的高中教育阶段毕业生均可报考。其中,报考文科类和理科类专业的考生学业水平测试必修科目成绩均须达到合格(或C级及以上等级);报考体育类和艺术类专业的考生七门学业水平测试必修科目成绩中不合格(或D级)科目不超过三门。
2.普通高中学业水平测试成绩不符合要求的考生,于2月20日前须到户籍所在县(市、区)招办办理相关必测科目考试补报名手续,并按要求参加考试。
3.具有复员军人证件的退役士兵,学业水平必修科目测试成绩不作要求。
二、招生专业及计划数(学制:3年)
备注:招生专业及计划以省教育考试院正式公布为准;考生身体要求参照国家普通高校招生体检标准执行。
三、报名及志愿填报
1.报名形式:网上报名
2.报名网址:学校招生网站https://zb.jvic.edu.cn/ddzs/或省考试院网站http://www.jseea.cn
3.报名时间:2月20日—22日
4.报名考试费:语数外文化测试费为45元/生。综合素养测试费为60元/生,艺术专业加试费为120元/生。考生均是网上交费、打印准考证。
5.专业志愿填报:考生可填报六个专业志愿和一个服从志愿,普通类和艺术类不得跨科类填报。
6.报名流程:登陆学校招生网站或考试院网站→填报相关报名信息→网上支付文化测试考试费→支付成功即报名成功。
四、考核
考核工作在江苏省教育考试院指导与监督下,实行“文化测试+综合素养测试”相结合的考核模式。文化测试和综合素养测试分别由省教育考试院和学校统一组织进行,综合素养测试考核形式和内容根据考生科类的不同而分别设置。

(1)全体考生(除退役士兵)均须参加语数外文化测试,普通类考生须参加职业倾向性测试;艺术类考生须参加专业加试,详见《2020年高职提前招生艺术类招生专业加试考核办法》(附件5)。
(2)凡报考空中乘务专业的考生,除参加职业倾向性测试, 还须参加专业面试,主要考核考生的表达能力、思辨能力、心理素质、应变能力、亲和力、沟通能力、普通话等。加试成绩为合格或不合格,详见《2020年高职提前招生空中乘务专业加试考核办法》(附件3)。
(3)凡报高尔夫球运动与管理专业的考生,除参加职业倾向性测试,还须参加相关专业加试,主要考核立定跳远、坐位体前屈、三米线移动、1分钟仰卧起坐。加试成绩为合格或不合格。详见《2020年高职提前招生高尔夫专业加试考核办法》(附件4)。
五、关于体育、艺术特长的考生选拔
1.体育与艺术特长生招生计划

2.报考我校体育和艺术特长生的考生,除按照正常流程报名并参加文化测试,还须根据安排参加学校统一组织的艺术和体育特长生加试,具体要求详见《2020年高职提前招生体育特长生招生办法》(附件1)和《2020年高职提前招生艺术特长生招生办法》(附件2)。可登陆学校招生网高职提前招生专栏下载相关附件及《2020年提前招生体育特长生报名表》、《2020年提前招生艺术特长生报名表》,报名表填写后连同本人身份证、相关证明等材料复印件于2月20日-3月1日邮寄至招生就业处。
3.报考我校体育和艺术特长生的考生,加试通过可不参加综合素养测试。加试未通过的考生,仍需参加综合素养测试,按普通类考生正常参与录取。
六、招录退役士兵相关事项
根据《省政府省军区印发关于进一步加强退役士兵安置工作实施意见的通知》(苏政发〔2013〕161号)精神,我校在2020年高职提前招生中招收退役士兵考生,单列计划、单独录取。
1.招收退役士兵考生专项计划共50名,每个专业招收退役士兵考生人数不超过3名。
2. 退役士兵考生报考我校,除按照正常流程报名外,同时登陆学校招生网高职提前招生专栏下载《江苏省2020年高职院校高职提前招生退役士兵考生资格审核表》填写,并连同本人身份证、毕业证、复原军人等证件复印件于2月20日-3月1日邮寄至招生就业处。
3.退役士兵考生的录取。退役士兵考生的学业水平测试成绩不作要求,可不参加文化测试,但须参加学校组织的综合素养测试,按照考核成绩采取分数优先的办法确定录取专业。
七、录取
录取工作在江苏省教育考试院领导下,由学校统一组织,坚持公平、公正、公开,依据考生考核总成绩分科类从高到低录取。考生考核总成绩=文化测试成绩+综合素养测试成绩+政策加分。
1.划线原则
录取控制线根据招生计划数和考生的考核总成绩,按普通类和艺术类分科类划线 。
2.录取原则
依照“分数优先、遵循志愿”的录取原则,按考核总成绩由高分到低分录取,考生专业只能在同一科类的专业之间调剂,普通类和艺术类不得跨科类录取。普通类考生同分情况按文化测试成绩、综合素养测试成绩依次排序录取;艺术类考生同分情况按专业加试成绩、文化测试成绩依次排序录取。
凡6个专业志愿中没有报考海外本科直通车专业,原则上即使专业服从调剂也不会调剂至海外本科直通车专业。
凡体艺特长生按照考核总成绩由高分到低分录取,同一类型同一专业录取名额≤3名,单独划线、单独录取。
凡退役士兵按照考核总成绩由高分到低分录取,每个专业录取名额≤3名,单独划线、单独录取。
3.政策加分
凡有下列情形之一的考生,可予以加分,由省教育考试院统一审核公示:
(1)自主就业的退役士兵可加5分;在服役期间荣立二等功以上或被战区(原大军区)以上单位授予荣誉称号的退役军人可加10分。
(2)烈士子女可加10分。
(3)少数民族考生报考省属普通高校时可加3分。
(4)归侨、归侨子女、华侨子女和台湾省籍考生可加10分。
4.学校按照以上录取规则确定拟录取考生名单,通过录取系统报省教育考试院审核后,录取结果在学校招生网站上公布,同时发放录取通知书。
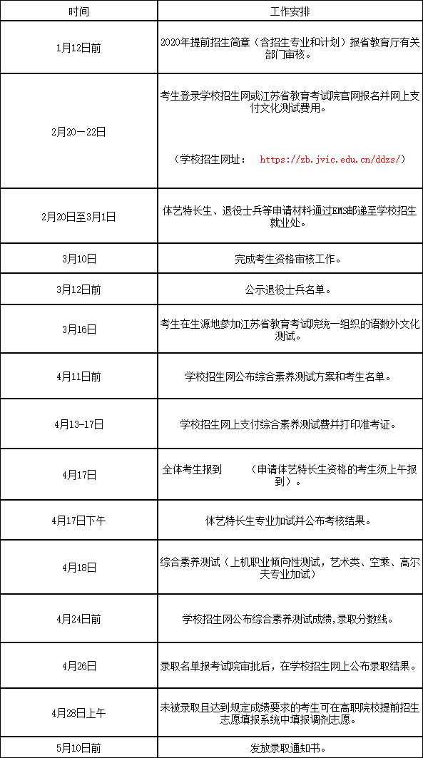
八、日程安排

九、监督机制
1.为保证高职提前招生选拔工作公平、公正,学校成立高职提前招生领导小组,纪检全程参与。测试结果由学校招生就业处汇总后上报高职提前招生工作领导小组审批,并通过网站向社会公布。
2.考生本人应本着“诚信”的原则参加考试,提供材料必须真实。如有弄虚作假者,一经查实,将取消其高职提前招生录取资格。
十、违规处理
凡在高职提前招生中违规的考生及工作人员,按教育部令第33号《国家教育考试违规处理办法》处理。考生的违规情况将报省教育考试院,记入高考诚信电子档案。
十一、相关事宜
1.高职提前招生为国家授权学校独立组织考试录取的一种方式,且在高考前完成录取工作。按江苏省教育厅文件规定, 已被高职院校提前招生录取的考生,不再参加6月份的普通高校招生统一考试和任何其他形式的录取。如确需参加高考,须向高考报名地县(市、区)招办提出书面申请,经批准后方可参加,但不得再参加任何形式的录取。
2.对高职提前招生的考生身体要求,参照国家普通高校招生体检标准执行。
3.高职提前招生录取考生入校后进行体检和资格复查,体检不合格或资格复查不合格者,学校将报上级主管部门批准,取消其入学资格。
十二、本简章由江苏经贸职业技术学院招生就业处负责解释.
十三、联系方式
1.学校地址:南京市江宁区龙眠大道180号邮政编码:211168
2.咨询电话:400-040-1156025-5271018952710208(兼传真)
3.E-MAIL:jsjmzb@163.com
4.学校网址:https://www.jvic.edu.cn/
5.学校招生信息网网址:https://zb.jvic.edu.cn/
6.高职提前招生报名网址: https://zb.jvic.edu.cn/ddzs/
注:本文内容来源江苏经贸职业技术学院招生信息网,由江苏招生考试网团队(微信公众号:jszkwx)排版编辑,如有侵权,请及时联系管理员删除。

