南京科技职业学院,隶属于江苏省教育厅的全日制公办普通高校、国家示范性(骨干)高职院校,首批单独招生改革试点院校。为拓宽优秀人才选拔渠道,根据教育部、省教育厅有关规定,特制定2020年提前招生章程。
一、招生范围、对象及体检要求
1.已参加2020年普通高考报名,且符合院校报名条件的高中教育阶段毕业生均可报考。其中,报考文、理科类专业的考生学业水平测试科目成绩有五门达到合格(C级及以上等级);报考体育类和艺术类专业的考生七门学业水平测试科目成绩中不合格科目不超过三门。
2.普通高中学业水平测试成绩不符合要求的考生,可于高职院校提前招生报名开始前,到户籍所在县(市、区)招办办理相关必测科目考试补报名手续,并按要求参加考试。
3.退役士兵,普通高中学业水平测试成绩不作要求。
4.考生须参加江苏省普通高校招生体检,并符合《普通高等学校招生体检工作指导意见》有关要求。空中乘务、飞机机电设备维修专业体检参照《南京科技职业学院空中乘务、飞机机电设备维修专业2020年面试与体检办法》执行(见附件1)。
二、招生专业及人数(学制:三年)

注:对填报海外本科直通车、中外合作办学专业的考生优先录取,海外本科直通车专业经考核发放奖助学金4200元/学年,中外合作办学专业经考核发放奖助学金7500元/学年,即与普通类专业收费标准相同。
三、报名
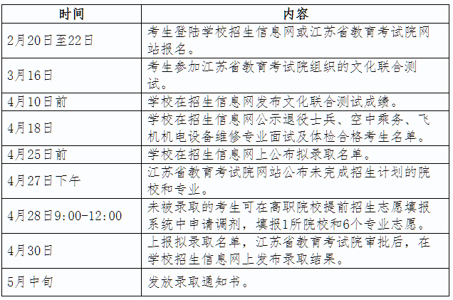
1.报名时间:2020年2月20日至22日。
2.报名流程:
第一步:江苏省教育考试院网站http://www.jseea.cn提前招生报名端口或登陆我校招生信息网http://www.njpi.edu.cn/zjb/进入报名程序,按流程填报相关信息。
第二步:专业志愿填报。先选择报考的科类:文理兼招类或艺术类,后填报专业志愿,考生可填报六个专业志愿及是否服从专业调剂志愿。
第三步:点击报名费支付文化联合测试费(语数外)45元/人,付费成功即本次提前招生报名成功。
3.来我校现场报名:考生本人或考生委托人在报名时间内至南京科技职业学院招生就业处现场报名(报名时必须提供考生本人身份证号和江苏省普通高考考生号)。
四、录取原则
录取工作在江苏省教育考试院领导下,由我校统一组织录取,录取过程坚持公开、公正、公平。
1.录取原则
(1)所有考生(符合条件的退役士兵考生除外)均须参加语文、数学、外语科目文化测试,不可缺考,无最低分数要求。
(2)按照“总分优先、遵循志愿”的原则,分科类根据考生总分由高分到低分依次录取并分配专业(总分=文化联合测试成绩(语数外)+政策加分)。如总分相同者,则按照数学单科成绩优先的原则依次录取。服从志愿只在同科类的专业之间调剂。
(3)空中乘务、飞机机电设备维修专业考生要求面试和体检合格后,方可录取。
(4)新生入学一学期后可以向教务处申请转专业。
2.政策加分
凡有下列情形之一的考生,可予以加分录取:
(1)自主就业的退役士兵可加5分;在服役期间荣立二等功以上或被战区(原大军区)以上单位授予荣誉称号的退役军人可加10分。
(2)烈士子女可加10分。
(3)少数民族考生报考省属普通高校时可加3分。
(4)归侨、归侨子女、华侨子女和台湾省籍考生可加10分。
凡加分考生,在我校招生网站和所在中学公示十天,无异议后执行。如照顾项目和政策有调整,以经省招委会批准的2020年招生政策为准。
3.预录取考生名单上报江苏省教育考试院审批,并在学校招生网站上公示。
五、日程安排
六、其它说明
1.空中乘务、飞机机电设备维修专业面试与体检。
空中乘务、飞机机电设备维修专业体检参照附件1《南京科技职业学院空中乘务、飞机机电设备维修专业2020年专业面试体检办法》执行。
2.退役士兵招生办法参照附件2《南京科技职业学院2020年招收退役士兵公告》执行。
七、领导与监督机制
1.为保证提前招生选拔工作规范、有序、公平、公正、公开,我校成立了招生工作领导小组。同时成立了由纪委监察等部门负责人组成的监督小组,全过程参与监督。考核结果汇总后上报学校招生工作领导小组审批,并向社会公布。
2.考生本人应本着诚信的原则参加考试,提供材料必须真实。如有弄虚作假者,一经查实,将取消其招生录取资格。
八、违规处理
凡在提前招生中违规的考生及工作人员,按教育部令第33号《国家教育考试违规处理办法》,教育部令第36号《普通高等学校招生违规行为处理暂行办法》处理。考生的违规情况将报江苏省教育考试院,记入高考诚信电子档案。
九、相关事宜
1.提前招生为国家授予学校独立组织考试录取的一种方式,按江苏省教育厅文件规定,已被我校提前招生录取的考生,不再参加6月份的普通高校招生统一考试和任何其他形式的录取。如需参加高考,须向高考报名地县(市、区)招办提出书面申请,经批准后方可参加,但不得再参加任何形式的录取。
2.对高职提前招生的考生身体要求,参照国家普通高校招生体检标准执行。
3.高职提前招生录取考生入校后进行体检和资格复查,体检不合格或资格复查不合格者,学校将报上级主管部门批准,取消其入学资格。
十、本招生简章由南京科技职业学院招生就业处负责解释。
十一、联系方式
地址:南京市江北新区欣乐路188号,邮编:210048
招生咨询电话:4008601153(免费)、025-58370715、57054841、57790699、57028510、57795688,联系人:陈老师、杨老师、王老师
学校招生qq群:537080999
学校网址:http://www.njpi.edu.cn
招生信息网:http://www.njpi.edu.cn/zjb/
附件1
空中乘务、飞机机电设备维修专业
2020年面试与体检办法
一、专业介绍
1.空中乘务
本专业立足民航业和外贸等高端服务人才的发展需要,以就业为导向,以校企合作为途径,培养学生具有良好职业道德、较强岗位实践能力、岗位专业综合服务能力及岗位应变能力和可持续发展能力,使学生真正达到综合素质突出、职业修养突出、外语能力突出,既适应航空乘务服务全面、礼仪规范、沟通灵活、气质亲和的职业要求,又掌握外贸商务的职业技能和业务流程,成为服务航空、面向多元的高素质、高技能航空服务型人才。
就业方向:航空公司空中乘务和航空地面服务、铁路等其它单位。
2.飞机机电设备维修
本专业立足培养适合21世纪中国民航业快速发展需要的高级职业技术人才。为适应职业技术人才培训模式的新发展,专业设置以机电一体化为基础,以飞机机电设备维修人才综合培养为重点,突出专业素质、专业知识、专业能力的培养。学习采用1+2模式,学生完成学业考试合格即可取得专科学历和中国民航局颁发的《 CCAR-147培训合格证》、《维修人员基本技能证书》、《民用航空器维修人员基础执照》。
就业方向:航空公司、航空维修企业、机场、通用航空企事业单位以及从事机电一体化工作的相关企业。
以上专业我校联合南京蓝鹰航空职业培训学校实行“学历+技能”联合培养,依托航空公司校企合作的优势,聘请航空公司具有丰富航空服务经验的一线资深教员为学生讲课。毕业生已广泛被优选到中国国航航空、东方航空、南方航空、海南航空、首都航空、深圳航空、港龙航空、春秋航空、长龙航空、吉祥航空、国家电网通用航空公司从事空中乘务工作和机务维修工作,以及京、沪、江、浙、粤等地机场的地面服务工作,受到良好赞誉和认同。
二、专业面试体检说明
报考空中乘务、飞机机电设备维修专业的考生通过我校组织的专业面试、体检合格后方可录取。建议报考空中乘务、飞机机电设备维修专业的考生同时填报其他专业。
三、报名条件
1.符合2020年提前招生报名要求的考生。
2.报考空中乘务专业的考生需身体健康(无传染病、心脏病、哮喘病史、精神病史,肝功能正常),身材匀称,无“X”形腿、“O”形腿,无狐臭,五官端正,肤色好,面部、颈部及手部无明显疤痕、斑点等。身高:女:1.63—1.75米,男:1.75—1.85米。
3.报考飞机机电设备维修专业的考生(限男生)需身体健康(无传染病、心脏病、哮喘病史、精神病史、肝功能正常),身高不限。
四、面试时应交验下列材料
1.居民身份证或户口簿。
2.近期免冠正面2寸彩色照片1张。
3.专业面试费100元。
五、专业体检内容及注意事项
1.经专业面试和身体初检合格的考生,须满足中国民用航空局颁布的空乘员、机务维修人员体检标准(体检费用300元自理)。
2.请参加专业面试的考生着正装,女生请将头发盘起。
六、专业面试、体检时间及地点
1.专业面试时间:2020年2月15日上午8:30-12:00,下午13:00-16:00,地点:南京科技职业学院励志楼211会议室(南京市江北新区欣乐路188号)。
2.体检时间:2020年2月16上午7:30-10:00(面试合格的同学参加体检)
七、咨询电话
025-58370702、025-86657008、13611598521陈老师、13770645285吴老师、18061675958周老师。
附件2
南京科技职业学院2020年招收退役士兵公告
南京科技职业学院自2011年起开始单独招生改革试点工作,是江苏省首批单独招生试点院校之一。按照省教育厅有关规定,2020年我校将继续在提前招生阶段招收退役士兵。现将我校招收退役士兵工作具体事宜公告如下:
一、学校简介
南京科技职业学院是江苏省教育厅直属全日制公办普通高等学校,国家示范性(骨干)高职院校。学院创建于1958年,地处国家级南京江北新区,是江苏省首批开展“高职与本科分段培养项目”试点院校、四年一贯制本科办学试点院校。学校先后获得“全国高职院校就业工作示范单位”、“毕业生就业工作先进集体”。
二、退役士兵报考提前招生须知
1.退役士兵需参加2020年高考报名
退役士兵须参加2020年高考报名。报名时间:2019年11月1日至11月4日。地点:户籍所在县(市、区)招生考试部门(招生办)。报名须准备的材料:二代身份证、户口簿、毕业证(高中或中专、职高、技校等高级中等教育学校或具有同等学力的毕业证)等有关证件。
如因特殊原因不在以上时间报名,可以在2020年2月22日前至生源地县(市、区)招办参加高考补报名。
2.资格审核
填写附件3《江苏省2020年高职院校提前招生退役士兵考生资格审核表》,在2020年3月份前往县(市、区)民政部门盖章审核,请将审核表及退役士兵证复印件(A4纸)通过邮局EMS方式于2020年3月15日前寄至南京科技职业学院招生就业处,并请注明“提前招生报名材料”。邮寄地址:南京市江北新区欣乐路188号,南京科技职业学院招生就业处张老师收,邮政编码:210048,联系电话:025-58370715。
3.提前招生报名
2020年2月20日至2月22日登陆江苏省教育考试院网站http://www.jseea.cn提前招生报名端口进入报名程序,按流程填报相关信息。
4.退役士兵考核与录取
退役士兵采取计划单列,保证100%录取率,满足专业要求,不设考核要求。
三、退役士兵入学后享受的待遇
1.文凭
被我校提前招生录取的退役士兵和普通高考录取的考生待遇一样,完成学业后可取得全日制专科文凭。保证其100%就业。
2.资助政策
学费一律由政府承担,家庭经济困难的可享受生活费补贴等各种资助政策。详见:
http://www.gov.cn/gongbao/content/2012/content_2121735.htm
四、联系方式
咨询电话:4008601153(免费)、025-58370715、025-57790699、025-57795688,联系人:陈老师、张老师
地址:南京市江北新区欣乐路188号,邮编:210048
附件3
江苏省2020年高职院校提前招生退役士兵
考生资格审核表
市 县(市、区) 年 月 日

注:退役士兵考生须如实填写本表并携带本人身份证、退役士兵证到退役军人事务部门审核盖章。
学院地址:江苏省南京市江北新区欣乐路188号(葛关路625号),邮编:210048 电话:4008601153\025-58370715\57790699\57054841
注:本文内容来源南京科技职业学院招生信息网,由江苏招生考试网团队(微信公众号:jszkwx)排版编辑,如有侵权,请及时联系管理员删除。

