根据教育部、江苏省教育厅有关文件精神,结合我院实际,特制定本章程。
一、指导思想和录取原则
1、指导思想:贯彻落实《国务院关于深化考试招生制度改革的实施意见》和全国教育大会精神,加快推进高职院校分类考试,促进现代职业教育体系建设,通过提前招生,充分落实高校办学自主权,择优选拔适合在高职院校相关专业学习的考生,培养高素质技术技能型人才。
2、录取原则:提前招生选拔录取工作坚持学校负责,省教育考试院监督,遵循“公开程序、公平竞争、公正选拔,全面考核、综合评价、择优录取”的原则。
二、招生范围及对象
1、已参加2019年普通高考报名的江苏学籍高中教育阶段毕业生,且满足以下要求(体育类、艺术类考生报考普通类专业时,等级要求同普通类)。

2、学业水平测试成绩不符合要求的考生,可于提前招生报名开始前,到户籍所在地县(市、区)招办办理相关必测科目考试补报名手续,并按要求参加测试。
三、招生专业及计划
最终招生专业及计划以江苏省教育厅公布为准。
四、报名与志愿填报
(一)报名
1、报名时间:2019年2月22-24日网上报名。
2、交费方式:报名时网上支付,按照苏价费函〔2010〕56号文件有关学业水平测试必修科目的规定收取文化测试考试费。
3、报名形式:网上远程报名。
4、报名网址:登录我院招生信息网http://zsb.jypc.org/html/ddzs/提前招生报名入口进行报名。也可直接登录江苏省教育考试院(http://www.jseea.cn/)提前招生报名端口进行报名。
5、网上报名流程:登入网站→注册→填写考生信息→填报专业志愿→确认提交→考生网上支付报名考试费(文化测试考试费)。
6、考生所填写内容必须准确真实,如有差错,责任自负。有虚报或伪造有关材料等弄虚作假行为的,一经查实,依据有关规定分别予以严肃处理。
(二)志愿填报
考生在报名的同时填报专业志愿,每位考生只可报考1所院校和6个专业志愿。
(三)资格审查流程
1、我院依据省教育考试院提供的考生信息对考生所填报名信息进行比对、审核。
2、我院向省教育考试院上报报名考生数据。
五、体检要求
身体健康,符合《普通高校招生体检工作指导意见》要求。
六、考核办法
考核工作在省教育考试院的指导与监督下,我院采取“文化测试+综合素质测试+政策加分”相结合的形式对考生进行综合考核。
(一)文化测试
1、考试形式
省教育考试院负责语文、数学、外语科目测试的命题、考试和评卷等组织工作。语文、数学、外语科目命题依据高中课程标准,各科成绩以原始分呈现。考生根据其高考报名时的外语科目语种参加相应考试。
2、考试时间:2019年3月18日
3、考试地点:各省辖市招办指定的考点
(二) 综合素质测试
1、综合素质测试报到时间:2019年4月12日,考生来校前须准备好身份证、文化测试准考证。
2、综合素质测试时间:2019年4月13-14日
3、综合素质测试地点:江阴职业技术学院
4、综合素质测试对象:包括报考我院的文化普通类、艺术类、体育类考生。
5.综合素质测试形式与内容:在省教育考试院的指导与监督下,综合素质测试按照多重随机的原则组织进行。综合素质测试总分为150分,主要考核考生的思想道德修养、文化素养、心理素质、职业潜能等基本知识与基本素质。
6、报到说明:
(1)报到流程:交验报考考生身份证、文化测试准考证→缴纳面试考核费用→领取准考证→熟悉考场。
(2)交验材料: a、身份证原件、复印件(A4纸);b、文化测试准考证。
(3)考生必须持准考证和身份证方可参加面试。
(4)报名考试费:按政策文件规定。
七、收费标准
文化测试考试费:按照苏价费函〔2010〕56号文件有关学业水平测试必修科目的规定收取(45元/考生,报名时网上支付)。
综合素质测试报名考试费:按照苏价费函〔2007〕423号文件,提前招生综合素质测试费(自主招生院校测试费)60元/考生(考生来我院报名参加测试时现场收取)。
八、加分政策
1、自主就业的退役士兵可加5分;在服役期间荣立二等功以上或被战区(原大军区)以上单位授予荣誉称号的退役军人可加10分。
2、烈士子女可加10分。
3、少数民族考生报考省属普通高校时可加3分。
4、归侨、归侨子女、华侨子女和台湾省籍考生可加10分。
注:以上加分依据由江苏省教育考试院提供我校,无需考生本人提供。
九、录取规则
录取工作在省教育考试院领导下,由我院统一组织录取,录取过程坚持公平、公正、公开,德智体美全面衡量。
(一)录取总分:文化测试+综合素质测试+政策加分;
(二)录取原则:按考生总成绩从高分到低分录取;若考生总成绩相同,则以语文+数学两门科目总分从高分到低分录取。若仍旧相同,则以语文成绩从高分到低分录取。
(三)录取要求:所有考生须参加高考体检且体检结果符合高校招生体检指导意见的相关要求,否则不予录取。
(四)第一轮未被录取考生,可于4月28日上午9点至12点,在提前招生志愿填报系统中申请调剂,我院依据文化测试成绩和学测成绩等择优录取。
(五)拟录取名单经省教育考试院审批同意后,我院发放录取通知书,录取结果在我院招生信息网上公布。
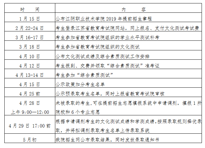
十、日程安排

十一、学历证书
我院提前招生属国家计划内招生,录取的学生在校学习期间与高考统一录取学生享受同等待遇,毕业后颁发与高考统一录取学生同样的全日制普通高校专科文凭。
十二、监督机制
1、学院提前招生工作在江苏省教育考试院指导、学院党政领导和监督下开展工作,学院成立提前招生工作领导小组,由书记、院长担任组长,加强对提前招生工作的领导和监督。
2、坚持公开、公平、公正的原则,全面实施“招生阳光工程”,学院纪委监察部门全程参与提前招生的每一个环节。
3、广大考生和家长可通过我院招生网对我院提前招生工作进行监督。
4、考生本人应本着“诚信”的原则,参加提前招生考试,提供材料必须真实。如有弄虚作假者,一经查实,将取消其提前招生录取资格。
十三、违规处理
凡在提前招生中违规的考生及工作人员,按教育部令第33号《国家教育考试违规处理办法》处理。考生的违规情况将报省教育考试院,记入考生高考诚信电子档案。
十四、相关事宜
1、提前招生为国家授权学校独立组织考试录取的一种方式,且高考前就完成录取工作,按教育部文件规定,考生参加我院提前招生考试,若被正式录取,不得参加当年全国统一高考,未被录取的可继续参加全国统一高考。
2、对提前招生的考生体检要求,按国家普通高校招生体检标准执行。新生入校后将参加我院组织的新生体检和资格复查,体检不合格或资格复查不合格者,学院将报上级主管部门批准,取消其入学资格。
十五、联系方式
学院地址:江阴市锡澄路168号江阴职业技术学院(214405)
招生就业处咨询电话: 0510-86028266,0510-86028267
传 真:0510-86022798
投诉电话:0510-86028250
学院网址:www.jypc.org(学校主页)
学院微信:jypc1977
十六、本章程由江阴职业技术学院负责解释。
注:本文内容来源于江阴职业技术学院招生信息网,由江苏招生考试网团队(微信公众号:jszkwx)排版编辑,如有侵权,请及时联系管理员删除。
—————————————————————————————————————————
为了方便考生了解高职提前招生院校,考生可以先进入高职提前招生助手小程序体验。小程序中主要包括查学校、查数据、去提问和预报名等相关功能。
高校和学生均可在小程序端查询到高职提前招生院校的招生信息,以及最近三年各高校和中学的报名录取数据。小程序所有功能面向省内所有参加高职提前招生的高校和考生免费开放。
微信扫一扫下方二维码(或长按识别),即可进入高职提前招生助手小程序,进行体验哦。



