江苏农牧科技职业学院作为国家示范性(骨干)高职院校,根据教育部和江苏省教育厅深化考试招生制度改革的要求,在高职院校提前招生改革试点基础上,2019年继续开展提前招生改革试点工作。为探索人才选拔新路,选拔具有特长或综合素质好的优秀人才,根据教育部和江苏省教育厅有关文件精神,特制定本简章。
一、招生范围及对象
已参加江苏省2019年普通高考报名,且符合院校报名条件的高中教育阶段毕业生均可报考。其中,报考文科类和理科类专业的考生学业水平测试必修科目成绩均须达到合格(或C级及以上等级);报考艺术类专业的考生七门学业水平测试必修科目成绩中不合格科目不超过三门。
普通高中学业水平测试成绩不符合要求的考生,可于高职院校提前招生报名开始前,到户籍所在县(市、区)招办办理相关必测科目考试补报名手续,并按要求参加考试。
二、招生专业、计划及学费
| 序号 | 专业名称 | 计划数(人) | 学费(元/年) | 科类 | 学制(年) |
| 1 | 畜牧兽医 | 100 | 2200 | 普通类 (文理类兼招) | 3 |
| 2 | 动物医学 | 150 | 6200 | ||
| 3 | 动物防疫与检疫 | 20 | 2200 | ||
| 4 | 动物医学检验技术 | 20 | 2200 | ||
| 5 | 动物药学 | 20 | 2200 | ||
| 6 | 药品质量与安全 | 30 | 5300 | ||
| 7 | 生物制药技术 | 30 | 5300 | ||
| 8 | 中药制药技术 | 30 | 5300 | ||
| 9 | 药物制剂技术 | 30 | 5300 | ||
| 10 | 食品营养与检测 | 30 | 5300 | ||
| 11 | 食品药品监督管理 | 20 | 4700 | ||
| 12 | 食品质量与安全 | 20 | 5300 | ||
| 13 | 动物医学(宠物医学) | 60 | 6200 | ||
| 14 | 宠物养护与驯导 | 60 | 2200 | ||
| 15 | 宠物临床诊疗技术 | 20 | 6200 | ||
| 16 | 园艺技术 | 20 | 2200 | ||
| 17 | 园林技术 | 30 | 2200 | ||
| 18 | 中草药栽培技术 | 20 | 2200 | ||
| 19 | 园林工程技术 | 60 | 5300 | ||
| 20 | 现代农业技术 | 20 | 2200 | ||
| 21 | 水产养殖技术 | 60 | 2200 | ||
| 22 | 休闲农业 | 20 | 2200 | ||
| 23 | 市场营销 | 20 | 4700 | ||
| 24 | 会计 | 30 | 4700 | ||
| 25 | 物流管理 | 30 | 4700 | ||
| 26 | 旅游管理 | 20 | 4700 | ||
| 27 | 电子商务 | 20 | 4700 | ||
| 28 | 物联网应用技术 | 20 | 5300 | ||
| 29 | 计算机应用技术 | 30 | 5300 | ||
| 30 | 计算机网络技术 | 20 | 5300 | ||
| 31 | 通信技术 | 20 | 5300 | ||
| 32 | 机电一体化技术 | 60 | 5300 | ||
| 33 | 数控技术 | 20 | 5300 | ||
| 34 | 汽车检测与维修技术 | 20 | 5300 | ||
| 35 | 环境艺术设计 | 20 | 6800 | 艺术类 (美术类考生) | |
| 合计 | 1200 | ||||
注:以江苏省教育考试院正式公布的专业、计划及收费标准为准。
三、报名及缴费
1.报名时间
2019年2月22日至24日
2.报名方式
考生通过我校网站(http://www.jsahvc.edu.cn)点击“提前招生报名入口”进行报名,也可登录江苏省教育考试院门户网站(http://www.jseea.cn)进行报名。
3.报名流程
登入网站→注册并填写考生信息→填报专业志愿→付费并确认提交
4.报名考试费及缴费方式
(1)文化测试费45元(语文、数学、外语每门15元)。考生在报名网站按流程填报相关信息后在网上支付页面付费并确认提交。
(2)综合素质测试费60元。考生在4月13日到我校凤凰路校区招生就业处领取综合素质测试准考证时现场缴纳费用。
5. 领取准考证
(1)文化测试准考证:考生关注江苏省教育考试院网站通知,自行在网上打印。
(2)综合素质测试准考证:考生在4月13日到我校凤凰路校区招生就业处领取。
四、考核办法
考核工作在江苏省教育考试院指导与监督下,我校采取 “文化测试+综合素质测试+政策加分”相结合的形式对考生进行综合考核。
1.考核内容与分值
注:文化测试由江苏省教育考试院组织命题、考试和评卷;综合素质测试由我校组织测试。
2. 考核时间与地点
(1)文化测试
时间:3月18日(周一)
地点:由江苏省教育考试院统一安排,考生集中在所属省辖市参加测试。
(2)综合素质测试
时间:4月14日(周日)
地点:我校凤凰路校区(泰州市凤凰东路8号)
五、加分政策
凡有下列情形之一的考生,我校予以加分录取:
1.自主就业的退役士兵可加5分;在服役期间荣立二等功以上或被战区(原大军区)以上单位授予荣誉称号的退役军人可加10分。
2.烈士子女可加10分。
3.少数民族考生报考省属普通高校时可加3分。
4.归侨、归侨子女、华侨子女和台湾省籍考生可加10分。
注:以上加分依据由江苏省教育考试院提供给我校,无需考生本人提供。
六、录取
1.划线原则
录取控制线根据招生计划数和考生考核总成绩确定,考核总成绩=文化测试成绩+综合素质测试成绩+政策加分。
2.录取原则
(1)总录取原则按照“分数优先,遵循志愿”的原则。考核总成绩同分的考生按综合素质测试成绩、文化测试成绩顺序依次排序;报考艺术类专业的美术类考生单独录取。
(2)录取要求:所有考生须参加高考体检且体检结果符合高校招生体检指导意见的相关要求,否则不予录取。
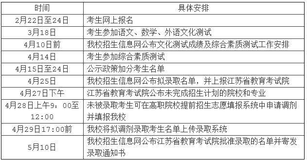
七、日程安排
八、领导与监督机制
1. 我校专门成立提前招生工作领导小组,加强对提前招生工作的领导。
2. 考生应珍惜机会,讲究诚信,提供材料必须真实。如有弄虚作假者,一经查实,将取消其提前招生录取资格。
3. 凡在提前招生中违规的考生及工作人员,按教育部令第33号《国家教育考试违规处理办法》处理。考生的违规情况将报江苏省教育考试院,记入高考诚信电子档案。
九、相关事宜
1. 按江苏省教育厅文件规定,考生参加我校提前招生考试,若被录取,不再参加任何其他形式的录取。
2. 考生必须持身份证和综合素质测试准考证参加我校的测试。
3.参加提前招生考试,学业水平测试科目成绩等级优良的考生,录取报到后均可获得新生入学奖学金,奖励标准为按每B(不含补考)奖励人民币500元、每A(不含补考)奖励人民币1000元,达到4B或2A及以上者(不含补考),一次性奖励人民币3000元。
十、联系方式
地址:泰州市凤凰东路8号——江苏农牧科技职业学院招生就业处(教学C楼2楼)
邮政编码:225300
学校网址:http://www.jsahvc.edu.cn
联系人及电话:黄老师、郭老师(电话:0523-86158666),戴老师(电话兼传真:0523-86356530),姜老师(电话:0523-86158999)
十一、其他
1.如政策有调整,以经江苏省招委会批准的2019年招生政策为准。
2.本简章由江苏农牧科技职业学院招生就业处负责解释。
注:本文内容来源于江苏农牧科技职业学院招生信息网,由江苏招生考试网团队(微信公众号:jszkwx)排版编辑,如有侵权,请及时联系管理员删除。
—————————————————————————————————————————
为了方便考生了解高职提前招生院校,考生可以先进入高职提前招生助手小程序体验。小程序中主要包括查学校、查数据、去提问和预报名等相关功能。
高校和学生均可在小程序端查询到高职提前招生院校的招生信息,以及最近三年各高校和中学的报名录取数据。小程序所有功能面向省内所有参加高职提前招生的高校和考生免费开放。
微信扫一扫下方二维码(或长按识别),即可进入高职提前招生助手小程序,进行体验哦。



