学校概况
招生代码:1332
院校全称:江苏财会职业学院
院校性质:公办高等专科学校
学历层次:高职(专科)
学习年限:3年
一、学校简介
江苏财会职业学院为江苏省财政厅直属公办院校,创建于1964年,地处新亚欧大陆桥东桥头堡连云港,位于风景秀丽的花果山西麓,是财会人才培养的重要基地。建校50多年来,为社会培养了大量的财经人才,被誉为“江苏财经人才的摇篮”。
学校秉承“财会特色、质量至上、理实并重、开放融合”的办学思路,坚持“能力为本位、就业为导向”的职业教育理念,注重教育质量,突出内涵建设,先后被授予“全国财政教育先进单位”、“江苏省职业教育先进集体”、“江苏省文明校园”等荣誉称号,挂牌“江苏省财政干部培训基地”,与江苏省金融办、江苏省会计师协会签署战备合作协议,与南京理工大学、南京财经大学、南京农业大学等高校合作开设专转本、专接本等多种升本科途径,在连云港市招商银行、建设银行、康缘药业、苏宁集团、万千糕饼等知名企业建有稳定的就业基地,真正实现了“升学有道,就业无忧”。
2019年提前招生开设会计、财务管理、电子商务等多个专业,各专业计划充足,录取率高,欢迎广大考生报考。
二、招生范围及对象
已参加2019年普通高考报名,且符合院校报名条件的高中教育阶段毕业生均可报考。
其中,报考文科类和理科类专业的考生学业水平测试必修科目成绩均须达到合格(或C级及以上等级);报考体育类和艺术类专业的考生七门学业水平测试必修科目成绩中不合格科目不超过三门。
普通高中学业水平测试成绩不符合要求的考生,可于高职院校提前招生报名开始前,到户籍所在县(市、区)招办办理相关必测科目考试补报名手续,并按要求参加考试。
三、报名和志愿填报
1.报名方式:网上报名
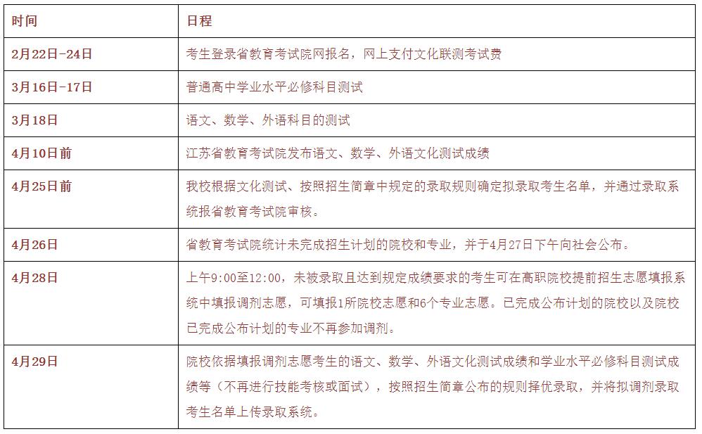
2.报名时间:2019年2月22—24日
3.报名网址:http://www.jseea.cn
4.报名程序:考生须在2019年2月22日至24日登录省教育考试院网站进行网上报名,并在网上支付考试费用,考生可报考我校的6个专业志愿,我校将于3月10日前完成考生资格审核工作。
四、招生计划表
| 专业代号 | 专业名称 | 招生类别 | 计划数 | 学费 |
| 1 | 软件技术 | 文理兼收 | 30 | 5300元/年 |
| 2 | 税务 | 文理兼收 | 20 | 4700元/年 |
| 3 | 金融管理 | 文理兼收 | 20 | 4700元/年 |
| 4 | 财务管理 | 文理兼收 | 20 | 4700元/年 |
| 5 | 会计 | 文理兼收 | 30 | 4700元/年 |
| 6 | 连锁经营管理 | 文理兼收 | 20 | 4700元/年 |
| 7 | 电子商务 | 文理兼收 | 20 | 4700元/年 |
| 8 | 物流管理 | 文理兼收 | 20 | 4700元/年 |
| 9 | 社会工作 | 文理兼收 | 20 | 4700元/年 |
| 10 | 大数据技术与应用 | 文理兼收 | 20 | 5300元/年 |
| 11 | 会计信息管理 | 文理兼收 | 20 | 4700元/年 |
| 12 | 市场营销 | 文理兼收 | 20 | 4700元/年 |
以江苏省考试院公布为准
五、考核办法
1.考核内容:
考生均须参加语文、数学、外语科目文化测试。省教育考试院负责语文、数学、外语科目测试的命题、考试和评卷等组织工作。语文、数学、外语科目命题依据高中课程标准,各科成绩以原始分呈现。考生根据其高考报名时的外语科目语种参加相应外语科目测试。
2.考核时间和地点:
语文、数学、外语科目的测试安排在3月18日进行,由各市招办组织实施。(具体时间、地点见准考证)。
3.加分政策
凡有下列情形之一的考生,院校可予以加分录取:
1.自主就业的退役士兵可加5分;在服役期间荣立二等功以上或被战区(原大军区)以上单位授予荣誉称号的退役军人可加10分。
2.烈士子女可加10分。
3.少数民族考生报考省属普通高校时可加3分。
4.归侨、归侨子女、华侨子女和台湾省籍考生可加10分。
六、录取办法
在省教育考试院领导和监督下,由学校统一组织录取,考核总分=文化测试成绩+政策加分。
1.录取原则
综合考虑招生计划数和考核总分,依据“分数优先,遵循志愿”的原则,按考生考核总分由高分到低分录取,总分相同的考生按文化测试成绩中语文、数学、外语的成绩依次排序。
2.有下列情形之一的不予录取或取消入学资格:
①未取得2019年全国普通高等学校统一招生考试资格;
②考试舞弊;
③提供虚假证明材料;
④未参加高考体检或高考体检不合格;
⑤品行严重不端等;
⑥学业水平测试成绩未达到录取要求。
3.学校根据录取原则预录取,拟录取考生名单在学校网站上进行公示并上报省教育考试院审批。
4.拟录取名单经省教育考试院审批后,学校发放录取通知书,录取结果在学校招生网站上正式公布。
5.录取流程
2019年4月10日前,省教育考试院发布语文、数学、外语文化测试成绩。我校将根据考核总分结果确定预录取名单,不再另行组织综合素质测试或面试。
2019年4月25日前,我校将预录取名单上报省考试院审核,审核后学校招生网公布录取结果单。
如我校计划未满,未被录取的考生可在4月28日上午9:00至12:00在高职院校提前招生志愿填报系统中申请调剂,仍可填报我校的6个专业志愿。已完成公布计划的专业不再参加调剂。
2019年5月10日前,发放录取通知书。
七、日程安排
八、收费标准
1.文化测试费:按照苏价费函〔2010〕56号文件有关学业水平测试必修科目的规定收取报名时由考生在省考试院网上支付;
2.学费:参照招生计划表。
3.住宿费:1000 元/年。
九、招生监督
1.学校纪检监察部门全过程参与提前招生工作,实施监督。招生工作要严格执行教育部关于在高校招生中实施“阳光工程”的各项要求,主动接受江苏省教育厅、江苏省教育考试院和社会各界的监督。
2.考生本人应本着诚信的原则,参加此次提前招生,提供材料必须真实。如有弄虚作假者,一经查实,将取消其招生录取资格。
3.招生录取工作在江苏省教育考试院统一领导下进行,由江苏财会职业学院提前招生工作领导小组具体负责组织实施。
4.对在考试招生中存在违规的行为,一经查实,将依据《国家教育考试违规处理办法》(教育部令第33号)和《普通高等学校招生违规行为处理暂行办法》(教育部令第36号)等规定严肃处理。
十、联系方式
咨询电话: 0518-85899773,85899706,85471566
微信公众号:jsckzyxygw
传真:0518-85471566
地址: 连云港市海州区春晖路8号
邮编:222061
网址:http//:www.jscfa.edu.cn
注:本文内容来源于江苏财会职业学院招生就业网,由江苏招生考试网团队(微信公众号:jszkwx)排版编辑,如有侵权,请及时联系管理员删除。
—————————————————————————————————————————
为了方便考生了解高职提前招生院校,考生可以先进入高职提前招生助手小程序体验。小程序中主要包括查学校、查数据、去提问和预报名等相关功能。
高校和学生均可在小程序端查询到高职提前招生院校的招生信息,以及最近三年各高校和中学的报名录取数据。小程序所有功能面向省内所有参加高职提前招生的高校和考生免费开放。
微信扫一扫下方二维码(或长按识别),即可进入高职提前招生助手小程序,进行体验哦。



