为深化高校招生录取制度改革,进一步拓宽优秀人才的选拔渠道,促进高职教育的健康发展,根据教育部、江苏省教育厅有关文件精神,特制定本章程。
一、招生对象及范围
1.已参加2019年普通高考报名的高中教育阶段毕业生均可报考。其中,报考文科类和理科类专业的考生学业水平测试必修科目成绩均须达到合格(或C级及以上等级);报考艺术类专业的考生七门学业水平测试必修科目成绩中不合格科目不超过三门。
2.普通高中学业水平测试成绩不符合要求的考生,可于高职院校提前招生报名开始前,到户籍所在县(市、区)招办办理相关必测科目考试补报名手续,并按要求参加考试。
二、报名及志愿填报
报名形式:登录省教育考试院门户网站或学校招生网进行网上报名
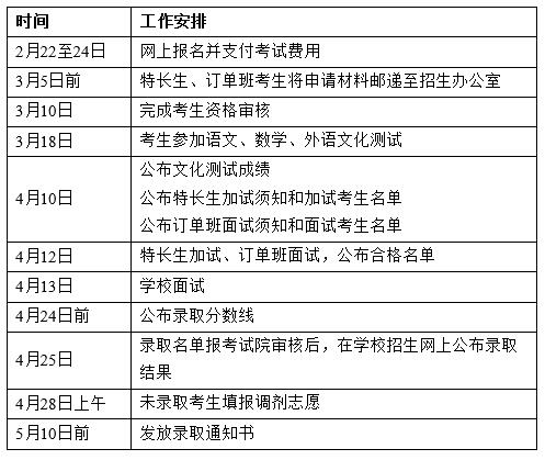
报名时间:2019年2月22日—24日
考试费用:网上报名时支付45元文化测试费用;普通类面试、艺术类专业加试、特长生加试、订单班面试费用均为60元,到学校报到参加考试时缴纳。
志愿填报:普通类所有专业文理兼招,普通类和艺术类不得跨科类填报,考生可填6个专业志愿,未录取考生可填报院校调剂志愿。
申请材料:
(1)报考体育特长生的考生网上报名后,还须下载、填写体育特长生报名表(附件2),准备证书或获奖材料复印件一份。
(2)“昆山开发区现代学徒制订单班”在电子信息工程技术专业有招生计划,“苏州地铁订单班”在城市轨道交通通信信号技术专业有招生计划。
报考“昆山开发区现代学徒制订单班”和“苏州地铁订单班”的考生网上报名后,还须下载、填写相关报名表(见附件4和7)。两个订单班相互不得兼报。以上材料请于2019年3月5日前通过EMS邮寄到学校。
三、考核和分值:
1.文化测试:
(1)测试内容:考生均须参加语文、数学、外语科目文化测试,省教育考试院负责文化测试的命题、考试和评卷等组织工作。文化测试命题依据高中课程标准,考生根据其高考报名时的外语科目语种参加相应外语科目测试。
(2)测试时间和地点:文化测试由省教育考试院统一安排在3月18日进行,考生集中在所属省辖市参加测试。
(3)总分:语文、数学、外语每门科目100分,总分300分,各科成绩以原始分呈现。
2.学校面试:
(1)普通类考生:进行面试,满分300分,及格线180分。面试由面试员与考生交流,考查学生语言表达、手脑协调、逻辑思维等能力,以及心理素质和职业倾向。
(2)艺术类考生:进行专业加试,满分300分,及格线180分。根据学校提供相关文字或图片,用四开画纸,进行着衣人物动态速写。
学校面试安排在4月13日进行,考核地点在南京信息职业技术学院。考生须按学校招生网上公布的时间,凭本人第二代身份证原件按时到指定地点办理报到手续,缴纳费用,参加考核。
3.特长生加试:体育特长生进行加试,满分300分,及格线180分。详细情况见《体育特长生招生办法》(附件1)。
4.订单班面试:“昆山开发区现代学徒制订单班”和“苏州地铁订单班”分别组织面试,满分300分,及格线180分。面试由面试员与考生交流,考查考生的职业道德、敬业精神、责任意识、自我控制能力、语言表达、团队合作等职业素质,确认是否具备订单班需要的基础能力。详细情况见《订单班招生办法》(附件3和6)。
特长生加试、订单班面试安排在4月12日进行。
5.政策加分:凡有下列情形之一的考生可加分,由省考试院提供名单。
(1)自主就业的退役士兵可加5分;在服役期间荣立二等功以上或被战区(原大军区)以上单位授予荣誉称号的退役军人可加10分。
(2)烈士子女可加10分。
(3)少数民族考生报考省属普通高校时可加3分。
(4)归侨、归侨子女、华侨子女和台湾省籍考生可加10分。
四、录取
录取工作在省教育考试院领导下,由学校统一组织进行。
1.划线原则:根据计划数和考生成绩,按普通类和艺术类分别划定录取控制线。
2.录取原则:
(1)普通类、艺术类:考生成绩=文化测试成绩+面试(或专业加试)成绩+政策加分;面试或专业加试达到及格线,依照“分数优先、遵循志愿”的原则分科类,按考生成绩排序录取,同分情况按面试(或专业加试)成绩、文化测试成绩、数学成绩依次排序。
(2)体育特长生:考生成绩=文化测试成绩+加试成绩+政策加分;加试成绩合格,按考生成绩优先录取,同分情况按加试成绩、文化测试成绩、数学成绩依次排序。
(3)订单班:考生成绩=文化测试成绩+政策加分;面试成绩合格,符合订单班体检要求,按考生成绩排序录取,同分情况按面试成绩、数学成绩依次排序。
特长生加试或订单班面试未通过的考生,参加学校面试,按普通类考生成绩录取。
3.学校根据录取原则进行预录取,拟录取考生名单上报省教育考试院审核,审核通过,同时考生体检合格,学校才正式录取。
五、日程安排
六、监督机制
1.为保证提前招生选拔工作公平、公正,全面实施高校招生“阳光工程”,学校成立招生工作领导小组,负责研制招生录取工作方案,研究决定录取工作中的重大事项。
2.学校纪检监察部门对招生录取实行全程监督。
3.考生本人应本着“诚信”的原则参加考试,提供材料必须真实;如有弄虚作假,一经查实,将取消其提前招生录取资格。
七、违规处理
凡在提前招生中违规的考生及工作人员,按教育部令第33号《国家教育考试违规处理办法》处理。考生的违规情况将报省教育考试院,记入高考诚信电子档案。
八、相关事宜
1.提前招生为国家授权学校独立组织考试录取的一种方式,且在高考前完成录取工作。按江苏省教育厅文件规定,考生参加我校提前招生考试,若被正式录取后不得参加当年高考;未被录取的考生可继续参加当年高考。
2.对提前招生的考生身体要求,参照国家普通高校招生体检标准执行。
3.提前招生录取考生入校后进行体检和资格复查,体检不合格或资格复查不合格者,学校将报上级主管部门批准,取消其入学资格。
九、本简章由南京信息职业技术学院招生办公室负责解释
十、联系方式
学校地址:南京市仙林大学城文澜路99号
咨询电话:400-888-1154,025-85842018
联系人:夏晓飞老师 金海军老师
招生网址:http://zs.njcit.cn
学校网址:http://www.njcit.cn
考生申请材料EMS邮寄地址:
210023 南京市仙林大学城文澜路99号
南京信息职业技术学院招生办公室 金海军老师(收)
附件:
3、2019年“昆山开发区现代学徒制订单班”招生办法.doc
5、南京信息职业技术学院“昆山开发区现代学徒制订单班”情况介绍.doc
8、南京信息职业技术学院“苏州地铁订单班”情况介绍.doc
注:本文内容来源于南京信息职业技术学院招生网,由江苏招生考试网团队(微信公众号:jszkwx)排版编辑,如有侵权,请及时联系管理员删除。
—————————————————————————————————————————
为了方便考生了解高职提前招生院校,考生可以先进入高职提前招生助手小程序体验。小程序中主要包括查学校、查数据、去提问和预报名等相关功能。
高校和学生均可在小程序端查询到高职提前招生院校的招生信息,以及最近三年各高校和中学的报名录取数据。小程序所有功能面向省内所有参加高职提前招生的高校和考生免费开放。
微信扫一扫下方二维码(或长按识别),即可进入高职提前招生助手小程序,进行体验哦。



