为贯彻落实《国务院关于深化考试招生制度改革的实施意见》和全国教育大会精神,深化招生录取制度改革,完善高职院校多元化选拔录取机制,根据教育部及我省推进考试招生制度改革的相关要求, 2019年南京交通职业技术学院(以下简称“学院”)继续参加全省提前招生改革试点,特制定本章程。
一、招生对象及条件
1、江苏省内已报名参加2019年全国普通高等学校统一招生考试的高中教育阶段毕业生。普通类专业要求考生学业水平测试必修科目成绩均须达到合格(或C级及以上等级);艺术类专业要求考生七门学业水平测试必修科目成绩中不合格科目不超过三门。
2、未参加2019年普通高考统一报名或学业水平必修科目测试不符合报考要求的考生,须于提前招生报名工作开始前,到户籍所在地县(市、区)招办办理高考补报名或相关必修科目测试补报名手续,并按要求参加测试。
3、报考南京地铁订单班专业的考生建议符合如下条件:
因工作地点位于南京,建议南京籍考生填报。
4、报考空中乘务专业的考生建议达到如下条件:
(1)女生身高在163-172CM之间,男生身高在175-183CM之间。
(2)女生矫正视力C字表0.5以上,男生裸视C字表0.7以上。
(3)身体健康;五官端正、肤色好、身材匀称、动作协调,举止端庄,无色盲、色弱。无传染病、狐臭、心脏病、哮喘病史、精神病史、各类慢性疾病,肝功能正常。无明显内外八字,无“X”形腿、“O”形腿、驼背、鸡胸、塌肩、明显招风耳等缺陷。面部、颈部及手部无明显疤痕、斑点等,牙齿排列整齐,无明显异色。
(4)品行端庄,心理素质好。口齿清楚,无口吃、舌短现象,中英文发音基本准确,具有一定的语言表达能力、应变能力和扎实的英语基础。
(5)空中乘务专业面试合格后需按照中国民用航空总局颁布的CCAR67FS乘务员体格检查标准进行专业体检。
5、报考体育特长生的考生应符合以下条件:
(1)体育特长生招生计划(此招生计划包含在提前招生总计划内)
(2)体育特长生的招生纳入普通类各专业招生计划,必须按照正常流程报名我院提前招生并参加全省统一文化测试,申请体育特长生的考生应具备以下条件之一:
①国家二级及以上运动员;
②取得地市级及以上比赛前八名;
③取得县(区)级比赛前三名。
来校申请体育特长生时须提交二级及以上运动员证书或获奖证书原件,经学院审核后,参加我院统一组织的体育特长加试。加试合格者根据考核总成绩排序确定录取专业。具体报名条件及安排详见学院《2019年提前招生体育特长生招生办法》。
(3)体育特长生申请时间、地点及加试时间
申请时间:2019年2月22日至2月24日
申请地点:南京交通职业技术学院体育部
加试时间:2019年4月12日
二、招生专业及人数
| 序号 | 专业名称 | 计划数 | 科类 | 学制 | 学费(年) |
| 1 | 汽车运用与维修技术 | 80 | 文理兼招 | 三年 | 5300 |
| 2 | 汽车营销与服务 | 100 | 文理兼招 | 三年 | 4700 |
| 3 | 汽车车身维修技术 | 100 | 文理兼招 | 三年 | 5300 |
| 4 | 新能源汽车运用与维修 | 40 | 文理兼招 | 三年 | 5300 |
| 5 | 道路桥梁工程技术 | 120 | 文理兼招 | 三年 | 5300 |
| 6 | 港口与航道工程技术 | 50 | 文理兼招 | 三年 | 5300 |
| 7 | 地下与隧道工程技术 | 45 | 文理兼招 | 三年 | 5300 |
| 8 | 工程造价 | 50 | 文理兼招 | 三年 | 4700 |
| 9 | 市政工程技术 | 30 | 文理兼招 | 三年 | 5300 |
| 10 | 城市轨道交通工程技术(南京地铁订单班) | 40 | 文理兼招 | 三年 | 5300 |
| 11 | 物流管理 | 50 | 文理兼招 | 三年 | 4700 |
| 12 | 报关与国际货运 | 50 | 文理兼招 | 三年 | 5300 |
| 13 | 城市轨道交通运营管理(南京地铁订单班) | 40 | 文理兼招 | 三年 | 5300 |
| 14 | 空中乘务 | 100 | 文理兼招 | 三年 | 5300 |
| 15 | 软件技术(嵌入式培养) | 50 | 文理兼招 | 三年 | 7100 |
| 16 | 智能交通技术运用 | 80 | 文理兼招 | 三年 | 5300 |
| 17 | 通信技术 | 75 | 文理兼招 | 三年 | 5300 |
| 18 | 工程机械运用技术 | 30 | 文理兼招 | 三年 | 5300 |
| 19 | 模具设计与制造 | 30 | 文理兼招 | 三年 | 5300 |
| 20 | 城市轨道交通机电技术 | 40 | 文理兼招 | 三年 | 5300 |
| 21 | 城市轨道交通通信信号技术 | 40 | 文理兼招 | 三年 | 5300 |
| 22 | 城市轨道交通车辆技术 | 40 | 文理兼招 | 三年 | 5300 |
| 23 | 建筑工程技术 | 40 | 文理兼招 | 三年 | 5300 |
| 24 | 建筑装饰工程技术 | 40 | 文理兼招 | 三年 | 5300 |
| 25 | 建筑室内设计 | 40 | 文理兼招 | 三年 | 5300 |
| 26 | 园林工程技术 | 30 | 文理兼招 | 三年 | 5300 |
| 27 | 视觉传播设计与制作 | 10 | 艺术类 | 三年 | 6800 |
| 28 | 室内艺术设计 | 10 | 艺术类 | 三年 | 6800 |
| 合计 | 1450 | ||||
注:1、根据考生报考及考试情况,上表中招生计划数经省教育厅批准可作适当调整。
2、经物价部门批准,空中乘务专业学生入学后需另交特色技能培训费3500元/年。
三、报名及交费
1、报名方式:网上报名。
考生可通过江苏教育考试院网站(http://www.jseea.cn)或南京交通职业技术学院招生网(http://zs.njitt.edu.cn)进入“提前招生报名系统”,按流程填报相关信息并登录网上支付页面支付文化测试考试费,支付成功即文化测试报名成功。
考生报名时必须提供本人身份证号和江苏省普通高考考生号。
2、报名时间: 2019年2月22日—2月24日。
3、报名考试费:按省教育考试院要求,报名时网上支付。
4、志愿填报:每个考生填报的专业只能为同一科类的专业,不得跨科类填报。每个考生最多可以填报 6个专业志愿。报考南京地铁订单班专业的考生须参加南京地铁订单班单独组织的面试,填报空中乘务专业的考生需和申请体育特长生的考生需分别参加空中乘务加试和体育加试,加试合格后方可参加对应项目的录取。
5、通过文化测试获得面试资格的考生:普通类专业(含地铁订单班)面试费为60元/生、艺术类专业面试费为60元/生、空中乘务专业加试费60元/生、体育特长生加试费60元/生,考生来校面试现场缴费。
四、考核
考核工作在省教育考试院的指导与监督下,学院采取“文化测试+面试”相结合的形式对考生进行综合考核。具体考核内容见下表:

1、考生均须参加语文、数学、外语科目文化测试。省教育考试院负责语文、数学、外语科目测试的命题、考试和评卷等组织工作。命题依据高中课程标准,各科成绩以原始分呈现。语文、数学、外语科目各科满分为100分,总分300分。
2、面试由学院根据专业学习要求制定标准并组织实施,普通类专业面试主要考核语言表达、逻辑思维、职业心态、心理素质、反应能力、知识面等基本素质。艺术类专业面试主要考核考生的艺术赏析能力,包括图形创想能力和色彩辨识能力。地铁订单班面试参考普通类专业面试考核内容,由学院组织专家共同实施。空中乘务专业加试内容为:语言表达,口齿音色、语态语言、英语口语、才艺展示(器材自备)。体育特长生加试内容详见学院《2019年提前招生体育特长生招生办法》。
3、普通类专业面试分值为300分(合格线为150分)。地铁订单班专业由学院组织专家共同面试,凡填报地铁订单班专业考生均有资格参加此面试。空中乘务专业加试分值为400分(合格线为240分),体育特长生加试分值为100分(合格线为60分)。
4、考核时间和地点
(1)语文、数学、外语三门科目的测试安排在3月18日,由各市招办组织实施。
(2)面试在南京交通职业技术学院进行,时间安排在4月12日-14日,相关要求届时可在学院招生网查看。
五、录取
录取工作在省教育考试院领导下,由学院统一组织录取,录取过程坚持德、智、体、美全面衡量,依据考生考核总成绩从高到低录取。
1、录取原则
(1)总原则:面试合格者,依照“分数优先、遵循志愿”的录取原则,按考生考核总成绩由高分到低分录取,同分的考生按面试成绩、文化测试总成绩和数学、语文、外语成绩依次排序,面试不合格者不予录取。
(2)普通类专业考生、艺术类专业考生:按考核总成绩 = 文化测试成绩 + 面试成绩,遵循录取原则录取。
(3)地铁订单班考生:学院组织专家面试的合格者,按考核总成绩 = 文化测试成绩 + 面试成绩,遵循录取原则录取。录取后的考生,不得转入其他专业。此面试不合格者,不影响非地铁订单专业的录取。
(4)空中乘务专业考生:加试及体检合格者,按考生考核总成绩 =文化测试成绩+加试成绩,遵循录取原则录取。
(5)体育特长生考生:加试合格者,按考生考核总成绩 =文化测试成绩+ 面试成绩+加试成绩,优先录取且尽量满足第一专业志愿,同一专业录取体育特长生不超过3人。
2、加分政策
(1)自主就业的退役士兵加5分投档;在服役期间荣立二等功以上或被战区(原大军区)以上单位授予荣誉称号的退役军人加10分投档。
(2)烈士子女加10分投档。
(3)少数民族考生加3分投档。
(4)归侨、归侨子女、华侨子女和台湾省籍考生加10分投档。
3、学院根据录取原则进行录取,拟录取考生名单在学院招生网上公示后上报省教育考试院审核。
4、拟录取名单经省教育考试院审批后,录取结果在学院招生网上公布,学院发放录取通知书。
5、如加分政策有调整,以经省招委会批准的我省2019年招生政策为准。
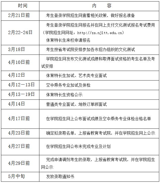
六、日程安排
七、监督机制
1、学院纪检部门全程监督。
招生检举电话:025-86115885 邮箱:njcijjb@163.com
2、成立由相关部门、专职教师组成的面试组,对考生进行面试。面试结果汇总后上报学院提前招生工作领导小组审批,并向社会公布。
3、考生本人应本着“诚信”的原则参加此次考试,提供材料必须真实。如有弄虚作假者,一经查实,将取消其提前招生录取资格。
八、违规处理
凡在提前招生中违规的考生及工作人员,按教育部33号令和36号令的规定处理。考生的违规情况将报省教育考试院,记入高考诚信电子档案。
九、相关事宜
1、提前招生为国家授权学校独立组织考试录取的一种方式,且高考前就完成录取工作,按教育部文件规定,考生参加我院提前招生考试,若被正式录取,不得参加全国统一高考,未被录取的可继续参加全国统一高考。
2、对提前招生的考生身体要求,按《普通高等学校招生体检工作指导意见》执行。已录取的考生如参加高考体检不符合相关规定,学院将报上级主管部门批准,取消其录取资格。
3、提前招生的考生入校后进行体检和资格复查,体检不合格或资格复查不合格者,学院将报上级主管部门批准,取消其入学资格。
十、本招生章程由学院招生就业处负责解释。
十一、联系方式
学院网址:http://www.njitt.edu.cn
招生信息网网址:http://zs.njitt.edu.cn
E-mail: zsjyc@njitt.edu.cn
学院地址:南京江宁科学园龙眠大道629号 邮政编码:211188
咨询电话:400-115-1152、025-86115806 、025-86115809(传真)
联 系 人:曹老师、刘老师
注:本文内容来源于南京交通职业技术学院招生网,由江苏招生考试网团队(微信公众号:jszkwx)排版编辑,如有侵权,请及时联系管理员删除。
—————————————————————————————————————————
为了方便考生了解高职提前招生院校,考生可以先进入高职提前招生助手小程序体验。小程序中主要包括查学校、查数据、去提问和预报名等相关功能。
高校和学生均可在小程序端查询到高职提前招生院校的招生信息,以及最近三年各高校和中学的报名录取数据。小程序所有功能面向省内所有参加高职提前招生的高校和考生免费开放。
微信扫一扫下方二维码(或长按识别),即可进入高职提前招生助手小程序,进行体验哦。



