一、招生范围及对象
招生对象:
1、江苏省内报名参加2019年普通高校招生考试的应往届毕业生,考生学业水平必修科目测试成绩须达到5合格。(报考艺术类专业的考生,七门学业水平测试必修科目等级中不合格不得超过三门。艺术类考生报考普通类专业时,等级要求同普通类。
2、未参加2019年普通高考报名或学业水平必修科目测试不符合要求的考生,须于提前招生报名工作开始前,到户籍所在地县(市、区)招办办理高考补报名或相关必修科目测试补报名手续并参加补测试,达到学业水平测试必修科目等级要求,否则不予录取。
二、招生专业及计划
招生专业
招生老师通讯录
三、报名缴费
1、报名时间:2019年2月22日—2月24日网上报名。
2、交费方式:报名时网上支付,按照苏价费函〔2010〕56号文件有关学业水平测试必修科目的规定收取文化联合测试考试费45元/考生。
3、报名形式:网上远程报名。
4、报名网址:直接登录江苏省教育考试院(http://www.jseea.cn/)提前招生报名端口进行报名。
5、网上报名流程:登入网站→注册→填写考生信息→填报专业志愿→确认提交→考生网上支付报名考试费(语数外联考考试费)。
6、考生所填写内容必须准确真实,如有差错,责任自负。有虚报或伪造有关材料等弄虚作假行为的,一经查实,依据有关规定分别予以严肃处理。
四、体检要求
身体健康,无传染性疾病,无生理缺陷,五官端正,符合高校招生体检指导意见要求。参加江苏省高校招生统一体检,并符合教育部规定相关专业的身体要求。
五、考核方法
考核工作在省教育考试院的指导与监督下,我校采用文化联合测试的形式对考生进行综合考核。
1、考试形式
文化联合测试委托江苏省教育考试院统一组织命题、考试和评卷,考生集中在所属省辖市参加测试,考试工作由各市招办组织进行。语文、数学、外语文化联合测试科目成绩以原始分数呈现。
2、考试时间:2019年3月18日
3、考试地点:各省辖市招办指定的考点
六、政策加分
凡有下列情况之一的考生,可申请加分录取:
1、烈士子女,录取时加10分。
2、自主就业的退役士兵,录取时加5分。
3、在服役期间荣立二等功以上或被大军区以上单位授予荣誉称号的退役军人,录取时加10分。
4、归侨、归侨子女、华侨子女和台湾省籍考生,录取时可加10分。
5、少数民族考生,录取时加3分。
七、录取方式
录取工作在省教育考试院领导下,由我校统一组织录取,录取过程坚持公平、公正、公开,德智体美全面衡量。
(一)录取总分:文化联合测试+政策加分;
(二)录取原则:按考生总成绩由高分到低分录取。
(三)拟录取名单经省教育考试院审批后,我校发放录取通知书,录取结果在我校招生信息网上公布;
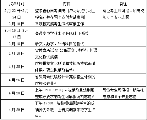
八、日程安排
九、相关政策
1、解困助学
家庭经济确实困难的学生依照国家有关规定,可以申请国家助学贷款。另外,学院对特困生设立了院内勤工助学岗位,鼓励学生通过劳动获得报酬,顺利完成学业。
2、奖、助学金
奖学金:在校学习成绩优异者可享受奖学金,奖励额度为国家奖学金8000元/年、国家励志奖学金5000元/年,学校奖学金2000-3000元/年。
助学金:家庭困难学生可享受助学金2000-4000元/年。
助学贷款:家庭困难学生可在生源地申请助学贷款,最高8000元/年。
少数民族特长免费生:学校定向扶持地区面试合格的特长生可享受学费减半或免费。
3、就业创业
近几年来,我校毕业生就业率连续三年超98%以上,毕业生月薪及毕业生就业质量指数连续三年居全省第一。
学院地址:江苏省无锡市钱胡路812号(南大门)
江苏省无锡市钱藕路2号(西大门)
咨询电话:0510-85551188、85551088、85551881
学院网址:www.jnys.edu.cn
本招生简章章程由江南影视艺术职业学院招生办公室负责解释。本招生章程如有变化,以省教育考试院公布为准。
注:本文内容来源于江南影视艺术职业学院微信公众号,由江苏招生考试网团队(微信公众号:jszkwx)排版编辑,如有侵权,请及时联系管理员删除。
—————————————————————————————————————————
为了方便考生了解高职提前招生院校,考生可以先进入高职提前招生助手小程序体验。小程序中主要包括查学校、查数据、去提问和预报名等相关功能。
高校和学生均可在小程序端查询到高职提前招生院校的招生信息,以及最近三年各高校和中学的报名录取数据。小程序所有功能面向省内所有参加高职提前招生的高校和考生免费开放。
微信扫一扫下方二维码(或长按识别),即可进入高职提前招生助手小程序,进行体验哦。



