江苏商贸职业学院是一所具有60多年办学历史的省属公办全日制普通高等学校,是全国系统示范性高职院校建设单位、全国国际商务人才培养基地、全国物流人才培养基地、江苏省职业院校技能大赛先进学校、江苏省大学生创新创业示范基地。为深化高校招生录取制度改革,进一步拓宽优秀人才的选拔渠道,根据省教育厅关于做好2019年高职提前招生改革试点工作的通知要求,结合我校实际,特制定本招生简章。
一、招生对象及条件
省内已参加2019年普通高考报名的考生,且满足下列条件:
1. 报考文理类专业的考生学业水平必测科目成绩须达到合格(或C级及以上等级);
2. 报考艺术类专业的考生学业水平测试7门必测科目成绩中不合格科目不超过三门。
未参加2019年普通高考报名或学业水平测试成绩不符合要求的考生,须于高职提前招生报名开始前,到户籍所在地县(市、区)招生办办理普通高考补报名或相关必测科目补考报名手续。
二、招生专业及计划
注:最终招生专业及计划以省教育厅核定公布为准。
三、报名及志愿填报
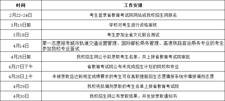
1.报名方式:网上报名。考生登录江苏省教育考试院网站(http://www.jseea.cn)或我校招生网(http://zsc.jsbc.edu.cn)进入高职提前招生报名系统进行报名,按流程准确填报相关信息并完成网上支付相关费用后确认提交。
2.报名时间:2月22日—2月24日
3.报名考试费:语文、数学、英语每科考试费15元,共计45元,报名时在网上通过网银支付。
4.志愿填报:考生可填报6个专业志愿。文理类专业和艺术类专业不可兼报。
四、考试安排及要求
(一)全省文化联合测试
考生均须于3月18日参加由省教育考试院统一组织的语文、数学、英语三门科目的文化联合测试。
(二)普通高中学业水平测试
普通高中学业水平必测科目成绩未达到要求的考生,须于3月16日、17日参加相关必测科目的补测,通过补测达到要求后再参加我校提前招生录取。
(三)专业面试
第一志愿填报城市轨道交通运营管理、国际邮轮乘务管理、高速铁路客运乘务专业的考生,除须参加全省文化联测外,还需于4月14日参加我校专业面试,经面试合格后方可按照录取规则进行录取。面试未合格的考生,不影响其他专业的录取。上述专业报考要求:
1. 城市轨道交通运营管理、国际邮轮乘务管理专业:女生身高160CM及以上,男生身高170CM及以上,无色盲、色弱、高度近视,双眼矫正视力不低于5.0,身体健康,五官端正,无生理缺陷、心脏病、传染病及精神和心理障碍,无纹身,无口吃,普通话良好。
2. 高速铁路客运乘务专业:女生身高163CM及以上,男生身高173CM及以上,无色盲、色弱、高度近视,双眼矫正视力不低于5.0,身体健康,五官端正,无生理缺陷、心脏病、传染病及精神和心理障碍,无纹身,无口吃,普通话良好。
五、录取规则
按照“分数优先、遵循志愿”的原则,以考生总成绩从高分到低分录取(考生总成绩=省文化联合测试成绩+政策加分)。如考生总成绩相同,则按照文化联测语数两门分数之和从高到低择优录取。对符合录取条件的考生,均按第一专业志愿录取。
六、加分政策
1. 少数民族考生,加3分。
2. 烈士子女,加10分。
3. 归侨、归侨子女、华侨子女和台湾籍考生,加10分。
七、日程安排

八、学历证书
我校提前招生属国家计划内招生,录取的学生在校学习期间与高考统招录取学生享受同等待遇,毕业后颁发与高考统招录取学生同样的全日制普通高校毕业文凭。
九、奖助政策
1. 学校奖、勤、助、贷体系完备,设有国家奖学金、国家励志奖学金及校内多项奖学金,奖励面达60%以上。对家庭困难学生开通绿色通道、帮助申请助学贷款、提供勤工助学岗位、优先推荐就业,确保每位困难学生完成学业、顺利就业。
2. 学校设立优秀新生奖学金,对被我校提前招生录取并报到注册的优秀新生给予一次性奖励。奖励条件及标准如下(同一新生如符合多项奖励条件时,只可享受其中最高金额一项):
(1)必测科目等级达1A、2A、3A、4A的考生,分别奖励1000、2000、5000、10000元。
(2)高中阶段获得校级、县级、地级、省级、国家级三好学生、优秀学生干部、优秀团员等荣誉的考生,分别奖励1000、2000、3000、5000、10000元。
(3)高中阶段参加科技、发明、创新、技能、艺体等大赛,获得校级一等奖、县级二、三等奖的考生奖励1000元;获得县级一等奖、地级二、三等奖的考生奖励2000元;获得地级一等奖、省级二、三等奖的考生奖励3000元;获得省级一等奖、国家级二、三等奖的考生奖励5000元;获得国家级一等奖的考生奖励10000元。
十、监督机制及违规处理
1. 严格遵守招生工作纪律,坚持“公平、公正、公开”原则,全面实施招生阳光工程,学校纪检监察部门对提前招生工作进行全程监督,并主动接受省教育考试院和社会各界的监督。
2. 凡在提前招生中违规的考生及工作人员,按教育部令第33号《国家教育考试违规处理办法》处理。考生的违规情况将报江苏省教育考试院,记入高考诚信电子档案。
十一、相关事项
1.提前招生为国家授权学校独立组织考试录取的一种方式,且在高考前完成录取工作,按教育部文件规定,考生被我校提前招生录取,不得再参加6月份的普通高考和任何其他形式的录取。未被录取的可继续参加普通高考。
2. 对提前招生的考生身体要求,按《普通高等学校招生体检工作指导意见》执行。
3. 考生在报名考试期间,学校将通过短信或电话方式向考生告知相关信息,请务必保持通讯畅通。
十二、本简章以江苏省教育考试院公布为准,由江苏商贸职业学院招生与就创业处负责解释。
十三、联系方式
学校地址:南通市江通路48号
邮政编码:226011
联 系 人: 周老师、袁老师、冯老师
咨询电话:0513—85679269、85679277、85238198
咨 询QQ:1158213844
学校网址:http://www.jsbc.edu.cn
招生网址:http://zsc.jsbc.edu.cn
学校微信:jsbc1956
注:本文内容来源于江苏商贸职业学院招生网,由江苏招生考试网团队(微信公众号:jszkwx)排版编辑,如有侵权,请及时联系管理员删除。
—————————————————————————————————————————
为了方便考生了解高职提前招生院校,考生可以先进入高职提前招生助手小程序体验。小程序中主要包括查学校、查数据、去提问和预报名等相关功能。
高校和学生均可在小程序端查询到高职提前招生院校的招生信息,以及最近三年各高校和中学的报名录取数据。小程序所有功能面向省内所有参加高职提前招生的高校和考生免费开放。
微信扫一扫下方二维码(或长按识别),即可进入高职提前招生助手小程序,进行体验哦。



